Huang Yan, Bucevic Nina, Coves Carmen, Felipe-Medina Natalia, Marcet-Ortega Marina, Nikou Nikoleta, Madrid-Sandín Cristina, López-Panadés Maria, Buza Carolina, Ferrer Miralles Neus, Iborra Antoni, Pujol Anna, Pendás Alberto M, Roig Ignasi
Genome Integrity and Instability Group, Institut de Biotecnologia i Biomedicina, Universitat Autònoma de Barcelona, Cerdanyola del Vallès, Spain.
Department of Cell Biology, Physiology, and Immunology, Cytology and Histology Unit, Universitat Autònoma de Barcelona, Cerdanyola del Vallès, Spain.
Elife. 2025 Aug 20;13:RP96052. doi: 10.7554/eLife.96052.
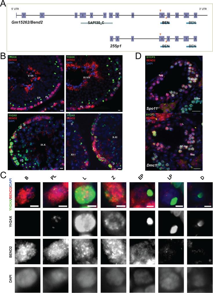
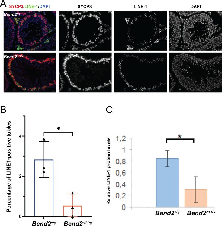
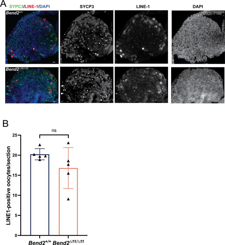
Infertility affects up to 12% of couples globally, with genetic factors contributing to nearly half of the cases. Advances in genomic technologies have led to the discovery of genes like , which play a crucial role in gametogenesis. In the testis, expresses two protein isoforms: full-length and a smaller one. Ablation of both proteins results in an arrested spermatogenesis. Because the locus is on the X chromosome, and the mutants are sterile, BEND2's role in oogenesis remained elusive. In this study, we employed a novel mutation that blocks the expression of the full-length BEND2 protein but allows the expression of the smaller BEND2 isoform. Interestingly, this mutation does not confer male sterility and mildly affects spermatogenesis. Thus, it allowed us to study the role of BEND2 in oogenesis. Our findings demonstrate that full-length BEND2 is dispensable for male fertility, and its ablation leads to a reduced establishment of the ovarian reserve. These results reveal a critical role for full-length BEND2 in oogenesis and provide insights into the mechanisms underlying the establishment of the ovarian reserve. Furthermore, these findings hold relevance for the diagnostic landscape of human infertility.
全球多达12%的夫妇受到不孕症影响,其中近一半病例由遗传因素导致。基因组技术的进步促使了如 等在配子发生中起关键作用的基因的发现。在睾丸中, 表达两种蛋白质异构体:全长异构体和较小的异构体。两种蛋白质的缺失都会导致精子发生停滞。由于 基因座位于X染色体上,且 突变体不育,BEND2在卵子发生中的作用一直难以捉摸。在本研究中,我们采用了一种新型 突变,该突变可阻断全长BEND2蛋白的表达,但允许较小的BEND2异构体表达。有趣的是,这种突变不会导致雄性不育,只会对精子发生产生轻微影响。因此,它使我们能够研究BEND2在卵子发生中的作用。我们的研究结果表明,全长BEND2对雄性生育能力并非必需,其缺失会导致卵巢储备的建立减少。这些结果揭示了全长BEND2在卵子发生中的关键作用,并为卵巢储备建立的潜在机制提供了见解。此外,这些发现与人类不孕症的诊断情况相关。