Suppr超能文献

挫伤性脊髓损伤导致Nav1.8功能障碍,从而上调小感觉神经元兴奋性。

Contusive spinal cord injury causes Nav1.8 dysfunction to upregulate small sensory neuron excitability.

作者信息

Xiao Yucheng, Pan Yanling, Liu Naikui, Cummins Theodore R

机构信息

Department of Biology, School of Science, Indiana University-Indianapolis, Indianapolis, IN, USA.

Spinal Cord and Brain Injury Research Group, Stark Neurosciences Research Institute, Department of Neurological Surgery, Indiana University School of Medicine, Indianapolis, IN, USA.

出版信息

J Physiol. 2025 Oct;603(19):5613-5628. doi: 10.1113/JP288215. Epub 2025 Aug 22.

Abstract

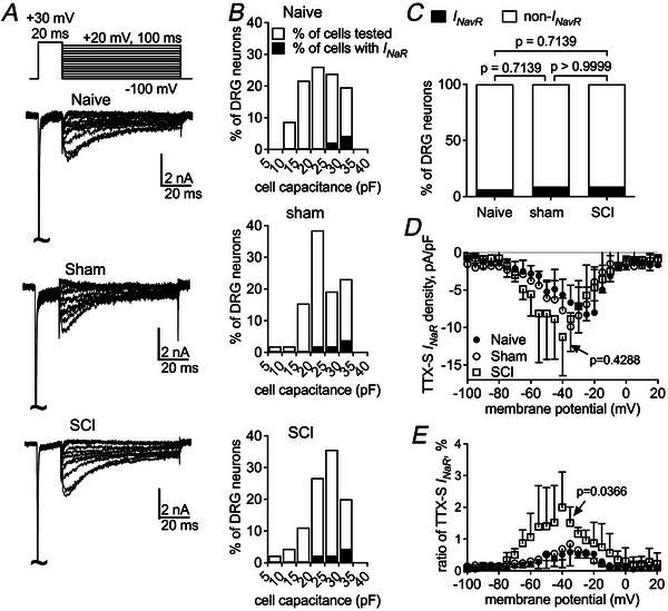
Chronic neuropathic pain associated with spinal cord injury (SCI) poses a significant medical challenge. Studies have shown that moderate thoracic (T10) SCI can substantially enhance the excitability of small diameter dorsal root ganglion (DRG) neurons, suggesting that pain resulting from SCI may arise from pathological alternations in peripheral neurons. However, the molecular mechanisms underlying these changes remain unclear. Here we show that contusive SCI significantly increases transient and resurgent sodium currents mainly through Nav1.8 in rat small DRG neurons. Additionally, SCI increases the proportion of small DRG neurons that produce tetrodotoxin-resistant resurgent currents. The SCI-induced increase of Nav1.8 currents can be reversed by ZL0177, a small peptidomimetic of the critical residues in fibroblast growth factor homologous factors 4 (FHF4) that binds to the C-terminal tail of sodium channels. ZL0177 not only decreases the transient and resurgent currents of Nav1.8 and Nav1.9 but also reduces the proportion of the neurons that generate Nav1.8 resurgent currents. We further show that ZL0177 greatly attenuates the hyperexcitability of small DRG neurons induced by SCI. Taken together, our results indicate Nav1.8 dysfunction following SCI plays a critical role in enhancing excitability of nociceptive neurons. Furthermore, the binding site of FHFs at the C-terminal tail of Nav1.8 and Nav1.9 can serve as a promising therapeutic target for the treatment of SCI pain. KEY POINTS: Traumatic spinal cord injury (SCI) often leads to chronic pain conditions. Recent clinical and experimental studies indicate that the pain induced by SCI may be attributed to abnormal peripheral neuron inputs; however, the molecular mechanisms underlying these changes remain unclear. Here we studied sodium currents and action potential firing in rat small DRG neurons following contusive SCI. Contusive SCI significantly increased Nav1.8 transient and resurgent sodium currents in the rat small DRG neurons. ZL0177, a peptidomimetic inhibitor of fibroblast growth factor homologous factor (FHF) binding to the C-terminus of sodium channels not only decreased Nav1.8/Nav1.9 currents, but also greatly attenuated the hyperexcitability of small DRG neurons induced by SCI. Thus, targeting FHF modulation of Nav1.8/Nav1.9 may serve as a promising treatment strategy for SCI pain.

摘要

与脊髓损伤(SCI)相关的慢性神经性疼痛构成了一项重大医学挑战。研究表明,中度胸段(T10)脊髓损伤可显著增强小直径背根神经节(DRG)神经元的兴奋性,这表明脊髓损伤所致疼痛可能源于外周神经元的病理性改变。然而,这些变化背后的分子机制仍不清楚。在此,我们表明,挫伤性脊髓损伤主要通过大鼠小DRG神经元中的Nav1.8显著增加瞬态和复苏钠电流。此外,脊髓损伤增加了产生河豚毒素抗性复苏电流的小DRG神经元的比例。脊髓损伤诱导的Nav1.8电流增加可被ZL0177逆转,ZL0177是一种与成纤维细胞生长因子同源因子4(FHF4)关键残基类似的小肽,可与钠通道的C末端尾部结合。ZL0177不仅降低了Nav1.8和Nav1.9的瞬态和复苏电流,还降低了产生Nav1.8复苏电流的神经元比例。我们进一步表明,ZL0177大大减弱了脊髓损伤诱导的小DRG神经元的过度兴奋性。综上所述,我们的结果表明,脊髓损伤后Nav1.8功能障碍在增强伤害性神经元兴奋性方面起关键作用。此外,FHFs在Nav1.8和Nav1.9的C末端尾部的结合位点可作为治疗脊髓损伤疼痛的一个有前景的治疗靶点。要点:创伤性脊髓损伤(SCI)常导致慢性疼痛状况。近期临床和实验研究表明,脊髓损伤所致疼痛可能归因于外周神经元输入异常;然而,这些变化背后的分子机制仍不清楚。在此,我们研究了挫伤性脊髓损伤后大鼠小DRG神经元中的钠电流和动作电位发放。挫伤性脊髓损伤显著增加了大鼠小DRG神经元中Nav1.8的瞬态和复苏钠电流。ZL0177是一种与成纤维细胞生长因子同源因子(FHF)结合钠通道C末端的肽模拟抑制剂,它不仅降低了Nav1.8/Nav1.9电流,还大大减弱了脊髓损伤诱导的小DRG神经元的过度兴奋性。因此,针对FHF对Nav1.8/Nav1.9的调节可能是治疗脊髓损伤疼痛的一种有前景的治疗策略。

https://cdn.ncbi.nlm.nih.gov/pmc/blobs/9ac7/12487594/73d168cb9614/TJP-603-5613-g011.jpg

文献检索

告别复杂PubMed语法,用中文像聊天一样搜索,搜遍4000万医学文献。AI智能推荐,让科研检索更轻松。

立即免费搜索

文件翻译

保留排版,准确专业,支持PDF/Word/PPT等文件格式,支持 12+语言互译。

免费翻译文档

深度研究

AI帮你快速写综述,25分钟生成高质量综述,智能提取关键信息,辅助科研写作。

立即免费体验