• 文献检索
  • 文档翻译
  • 深度研究
  • 学术资讯
  • Suppr Zotero 插件Zotero 插件
  • 邀请有礼
  • 套餐&价格
  • 历史记录
应用&插件
Suppr Zotero 插件Zotero 插件浏览器插件Mac 客户端Windows 客户端微信小程序
定价
高级版会员购买积分包购买API积分包
服务
文献检索文档翻译深度研究API 文档MCP 服务
关于我们
关于 Suppr公司介绍联系我们用户协议隐私条款
关注我们

Suppr 超能文献

核心技术专利:CN118964589B侵权必究
粤ICP备2023148730 号-1Suppr @ 2026

文献检索

告别复杂PubMed语法,用中文像聊天一样搜索,搜遍4000万医学文献。AI智能推荐,让科研检索更轻松。

立即免费搜索

文件翻译

保留排版,准确专业,支持PDF/Word/PPT等文件格式,支持 12+语言互译。

免费翻译文档

深度研究

AI帮你快速写综述,25分钟生成高质量综述,智能提取关键信息,辅助科研写作。

立即免费体验

梅毒螺旋体通过甲硫氨酸氨基肽酶2抑制CD4 + T细胞增殖:孟德尔随机化分析的见解

Treponema pallidum inhibits CD4+ T-cell proliferation through METAP2: insights from Mendelian randomization analysis.

作者信息

Liu Zhaoping, Zhang Xiaohong, Lin Ting, Ding Xuan, Yu Han, Yao Jiangchen, Gao Ke, Wu Yimou, Zhao Feijun

机构信息

Department of Clinical Laboratory Medicine, Institution of Microbiology and Infectious Diseases, Hunan Province Clinical Research Center for Accurate Diagnosis and Treatment of High-incidence Sexually Transmitted Diseases, The First Affiliated Hospital, Hengyang Medical School, University of South China, Hengyang, Hunan, People's Republic of China.

MOE Key Lab of Rare Pediatric Diseases&Institute of Pathogenic Biology and Key Laboratory of Special Pathogen Prevention and Control of Hunan Province, Hengyang Medical College, University of South China, Hengyang City, 421001, People's Republic of China.

出版信息

AMB Express. 2025 Aug 25;15(1):126. doi: 10.1186/s13568-025-01940-3.

DOI:10.1186/s13568-025-01940-3
PMID:40853519
原文链接:https://pmc.ncbi.nlm.nih.gov/articles/PMC12379665/
Abstract

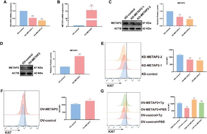
Neurosyphilis (NS) is a chronic central nervous system infection caused by Treponema pallidum. Owing to its diverse clinical manifestations and the limited sensitivity of current diagnostic methods, NS is difficult to diagnose. Understanding the molecular mechanisms of NS and identifying reliable biomarkers are essential for improving diagnostic and therapeutic strategies. This study employed Mendelian randomization (MR) analysis to explore the causal relationships among protein ratio quantitative trait loci (rQTLs), cerebrospinal fluid (CSF) metabolites, and syphilis risk at various stages. The results revealed that several rQTLs, including CD46/TNFRSF14 and TBC1D23/TBC1D5, were closely associated with syphilis risk, whereas others, such as BANK1/HEXIM1 and GOPC/HEXIM1, exhibited protective effects. Mediation analysis further identified key CSF metabolites, such as N-acetyltaurine and bilirubin, as important mediators linking rQTLs and syphilis progression. Through integrated analysis of cis-proteins from rQTLs and transcriptomic data from CD4 + T-cells of NS patients, METAP2 was identified as a key biomarker in NS, with the potential mechanisms elucidated. Importantly, T. pallidum may inhibit CD4 + T-cell proliferation by modulating METAP2, thereby accelerating disease progression. These findings offer new insights into the pathogenesis of NS and highlight METAP2 as a potential biomarker, laying a foundation for improving diagnostic and therapeutic strategies.

摘要

神经梅毒(NS)是一种由梅毒螺旋体引起的慢性中枢神经系统感染。由于其临床表现多样且当前诊断方法的敏感性有限,神经梅毒难以诊断。了解神经梅毒的分子机制并确定可靠的生物标志物对于改进诊断和治疗策略至关重要。本研究采用孟德尔随机化(MR)分析来探讨蛋白质比率数量性状位点(rQTL)、脑脊液(CSF)代谢物与不同阶段梅毒风险之间的因果关系。结果显示,包括CD46/TNFRSF14和TBC1D23/TBC1D5在内的几个rQTL与梅毒风险密切相关,而其他一些如BANK1/HEXIM1和GOPC/HEXIM1则表现出保护作用。中介分析进一步确定关键的脑脊液代谢物,如N-乙酰牛磺酸和胆红素,是连接rQTL与梅毒进展的重要中介物。通过对来自rQTL的顺式蛋白和神经梅毒患者CD4 + T细胞的转录组数据进行综合分析,METAP2被确定为神经梅毒的关键生物标志物,并阐明了其潜在机制。重要的是,梅毒螺旋体可能通过调节METAP2抑制CD4 + T细胞增殖,从而加速疾病进展。这些发现为神经梅毒的发病机制提供了新见解,并突出了METAP2作为潜在生物标志物的作用,为改进诊断和治疗策略奠定了基础。

https://cdn.ncbi.nlm.nih.gov/pmc/blobs/de1f/12379665/692acf3706af/13568_2025_1940_Fig7_HTML.jpg
https://cdn.ncbi.nlm.nih.gov/pmc/blobs/de1f/12379665/bc781c3a8f31/13568_2025_1940_Fig1_HTML.jpg
https://cdn.ncbi.nlm.nih.gov/pmc/blobs/de1f/12379665/f74a4e4b9493/13568_2025_1940_Fig2_HTML.jpg
https://cdn.ncbi.nlm.nih.gov/pmc/blobs/de1f/12379665/780013d824c0/13568_2025_1940_Fig3_HTML.jpg
https://cdn.ncbi.nlm.nih.gov/pmc/blobs/de1f/12379665/c2af2f4b2a35/13568_2025_1940_Fig4_HTML.jpg
https://cdn.ncbi.nlm.nih.gov/pmc/blobs/de1f/12379665/2c0457b8926d/13568_2025_1940_Fig5_HTML.jpg
https://cdn.ncbi.nlm.nih.gov/pmc/blobs/de1f/12379665/23ba5dc46621/13568_2025_1940_Fig6_HTML.jpg
https://cdn.ncbi.nlm.nih.gov/pmc/blobs/de1f/12379665/692acf3706af/13568_2025_1940_Fig7_HTML.jpg
https://cdn.ncbi.nlm.nih.gov/pmc/blobs/de1f/12379665/bc781c3a8f31/13568_2025_1940_Fig1_HTML.jpg
https://cdn.ncbi.nlm.nih.gov/pmc/blobs/de1f/12379665/f74a4e4b9493/13568_2025_1940_Fig2_HTML.jpg
https://cdn.ncbi.nlm.nih.gov/pmc/blobs/de1f/12379665/780013d824c0/13568_2025_1940_Fig3_HTML.jpg
https://cdn.ncbi.nlm.nih.gov/pmc/blobs/de1f/12379665/c2af2f4b2a35/13568_2025_1940_Fig4_HTML.jpg
https://cdn.ncbi.nlm.nih.gov/pmc/blobs/de1f/12379665/2c0457b8926d/13568_2025_1940_Fig5_HTML.jpg
https://cdn.ncbi.nlm.nih.gov/pmc/blobs/de1f/12379665/23ba5dc46621/13568_2025_1940_Fig6_HTML.jpg
https://cdn.ncbi.nlm.nih.gov/pmc/blobs/de1f/12379665/692acf3706af/13568_2025_1940_Fig7_HTML.jpg

相似文献

1
Treponema pallidum inhibits CD4+ T-cell proliferation through METAP2: insights from Mendelian randomization analysis.梅毒螺旋体通过甲硫氨酸氨基肽酶2抑制CD4 + T细胞增殖:孟德尔随机化分析的见解
AMB Express. 2025 Aug 25;15(1):126. doi: 10.1186/s13568-025-01940-3.
2
Prescription of Controlled Substances: Benefits and Risks管制药品的处方:益处与风险
3
Multi-omics integration reveals CYTL1 and H6PD as key regulators of tumor metabolism in mesothelioma.多组学整合揭示CYTL1和H6PD是间皮瘤肿瘤代谢的关键调节因子。
Genes Genomics. 2025 Aug 25. doi: 10.1007/s13258-025-01667-2.
4
MarkVCID cerebral small vessel consortium: I. Enrollment, clinical, fluid protocols.马克 VCID 脑小血管联盟:一、入组、临床、液体方案。
Alzheimers Dement. 2021 Apr;17(4):704-715. doi: 10.1002/alz.12215. Epub 2021 Jan 21.
5
Integrative single-cell RNA sequencing and mendelian randomization analysis reveal the potential role of synaptic vesicle cycling-related genes in Alzheimer's disease.整合单细胞RNA测序和孟德尔随机化分析揭示突触小泡循环相关基因在阿尔茨海默病中的潜在作用。
J Prev Alzheimers Dis. 2025 May;12(5):100097. doi: 10.1016/j.tjpad.2025.100097. Epub 2025 Feb 28.
6
Promising therapeutic targets for ischemic stroke identified from plasma and cerebrospinal fluid proteomes: a multicenter Mendelian randomization study.从血浆和脑脊液蛋白质组中鉴定出缺血性中风的有前途的治疗靶点:一项多中心孟德尔随机化研究。
Int J Surg. 2024 Feb 1;110(2):766-776. doi: 10.1097/JS9.0000000000000922.
7
Insights from Mendelian randomization and genetic correlation analyses into the relationship between endometriosis and its comorbidities.基于孟德尔随机化和遗传相关分析的子宫内膜异位症及其合并症关系的研究进展。
Hum Reprod Update. 2023 Sep 5;29(5):655-674. doi: 10.1093/humupd/dmad009.
8
Gut-Liver Axis Metabolites and Sepsis: Insights From Mendelian Randomization.肠-肝轴代谢物与脓毒症:孟德尔随机化研究的见解
Shock. 2025 Jul 28. doi: 10.1097/SHK.0000000000002667.
9
Plasma metabolic landscape unveils key regulators of leukemia subtype progression.血浆代谢图谱揭示白血病亚型进展的关键调节因子。
Future Sci OA. 2025 Dec;11(1):2527015. doi: 10.1080/20565623.2025.2527015. Epub 2025 Sep 1.
10
Management of urinary stones by experts in stone disease (ESD 2025).结石病专家对尿路结石的管理(2025年结石病专家共识)
Arch Ital Urol Androl. 2025 Jun 30;97(2):14085. doi: 10.4081/aiua.2025.14085.

本文引用的文献

1
Mendelian randomization study of lipid species reveals causal relationship with syphilis.脂质种类的孟德尔随机化研究揭示了与梅毒的因果关系。
AMB Express. 2025 Apr 9;15(1):63. doi: 10.1186/s13568-025-01873-x.
2
Altered IL-6 signalling and risk of tuberculosis: a multi-ancestry mendelian randomisation study.白细胞介素-6信号改变与结核病风险:一项多血统孟德尔随机化研究
Lancet Microbe. 2025 Jan;6(1):100922. doi: 10.1016/S2666-5247(24)00162-9. Epub 2024 Nov 21.
3
Omics detection and treatment of syphilis.梅毒的组学检测与治疗。
Clin Chim Acta. 2025 Jan 15;565:120008. doi: 10.1016/j.cca.2024.120008. Epub 2024 Oct 18.
4
PTER is a N-acetyltaurine hydrolase that regulates feeding and obesity.PTER 是一种 N-乙酰牛磺酸水解酶,可调节摄食和肥胖。
Nature. 2024 Sep;633(8028):182-188. doi: 10.1038/s41586-024-07801-6. Epub 2024 Aug 7.
5
Syphilis susceptibility factors atlas: A wide-angled Mendelian randomization study.梅毒易感性因素图谱:一项广角孟德尔随机化研究。
Prev Med. 2024 Aug;185:108033. doi: 10.1016/j.ypmed.2024.108033. Epub 2024 Jun 6.
6
Immunophenotypic variations in syphilis: insights from Mendelian randomization analysis.梅毒免疫表型的变异:孟德尔随机分析的启示。
Front Immunol. 2024 Apr 17;15:1380720. doi: 10.3389/fimmu.2024.1380720. eCollection 2024.
7
Genetic associations with ratios between protein levels detect new pQTLs and reveal protein-protein interactions.遗传关联与蛋白质水平之间的比值检测新的 pQTL 并揭示蛋白质-蛋白质相互作用。
Cell Genom. 2024 Mar 13;4(3):100506. doi: 10.1016/j.xgen.2024.100506. Epub 2024 Feb 26.
8
Large-Scale Proteome Profiling Identifies Biomarkers Associated with Suspected Neurosyphilis Diagnosis.大规模蛋白质组分析鉴定与疑似神经梅毒诊断相关的生物标志物。
Adv Sci (Weinh). 2024 Apr;11(16):e2307744. doi: 10.1002/advs.202307744. Epub 2024 Feb 21.
9
Endothelial dysfunction of syphilis: Pathogenesis.梅毒导致的内皮功能障碍:发病机制。
J Eur Acad Dermatol Venereol. 2024 Aug;38(8):1478-1490. doi: 10.1111/jdv.19899. Epub 2024 Feb 20.
10
Resurgence of syphilis: focusing on emerging clinical strategies and preclinical models.梅毒卷土重来:关注新兴临床策略和临床前模型。
J Transl Med. 2023 Dec 18;21(1):917. doi: 10.1186/s12967-023-04685-4.