• 文献检索
  • 文档翻译
  • 深度研究
  • 学术资讯
  • Suppr Zotero 插件Zotero 插件
  • 邀请有礼
  • 套餐&价格
  • 历史记录
应用&插件
Suppr Zotero 插件Zotero 插件浏览器插件Mac 客户端Windows 客户端微信小程序
定价
高级版会员购买积分包购买API积分包
服务
文献检索文档翻译深度研究API 文档MCP 服务
关于我们
关于 Suppr公司介绍联系我们用户协议隐私条款
关注我们

Suppr 超能文献

核心技术专利:CN118964589B侵权必究
粤ICP备2023148730 号-1Suppr @ 2026

文献检索

告别复杂PubMed语法,用中文像聊天一样搜索,搜遍4000万医学文献。AI智能推荐,让科研检索更轻松。

立即免费搜索

文件翻译

保留排版,准确专业,支持PDF/Word/PPT等文件格式,支持 12+语言互译。

免费翻译文档

深度研究

AI帮你快速写综述,25分钟生成高质量综述,智能提取关键信息,辅助科研写作。

立即免费体验

壳聚糖通过己糖激酶2解离和线粒体功能障碍激活NLRP3炎性小体和cGAS-STING以抑制癌症进展。

Chitosan activates NLRP3 inflammasome and cGAS-STING to suppress cancer progression through hexokinase 2 dissociation and mitochondrial dysfunction.

作者信息

Li Lu, You Liting, Bi Zhenfei, Zhang Ziqi, Ying Binwu, Luo Min, Wei Xiawei

机构信息

Laboratory of Aging Research and Cancer Drug Target, Department of Biotherapy and Cancer Center, State Key Laboratory of Biotherapy, National Clinical Research Center for Geriatrics, West China Hospital, Sichuan University, Chengdu, Sichuan Province 610041, P. R. China.

Clinical Trial Center, West China Hospital, Sichuan University, Chengdu, Sichuan Province 610041, P. R. China.

出版信息

Theranostics. 2025 Jul 25;15(16):8473-8487. doi: 10.7150/thno.112009. eCollection 2025.

DOI:10.7150/thno.112009
PMID:40860135
原文链接:https://pmc.ncbi.nlm.nih.gov/articles/PMC12374619/
Abstract

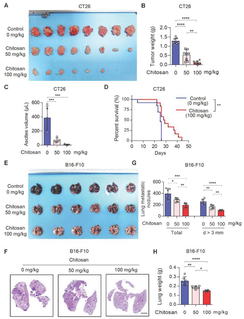
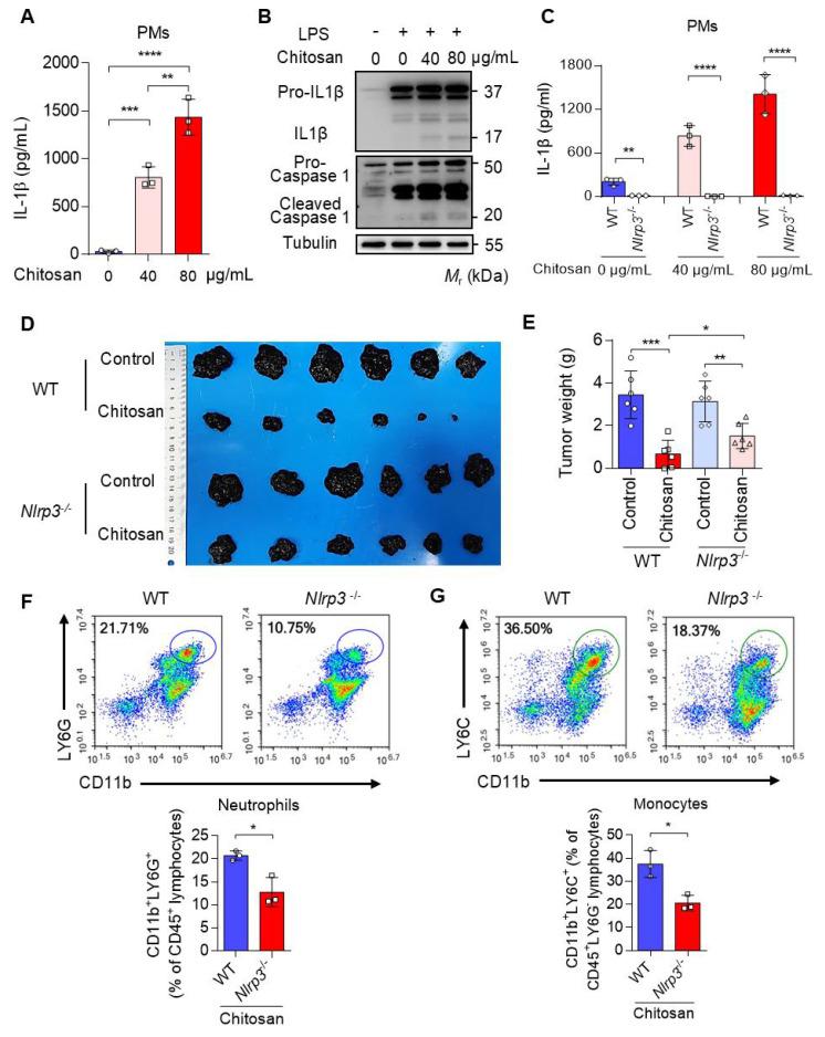
Chitosan, a natural polysaccharide with known immunostimulatory potential, has shown promise in cancer therapy. However, its direct role in modulating antitumor immunity and the underlying mechanisms remain unclear. This study aimed to explore how unmodified chitosan influences tumor progression and immune responses through innate immune signaling pathways. Murine tumor models (CT26, B16-F10) were used to evaluate the antitumor effects of chitosan in vivo. Flow cytometry and histological analyses assessed changes in immune cell infiltration. Primary macrophages and gene knockout models were used to investigate the molecular mechanisms, including inflammasome activation, mitochondrial function, and hexokinase 2 (HK2) location, via ELISA, western blotting, mitochondrial assays. Chitosan treatment suppressed tumor growth and metastasis, while promoting infiltration of neutrophils, monocytes, and activated T cells in the tumor microenvironment. Mechanistically, chitosan and its bioactive degradation product, N-acetylglucosamine (NAG), induced the dissociation of HK2 from mitochondria, triggering mitochondrial dysfunction, ROS overproduction, and mtDNA release. These signals jointly activated both the NLRP3 inflammasome and the cGAS-STING pathway. The antitumor effect of chitosan was attenuated in and mice, confirming the essential roles of both pathways. Chitosan orchestrates dual activation of NLRP3 and cGAS-STING signaling via HK2 dissociation and mitochondrial dysfunction, reprogramming the tumor immune microenvironment and enhancing antitumor immunity. These findings support chitosan's potential as a multifunctional immunoadjuvant for improving immunotherapy in resistant cancers.

摘要

壳聚糖是一种具有已知免疫刺激潜力的天然多糖,在癌症治疗中显示出前景。然而,其在调节抗肿瘤免疫中的直接作用及潜在机制仍不清楚。本研究旨在探讨未修饰的壳聚糖如何通过天然免疫信号通路影响肿瘤进展和免疫反应。使用小鼠肿瘤模型(CT26、B16-F10)评估壳聚糖在体内的抗肿瘤作用。通过流式细胞术和组织学分析评估免疫细胞浸润的变化。使用原代巨噬细胞和基因敲除模型,通过酶联免疫吸附测定(ELISA)、蛋白质印迹法、线粒体分析等方法研究分子机制,包括炎性小体激活、线粒体功能和己糖激酶2(HK2)定位。壳聚糖治疗抑制了肿瘤生长和转移,同时促进了肿瘤微环境中中性粒细胞、单核细胞和活化T细胞的浸润。从机制上讲,壳聚糖及其生物活性降解产物N-乙酰葡糖胺(NAG)诱导HK2从线粒体解离,触发线粒体功能障碍、活性氧(ROS)过度产生和线粒体DNA(mtDNA)释放。这些信号共同激活了NLRP3炎性小体和cGAS-STING通路。壳聚糖在Nlrp3−/−和Sting−/−小鼠中的抗肿瘤作用减弱,证实了这两条通路的重要作用。壳聚糖通过HK2解离和线粒体功能障碍协调NLRP3和cGAS-STING信号的双重激活,重新编程肿瘤免疫微环境并增强抗肿瘤免疫力。这些发现支持壳聚糖作为多功能免疫佐剂在改善难治性癌症免疫治疗方面的潜力。

https://cdn.ncbi.nlm.nih.gov/pmc/blobs/3070/12374619/7c30cec4412e/thnov15p8473g007.jpg
https://cdn.ncbi.nlm.nih.gov/pmc/blobs/3070/12374619/2dd26eb3ee32/thnov15p8473g001.jpg
https://cdn.ncbi.nlm.nih.gov/pmc/blobs/3070/12374619/67b5009d4047/thnov15p8473g002.jpg
https://cdn.ncbi.nlm.nih.gov/pmc/blobs/3070/12374619/5cf48c01871e/thnov15p8473g003.jpg
https://cdn.ncbi.nlm.nih.gov/pmc/blobs/3070/12374619/b71ebb813ddb/thnov15p8473g004.jpg
https://cdn.ncbi.nlm.nih.gov/pmc/blobs/3070/12374619/132660b446c1/thnov15p8473g005.jpg
https://cdn.ncbi.nlm.nih.gov/pmc/blobs/3070/12374619/a54dab924208/thnov15p8473g006.jpg
https://cdn.ncbi.nlm.nih.gov/pmc/blobs/3070/12374619/7c30cec4412e/thnov15p8473g007.jpg
https://cdn.ncbi.nlm.nih.gov/pmc/blobs/3070/12374619/2dd26eb3ee32/thnov15p8473g001.jpg
https://cdn.ncbi.nlm.nih.gov/pmc/blobs/3070/12374619/67b5009d4047/thnov15p8473g002.jpg
https://cdn.ncbi.nlm.nih.gov/pmc/blobs/3070/12374619/5cf48c01871e/thnov15p8473g003.jpg
https://cdn.ncbi.nlm.nih.gov/pmc/blobs/3070/12374619/b71ebb813ddb/thnov15p8473g004.jpg
https://cdn.ncbi.nlm.nih.gov/pmc/blobs/3070/12374619/132660b446c1/thnov15p8473g005.jpg
https://cdn.ncbi.nlm.nih.gov/pmc/blobs/3070/12374619/a54dab924208/thnov15p8473g006.jpg
https://cdn.ncbi.nlm.nih.gov/pmc/blobs/3070/12374619/7c30cec4412e/thnov15p8473g007.jpg

相似文献

1
Chitosan activates NLRP3 inflammasome and cGAS-STING to suppress cancer progression through hexokinase 2 dissociation and mitochondrial dysfunction.壳聚糖通过己糖激酶2解离和线粒体功能障碍激活NLRP3炎性小体和cGAS-STING以抑制癌症进展。
Theranostics. 2025 Jul 25;15(16):8473-8487. doi: 10.7150/thno.112009. eCollection 2025.
2
NLRP3 activation promotes cGAS/STING signaling and antitumor immunity by colorectal cancer cells.NLRP3激活可促进结肠癌细胞的cGAS/STING信号传导和抗肿瘤免疫。
Cancer Immunol Immunother. 2025 Jun 7;74(8):238. doi: 10.1007/s00262-025-04088-y.
3
Cis-resveratrol blocks crystal-induced NLRP3 inflammasome activation via the TRPV4-Ca²⁺-phagocytosis-ROS axis.顺式白藜芦醇通过TRPV4-Ca²⁺-吞噬作用-ROS轴阻断晶体诱导的NLRP3炎性小体激活。
Phytomedicine. 2025 Oct;146:157145. doi: 10.1016/j.phymed.2025.157145. Epub 2025 Aug 10.
4
Microglial STING activation promotes neuroinflammation and pathological changes in experimental mice with intracerebral haemorrhage.小胶质细胞的STING激活促进脑出血实验小鼠的神经炎症和病理变化。
Acta Pharmacol Sin. 2025 Apr 8. doi: 10.1038/s41401-025-01540-8.
5
ATG5-mediated cGAS-STING-NLRP3 axis alleviates symptoms of knee osteoarthritis.自噬相关基因5(ATG5)介导的环鸟苷酸-腺苷酸合成酶(cGAS)-干扰素基因刺激蛋白(STING)-NLRP3炎性小体轴减轻膝骨关节炎症状
Hum Cell. 2025 Aug 13;38(5):142. doi: 10.1007/s13577-025-01272-1.
6
The sesquiterpene lactone estafiatin exerts an anti-inflammatory effect against Mycobacterium abscessus infection by regulating interleukin-1 beta production.倍半萜内酯埃斯塔菲atin通过调节白细胞介素-1β的产生,对脓肿分枝杆菌感染发挥抗炎作用。
Phytomedicine. 2025 Jul 22;146:157080. doi: 10.1016/j.phymed.2025.157080.
7
Resveratrol reduces the activation of NLRP3 inflammasomes in rheumatoid arthritis through SIRT1 and ITGB αβ, especially in patients with high expression of ACPA.白藜芦醇通过SIRT1和ITGBαβ降低类风湿性关节炎中NLRP3炎性小体的激活,尤其是在抗环瓜氨酸肽抗体(ACPA)高表达的患者中。
Phytomedicine. 2025 Aug;144:156897. doi: 10.1016/j.phymed.2025.156897. Epub 2025 May 29.
8
Mitochondrial DNA release and cGAS-STING activation: Emerging insights into anti-tumor immunity.线粒体DNA释放与cGAS-STING激活:抗肿瘤免疫的新见解
Pathol Res Pract. 2025 Sep;273:156158. doi: 10.1016/j.prp.2025.156158. Epub 2025 Aug 5.
9
The TWIK2-mtDNA-NLRP3 inflammasome signaling in hepatic macrophages facilitates exercise-induced attenuation of hepatic inflammation and insulin resistance in db/db mice.肝巨噬细胞中的TWIK2-线粒体DNA-NLRP3炎性小体信号通路促进db/db小鼠运动诱导的肝脏炎症减轻和胰岛素抵抗改善。
J Physiol Biochem. 2025 Apr 7. doi: 10.1007/s13105-025-01077-8.
10
Mitochondrial DNA release via the mitochondrial permeability transition pore activates the cGAS-STING pathway, exacerbating inflammation in acute Kawasaki disease.线粒体 DNA 通过线粒体通透性转换孔释放,激活 cGAS-STING 通路,加重急性川崎病的炎症反应。
Cell Commun Signal. 2024 Jun 13;22(1):328. doi: 10.1186/s12964-024-01677-9.

本文引用的文献

1
A small molecule directly targets NLRP3 to promote inflammasome activation and antitumor immunity.一种小分子直接靶向NLRP3以促进炎性小体激活和抗肿瘤免疫。
Cell Death Dis. 2025 Apr 4;16(1):252. doi: 10.1038/s41419-025-07578-0.
2
Divergent functions of NLRP3 inflammasomes in cancer: a review.NLRP3 炎性体在癌症中的不同功能:综述。
Cell Commun Signal. 2023 Sep 15;21(1):232. doi: 10.1186/s12964-023-01235-9.
3
Chitosan Thermosensitive Hydrogel Based on DNA Damage Repair Inhibition and Mild Photothermal Therapy for Enhanced Antitumor Treatment.
基于 DNA 损伤修复抑制和温和光热治疗的壳聚糖温敏水凝胶用于增强抗肿瘤治疗。
Biomacromolecules. 2023 Aug 14;24(8):3755-3766. doi: 10.1021/acs.biomac.3c00430. Epub 2023 Jul 28.
4
Amelioration of Cancer Employing Chitosan, Its Derivatives, and Chitosan-Based Nanoparticles: Recent Updates.利用壳聚糖及其衍生物和基于壳聚糖的纳米颗粒改善癌症:最新进展
Polymers (Basel). 2023 Jul 1;15(13):2928. doi: 10.3390/polym15132928.
5
Multi-functional chitosan-based nanoparticles for drug delivery: Recent advanced insight into cancer therapy.多功能壳聚糖基纳米粒子用于药物递送:癌症治疗的最新先进见解。
Carbohydr Polym. 2023 Sep 1;315:120972. doi: 10.1016/j.carbpol.2023.120972. Epub 2023 May 5.
6
Ferroptosis-Enhanced Immunotherapy with an Injectable Dextran-Chitosan Hydrogel for the Treatment of Malignant Ascites in Hepatocellular Carcinoma.基于铁死亡增强的免疫治疗的可注射葡聚糖-壳聚糖水凝胶用于治疗肝癌恶性腹水。
Adv Sci (Weinh). 2023 Jul;10(20):e2300517. doi: 10.1002/advs.202300517. Epub 2023 May 3.
7
Chitosan derivative composite nanoparticles as adjuvants enhance the cellular immune response via activation of the cGAS-STING pathway.壳聚糖衍生物复合纳米颗粒作为佐剂通过激活 cGAS-STING 通路增强细胞免疫反应。
Int J Pharm. 2023 Apr 5;636:122847. doi: 10.1016/j.ijpharm.2023.122847. Epub 2023 Mar 16.
8
Chitosan particle-emulsion complex adjuvants: The effect of particle distribution on the immune intensity and response type.壳聚糖颗粒-乳液复合佐剂:颗粒分布对免疫强度和反应类型的影响。
Carbohydr Polym. 2023 Jun 1;309:120673. doi: 10.1016/j.carbpol.2023.120673. Epub 2023 Feb 6.
9
Dual Role of Chitin as the Double Edged Sword in Controlling the NLRP3 Inflammasome Driven Gastrointestinal and Gynaecological Tumours.几丁质在 NLRP3 炎性小体驱动的胃肠道和妇科肿瘤中的双重作用。
Mar Drugs. 2022 Jul 11;20(7):452. doi: 10.3390/md20070452.
10
Exploring chitosan-shelled nanobubbles to improve HER2 + immunotherapy via dendritic cell targeting.探索壳聚糖纳米气泡以通过树突状细胞靶向改善 HER2+免疫治疗。
Drug Deliv Transl Res. 2022 Aug;12(8):2007-2018. doi: 10.1007/s13346-022-01185-8. Epub 2022 Jun 7.