Suppr超能文献

用CRT0066101靶向脂肪细胞分化:3T3-L1细胞中AMPK信号通路的激活

Targeting adipocyte differentiation with CRT0066101: activation of AMPK signaling in 3T3-L1 cells.

作者信息

Luo Jinque, Wang Ling, Zhang Li, Tang Wenyu, Deng Meijing, Shi Yuxin, Xu Kun, Wu Qingjun, Zhao Jieyang, Zhang Jinghuan, Li Xin

机构信息

Hunan Provincial Key Laboratory of the Research and Development of Novel Pharmaceutical Preparations, "The 14th Five-Year Plan" Application Characteristic Discipline of Hunan Province (Pharmaceutical Science), College of Pharmacy, Changsha Medical University, Changsha, Hunan, China.

Hunan Provincial University Key Laboratory of the Fundamental and Clinical Research on Functional Nucleic Acid, College of Pharmacy, Changsha Medical University, Changsha, Hunan, China.

出版信息

Front Pharmacol. 2025 Aug 14;16:1645587. doi: 10.3389/fphar.2025.1645587. eCollection 2025.

Abstract

INTRODUCTION

Obesity is characterized by excessive fat accumulation resulting from adipocyte hypertrophy and hyperplasia, with adipocyte differentiation being a central process driving these changes.

METHODS

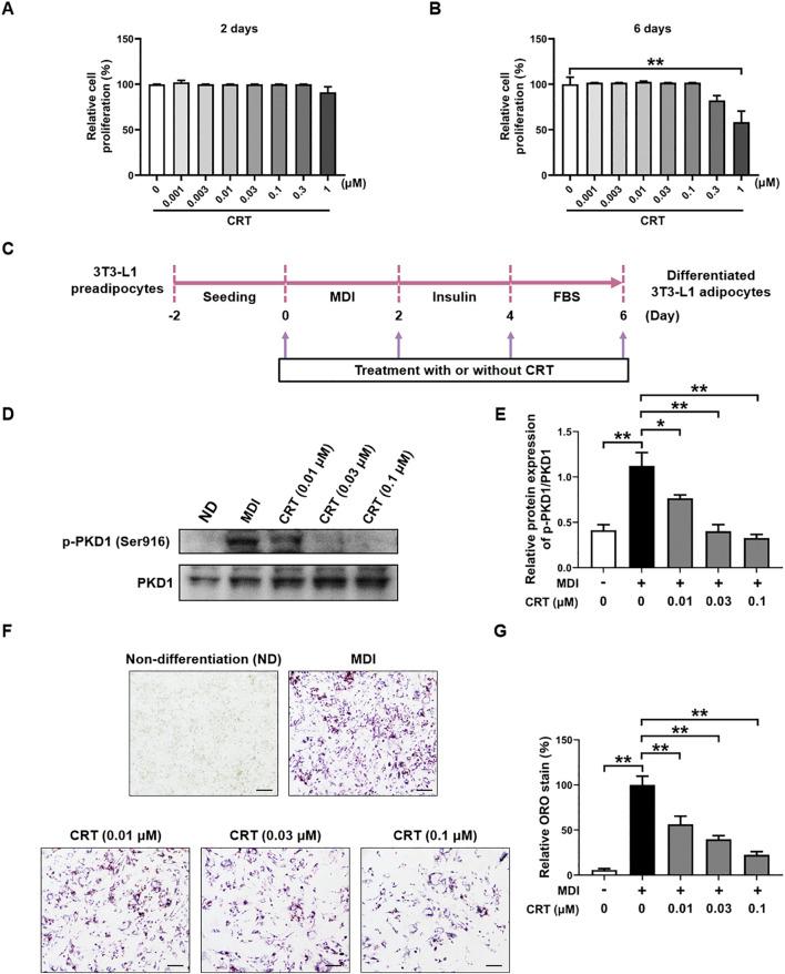
The anti-adipogenic effects of CRT0066101 (CRT), a pan-protein kinase D (PKD) inhibitor, were evaluated in 3T3-L1 adipocytes. Potential drug targets of CRT were predicted using network pharmacology analysis. The expression of adipocyte-specific genes and proteins was assessed by western blotting and qRT-PCR. To examine the involvement of the AMPK pathway, cells were co-treated with CRT and the AMPK inhibitor Compound C.

RESULTS

CRT significantly inhibited early-stage adipocyte differentiation, reduced lipid accumulation, and downregulated key adipogenic transcription factors, including PPARγ and C/EBPα. Mechanistically, CRT activated the AMPK pathway, a known negative regulator of adipocyte differentiation. Network pharmacology analysis further supported the involvement of AMPK in CRT's anti-adipogenic action.

DISCUSSION

These findings identify CRT as a novel modulator of adipocyte differentiation through AMPK activation and highlight its potential as a therapeutic candidate for obesity and metabolic syndrome.

摘要

引言

肥胖的特征是由于脂肪细胞肥大和增生导致的过度脂肪堆积,脂肪细胞分化是驱动这些变化的核心过程。

方法

在3T3-L1脂肪细胞中评估泛蛋白激酶D(PKD)抑制剂CRT0066101(CRT)的抗脂肪生成作用。使用网络药理学分析预测CRT的潜在药物靶点。通过蛋白质印迹和qRT-PCR评估脂肪细胞特异性基因和蛋白质的表达。为了检测AMPK途径的参与情况,细胞用CRT和AMPK抑制剂Compound C共同处理。

结果

CRT显著抑制早期脂肪细胞分化,减少脂质积累,并下调关键的脂肪生成转录因子,包括PPARγ和C/EBPα。从机制上讲,CRT激活了AMPK途径,这是一种已知的脂肪细胞分化负调节因子。网络药理学分析进一步支持了AMPK参与CRT的抗脂肪生成作用。

讨论

这些发现确定CRT是通过激活AMPK对脂肪细胞分化的新型调节剂,并突出了其作为肥胖和代谢综合征治疗候选药物的潜力。

https://cdn.ncbi.nlm.nih.gov/pmc/blobs/fc6e/12392320/945412439153/fphar-16-1645587-g001.jpg

文献AI研究员

20分钟写一篇综述,助力文献阅读效率提升50倍。

立即体验

用中文搜PubMed

大模型驱动的PubMed中文搜索引擎

马上搜索

文档翻译

学术文献翻译模型,支持多种主流文档格式。

立即体验