Suppr超能文献

异欧前胡素对人急性单核细胞白血病作用的转录组水平功能分析

Functional analysis of the effect of isoimperatorin on human acute monocytic leukemia at the transcriptome level.

作者信息

Yin Runyang, Xu Rui, Ming Hui, Song Juntao

机构信息

Department of Anesthesiology, The Affiliated Hospital of Inner Mongolia Medical University, Hohhot, Inner Mongolia Autonomous Region 010050, P.R. China.

Department of Oncology Hematology, Zibo 148 Hospital, Zibo, Shandong 255399, P.R. China.

出版信息

Oncol Lett. 2025 Aug 19;30(4):489. doi: 10.3892/ol.2025.15235. eCollection 2025 Oct.

Abstract

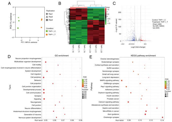
Acute myeloid leukemia (AML), which is characterized by the aberrant proliferation of primitive and immature myelocytes within the bone marrow, represents the most prevalent subtype of leukemia in both adults and children. Isoimperatorin, a derivative of coumarins, has been reported to possess antitumor, antioxidative and anti-inflammatory activities. In the present study, the effects of isoimperatorin on human AML cells were evaluated. Tohoku Hospital Pediatrics-1 (THP-1) and AML-193 cells were treated with or without isoimperatorin. Subsequently, induction of apoptosis was detected by flow cytometry, whereas cell proliferation was assessed using Cell Counting Kit-8. Furthermore, the potential transcriptional regulatory effects of isoimperatorin on THP-1 cells were investigated using RNA sequencing and reverse transcription-quantitative PCR (RT-qPCR). Isoimperatorin significantly induced apoptosis and inhibited cell proliferation in the AML cells. Furthermore, transcriptome sequencing analysis demonstrated 688 differentially expressed genes between isoimperatorin-treated THP-1 cells and untreated controls. Gene Ontology annotation enrichment analysis, Kyoto Encyclopedia of Genes and Genomes pathway enrichment analysis and Gene Set Enrichment Analysis indicated that isoimperatorin altered the expression genes associated with 'cell migration' and 'cell motility'. The compound primarily regulated signaling pathways, including the 'calcium signaling pathway', 'microRNA in cancer' and 'MAPK signaling pathway', while influencing biological processes related to 'cancer biology', 'metabolic pathways' and 'immune responses'. These findings were verified using RT-qPCR. Collectively, the present results elucidated the potential effects of isoimperatorin on AML and provided a theoretical foundation for the clinical treatment of AML.

摘要

急性髓系白血病(AML)以骨髓内原始和未成熟髓细胞的异常增殖为特征,是成人和儿童中最常见的白血病亚型。异欧前胡素是香豆素的衍生物,据报道具有抗肿瘤、抗氧化和抗炎活性。在本研究中,评估了异欧前胡素对人AML细胞的影响。用或不用异欧前胡素处理东北医院儿科-1(THP-1)细胞和AML-193细胞。随后,通过流式细胞术检测凋亡诱导情况,而使用细胞计数试剂盒-8评估细胞增殖。此外,使用RNA测序和逆转录定量PCR(RT-qPCR)研究了异欧前胡素对THP-1细胞的潜在转录调控作用。异欧前胡素显著诱导AML细胞凋亡并抑制其细胞增殖。此外,转录组测序分析表明,经异欧前胡素处理的THP-1细胞与未处理的对照之间有688个差异表达基因。基因本体注释富集分析、京都基因与基因组百科全书通路富集分析和基因集富集分析表明,异欧前胡素改变了与“细胞迁移”和“细胞运动”相关的表达基因。该化合物主要调节包括“钙信号通路”、“癌症中的微小RNA”和“MAPK信号通路”在内的信号通路,同时影响与“癌症生物学”、“代谢途径”和“免疫反应”相关的生物学过程。这些发现通过RT-qPCR得到验证。总的来说,本研究结果阐明了异欧前胡素对AML的潜在作用,并为AML的临床治疗提供了理论基础。

https://cdn.ncbi.nlm.nih.gov/pmc/blobs/68f8/12395219/19af96b93187/ol-30-04-15235-g00.jpg

文献AI研究员

20分钟写一篇综述,助力文献阅读效率提升50倍。

立即体验

用中文搜PubMed

大模型驱动的PubMed中文搜索引擎

马上搜索

文档翻译

学术文献翻译模型,支持多种主流文档格式。

立即体验