• 文献检索
  • 文档翻译
  • 深度研究
  • 学术资讯
  • Suppr Zotero 插件Zotero 插件
  • 邀请有礼
  • 套餐&价格
  • 历史记录
应用&插件
Suppr Zotero 插件Zotero 插件浏览器插件Mac 客户端Windows 客户端微信小程序
定价
高级版会员购买积分包购买API积分包
服务
文献检索文档翻译深度研究API 文档MCP 服务
关于我们
关于 Suppr公司介绍联系我们用户协议隐私条款
关注我们

Suppr 超能文献

核心技术专利:CN118964589B侵权必究
粤ICP备2023148730 号-1Suppr @ 2026

文献检索

告别复杂PubMed语法,用中文像聊天一样搜索,搜遍4000万医学文献。AI智能推荐,让科研检索更轻松。

立即免费搜索

文件翻译

保留排版,准确专业,支持PDF/Word/PPT等文件格式,支持 12+语言互译。

免费翻译文档

深度研究

AI帮你快速写综述,25分钟生成高质量综述,智能提取关键信息,辅助科研写作。

立即免费体验

源自人类组成性表达蛋白LPTS/PinX1的端粒酶活性抑制剂TPCH的广谱抗肿瘤分析

Broad-spectrum antitumor analysis of the telomerase activity inhibitor TPCH derived from the human constitutively expressed protein LPTS/PinX1.

作者信息

Zhou Hongchang, Zhang Xiaoying, Wang Yao, Wu Yongqiang, Wang Ling, Hu Chen, Zhang Ting, Zhang Hui, You Dian, Zhao Mengli, Zhao Mujun, Li Anqi, Chen Guangming

机构信息

Huzhou Key Laboratory of Precise Prevention and Control of Major Chronic Diseases, School of Medicine, Huzhou University, Huzhou, China.

Department of Hepatobiliary and Pancreatic Surgery, First Affiliated Hospital of Huzhou University, Huzhou, China.

出版信息

Front Oncol. 2025 Aug 15;15:1643155. doi: 10.3389/fonc.2025.1643155. eCollection 2025.

DOI:10.3389/fonc.2025.1643155
PMID:40896430
原文链接:https://pmc.ncbi.nlm.nih.gov/articles/PMC12394036/
Abstract

BACKGROUND

The human liver-related putative tumor suppressor LPTS/PinX1 is a gene encoding a telomerase inhibitory protein. Overexpression of LPTS/PinX1 protein can inhibit the growth of multiple telomerase-positive cancer cell lines. LPTS/PinX1 has therapeutic potential for cancer.

METHODS

We statistically analyzed the level of LPTS/PinX1 protein in 9 cancer cell lines. LPTS/PinX1158-328 (exon 7 of LPTS) was fused with TAT to generate the recombinant protein TPCH. The effects of the TPCH protein on cell growth, senescence and apoptosis in 14 cell lines were analyzed and .

RESULTS

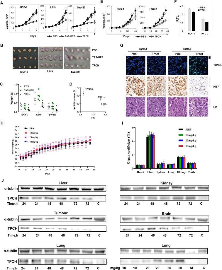
The purified TPCH protein was delivered into cells and inhibited telomerase activity. Also it inhibited the growth of 11 telomerase-positive cancer cell lines, was ineffective in 3 telomerase-negative cell lines and inhibited the growth of MCF-7, A549 and SW480 cell line-derived xenograft (CDX) and liver cancer patient-derived xenograft (PDX) mouse models The inhibitory effect on the cancer cell growth was negatively correlated with the telomere length. The TPCH protein induced senescence and apoptosis in telomerase-positive cancer cells through the p21 signaling pathway and inhibited the migration of telomerase-positive cancer cells.

CONCLUSIONS

The TPCH protein strongly inhibited telomerase activity and suppressed the growth of all tested human telomerase-positive cancer cell lines and . Therefore, it could be developed as a broad-spectrum anticancer agent with low toxicity.

摘要

背景

人类肝脏相关的假定肿瘤抑制因子LPTS/PinX1是一个编码端粒酶抑制蛋白的基因。LPTS/PinX1蛋白的过表达可抑制多种端粒酶阳性癌细胞系的生长。LPTS/PinX1在癌症治疗方面具有潜力。

方法

我们对9种癌细胞系中LPTS/PinX1蛋白的水平进行了统计学分析。将LPTS/PinX1158 - 328(LPTS的第7外显子)与TAT融合以产生重组蛋白TPCH。分析了TPCH蛋白对14种细胞系的细胞生长、衰老和凋亡的影响。

结果

纯化后的TPCH蛋白被递送至细胞内并抑制端粒酶活性。它还抑制了11种端粒酶阳性癌细胞系的生长,对3种端粒酶阴性细胞系无效,并抑制了MCF - 7、A549和SW480细胞系来源的异种移植瘤(CDX)以及肝癌患者来源的异种移植瘤(PDX)小鼠模型的生长。对癌细胞生长的抑制作用与端粒长度呈负相关。TPCH蛋白通过p21信号通路诱导端粒酶阳性癌细胞衰老和凋亡,并抑制端粒酶阳性癌细胞的迁移。

结论

TPCH蛋白强烈抑制端粒酶活性,并抑制所有测试的人类端粒酶阳性癌细胞系的生长。因此,它可被开发为一种低毒的广谱抗癌药物。

https://cdn.ncbi.nlm.nih.gov/pmc/blobs/a4da/12394036/e23d7df8aa25/fonc-15-1643155-g006.jpg
https://cdn.ncbi.nlm.nih.gov/pmc/blobs/a4da/12394036/830676a60984/fonc-15-1643155-g001.jpg
https://cdn.ncbi.nlm.nih.gov/pmc/blobs/a4da/12394036/13843ea9ef6d/fonc-15-1643155-g002.jpg
https://cdn.ncbi.nlm.nih.gov/pmc/blobs/a4da/12394036/93117e6dfb44/fonc-15-1643155-g003.jpg
https://cdn.ncbi.nlm.nih.gov/pmc/blobs/a4da/12394036/2073e49f663b/fonc-15-1643155-g004.jpg
https://cdn.ncbi.nlm.nih.gov/pmc/blobs/a4da/12394036/bc000fc5e0d8/fonc-15-1643155-g005.jpg
https://cdn.ncbi.nlm.nih.gov/pmc/blobs/a4da/12394036/e23d7df8aa25/fonc-15-1643155-g006.jpg
https://cdn.ncbi.nlm.nih.gov/pmc/blobs/a4da/12394036/830676a60984/fonc-15-1643155-g001.jpg
https://cdn.ncbi.nlm.nih.gov/pmc/blobs/a4da/12394036/13843ea9ef6d/fonc-15-1643155-g002.jpg
https://cdn.ncbi.nlm.nih.gov/pmc/blobs/a4da/12394036/93117e6dfb44/fonc-15-1643155-g003.jpg
https://cdn.ncbi.nlm.nih.gov/pmc/blobs/a4da/12394036/2073e49f663b/fonc-15-1643155-g004.jpg
https://cdn.ncbi.nlm.nih.gov/pmc/blobs/a4da/12394036/bc000fc5e0d8/fonc-15-1643155-g005.jpg
https://cdn.ncbi.nlm.nih.gov/pmc/blobs/a4da/12394036/e23d7df8aa25/fonc-15-1643155-g006.jpg

相似文献

1
Broad-spectrum antitumor analysis of the telomerase activity inhibitor TPCH derived from the human constitutively expressed protein LPTS/PinX1.源自人类组成性表达蛋白LPTS/PinX1的端粒酶活性抑制剂TPCH的广谱抗肿瘤分析
Front Oncol. 2025 Aug 15;15:1643155. doi: 10.3389/fonc.2025.1643155. eCollection 2025.
2
Preparation and anticancer activity of telomerase inhibitor TAT-LPTS39 polypeptide.端粒酶抑制剂TAT-LPTS39多肽的制备及其抗癌活性
Transl Cancer Res. 2024 Sep 30;13(9):4625-4638. doi: 10.21037/tcr-24-792. Epub 2024 Sep 27.
3
Silencing PinX1 enhances radiosensitivity and antitumor-immunity of radiotherapy in non-small cell lung cancer.沉默PinX1可增强非小细胞肺癌放疗的放射敏感性和抗肿瘤免疫力。
J Transl Med. 2024 Mar 2;22(1):228. doi: 10.1186/s12967-024-05023-y.
4
C-terminal amino acids 290-328 of LPTS/PinX1 confer telomerase inhibition.LPTS/PinX1 的 C 末端氨基酸 290-328 可抑制端粒酶。
Biochem Biophys Res Commun. 2010 Aug 6;398(4):683-9. doi: 10.1016/j.bbrc.2010.06.136. Epub 2010 Jul 8.
5
Selinexor demonstrates anti-tumor efficacy in paired patient-derived xenograft models and hydrogel-embedded histoculture drug sensitivity test of penile cancer.塞利尼索在配对的患者来源异种移植模型和阴茎癌水凝胶嵌入组织培养药物敏感性试验中显示出抗肿瘤疗效。
J Cancer Res Clin Oncol. 2023 Aug;149(10):6931-6941. doi: 10.1007/s00432-023-04618-0. Epub 2023 Feb 25.
6
The efficacy of combination therapy using adeno-associated virus-TRAIL targeting to telomerase activity and cisplatin in a mice model of hepatocellular carcinoma.靶向端粒酶活性的腺相关病毒-TRAIL 联合顺铂治疗肝癌小鼠模型的疗效。
J Cancer Res Clin Oncol. 2010 Dec;136(12):1827-37. doi: 10.1007/s00432-010-0841-8. Epub 2010 Mar 7.
7
Prescription of Controlled Substances: Benefits and Risks管制药品的处方:益处与风险
8
[Volume and health outcomes: evidence from systematic reviews and from evaluation of Italian hospital data].[容量与健康结果:来自系统评价和意大利医院数据评估的证据]
Epidemiol Prev. 2013 Mar-Jun;37(2-3 Suppl 2):1-100.
9
IGFBP-rP1 induces p21 expression through a p53-independent pathway, leading to cellular senescence of MCF-7 breast cancer cells.IGFBP-rP1 通过一条不依赖 p53 的途径诱导 p21 表达,导致 MCF-7 乳腺癌细胞发生细胞衰老。
J Cancer Res Clin Oncol. 2012 Jun;138(6):1045-55. doi: 10.1007/s00432-012-1153-y. Epub 2012 Mar 6.
10
HIV-Tat-mediated delivery of an LPTS functional fragment inhibits telomerase activity and tumorigenicity of hepatoma cells.HIV-Tat 介导的 LPTS 功能片段的递呈抑制肝癌细胞的端粒酶活性和致瘤性。
Gastroenterology. 2011 Jan;140(1):332-43. doi: 10.1053/j.gastro.2010.08.046. Epub 2010 Nov 20.

本文引用的文献

1
The regulations of telomerase reverse transcriptase (TERT) in cancer.端粒酶逆转录酶(TERT)在癌症中的调控
Cell Death Dis. 2024 Jan 26;15(1):90. doi: 10.1038/s41419-024-06454-7.
2
Telomerase and hallmarks of cancer: An intricate interplay governing cancer cell evolution.端粒酶与癌症特征:调控癌细胞进化的复杂相互作用。
Cancer Lett. 2023 Dec 1;578:216459. doi: 10.1016/j.canlet.2023.216459. Epub 2023 Oct 19.
3
Role of Telomeres and Telomerase in Cancer and Aging.端粒和端粒酶在癌症和衰老中的作用。
Int J Mol Sci. 2023 Jun 9;24(12):9932. doi: 10.3390/ijms24129932.
4
Telomerase-targeted therapies in myeloid malignancies.靶向端粒酶治疗髓系恶性肿瘤。
Blood Adv. 2023 Aug 22;7(16):4302-4314. doi: 10.1182/bloodadvances.2023009903.
5
Telomeres, Telomerase and Cancer.端粒、端粒酶与癌症
Arch Med Res. 2022 Dec;53(8):741-746. doi: 10.1016/j.arcmed.2022.10.004. Epub 2022 Nov 3.
6
Telomerase-targeting compounds Imetelstat and 6-thio-dG act synergistically with chemotherapy in high-risk neuroblastoma models.端粒酶靶向化合物伊美替司他和 6-硫代-dG 与化疗在高危神经母细胞瘤模型中协同作用。
Cell Oncol (Dordr). 2022 Oct;45(5):991-1003. doi: 10.1007/s13402-022-00702-8. Epub 2022 Aug 12.
7
Cellular senescence: the good, the bad and the unknown.细胞衰老:好的、坏的和未知的。
Nat Rev Nephrol. 2022 Oct;18(10):611-627. doi: 10.1038/s41581-022-00601-z. Epub 2022 Aug 3.
8
Hesperidin Inhibits Lung Cancer and Through PinX1.橙皮苷通过PinX1抑制肺癌。
Front Pharmacol. 2022 Jul 1;13:918665. doi: 10.3389/fphar.2022.918665. eCollection 2022.
9
A Modified Nucleoside 6-Thio-2'-Deoxyguanosine Exhibits Antitumor Activity in Gliomas.一种修饰的核苷 6-硫代-2'-脱氧鸟苷在神经胶质瘤中表现出抗肿瘤活性。
Clin Cancer Res. 2021 Dec 15;27(24):6800-6814. doi: 10.1158/1078-0432.CCR-21-0374. Epub 2021 Sep 30.
10
G-quadruplex DNA: a novel target for drug design.G-四链体 DNA:药物设计的新靶标。
Cell Mol Life Sci. 2021 Oct;78(19-20):6557-6583. doi: 10.1007/s00018-021-03921-8. Epub 2021 Aug 30.