Li Wenfeng, Bao Fangtian, Wang Yimeng, Liang Chan, Zhang Wanjie, Ming Jian
College of Food Science, Southwest University, Chongqing 400715, China.
Chongqing Fuling Zhacai Croup Co. Ltd., Chongqing 408000, China.
Food Chem X. 2025 Aug 19;30:102935. doi: 10.1016/j.fochx.2025.102935. eCollection 2025 Aug.
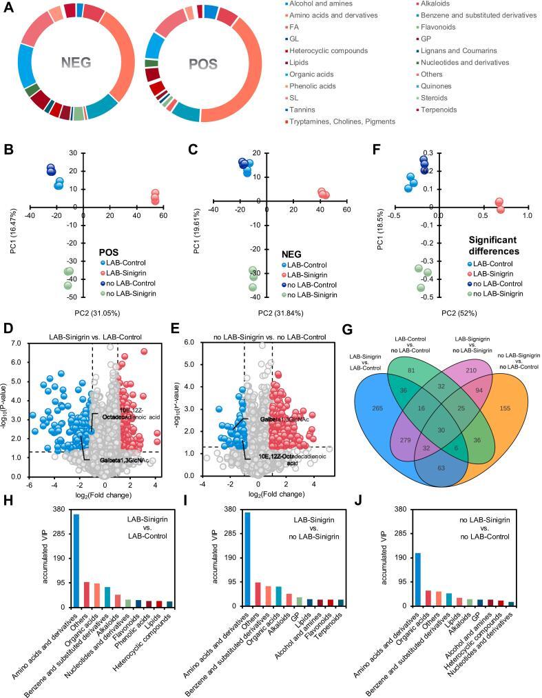
Zhacai is a traditional Chinese pickled vegetable. Research has yet to explore the potential role of inherent glucosinolates in the flavor formation of Zhacai. This study employed volatilomics and untargeted metabolomics to investigate the effect of sinigrin on Zhacai flavor. The results confirmed the impact of lactic acid bacteria (LAB) on the quality of Zhacai, while also revealing, for the first time, how sinigrin affects its flavor, color, and pH level. In addition, sinigrin influenced the microflora in Zhacai fermented with and without LAB. Sinigrin significantly impacted the 2,4,6-cycloheptatrien-1-one, 2-hydroxy-4-(1-methylethyl)-, galbetal1,3GlcNAc, and 10E,12Z-octadecadienoic acid flavor compounds in the Zhacai, which exhibited a positive correlation with its flavor quality, while 2-isothiocyanatoethyl-benzene, 1-hepten-3-one, and 10-undecenal demonstrated a negative association. These findings emphasized the importance of monitoring the levels of sinigrin and its hydrolytic products to regulate Zhacai flavor quality.
榨菜是一种中国传统腌制蔬菜。关于榨菜风味形成过程中固有硫代葡萄糖苷的潜在作用,尚未有研究进行探索。本研究采用挥发组学和非靶向代谢组学方法,来探究黑芥子硫苷对榨菜风味的影响。研究结果证实了乳酸菌(LAB)对榨菜品质的影响,同时还首次揭示了黑芥子硫苷如何影响榨菜的风味、颜色和pH值。此外,黑芥子硫苷对有或无乳酸菌发酵的榨菜中的微生物群落也有影响。黑芥子硫苷对榨菜中的2,4,6-环庚三烯-1-酮、2-羟基-4-(1-甲基乙基)-、伽马甜菜碱1,3-二乙酰氨基葡萄糖和10E,12Z-十八碳二烯酸风味化合物有显著影响,这些化合物与榨菜风味品质呈正相关,而(2-异硫氰酸乙酯)苯、1-庚烯-3-酮和10-十一碳烯醛则呈负相关。这些发现强调了监测黑芥子硫苷及其水解产物水平以调控榨菜风味品质的重要性。