Suppr超能文献

视网膜母细胞瘤的空间转录组学:洞察患者内部异质性的视觉窗口。

Spatial transcriptomics of retinoblastoma: a visual window on intra-patient heterogeneity.

作者信息

Moulin A P, Thevenet J, Mazzeo L, Tissot S, Stathopoulos C, Munier F L, Berger A

机构信息

Fondation Asile des Aveugles, Jules-Gonin Eye Hospital, Lausanne University, Lausanne, Switzerland.

Department of Oncology, Immune Landscape Laboratory Platform, CHUV, Lausanne, Switzerland.

出版信息

BMC Cancer. 2025 Sep 2;25(1):1410. doi: 10.1186/s12885-025-14814-5.

Abstract

BACKGROUND

Retinoblastoma is the most common intraocular malignant tumor in childhood. Although current treatments offer a high survival rate, treatment toxicity, tumor relapse, and treatment resistance require a deeper understanding of the disease mechanisms to develop adapted therapies. Microscopically, this tumor is characterized by different states of differentiation and proliferation, ranging from poorly differentiated to well-differentiated retinoblastoma. Retinocytoma, on the other hand, is a benign non-proliferative tumor. Recent next-generation multi-omics analyses classified retinoblastoma tumors in subtypes 1 or 2, subtype 2 presenting a later age of onset, more genetic alterations, and higher metastatic potential. In parallel, several single-cell transcriptomics studies demonstrated intratumoral heterogeneity. However, mapping the different cell populations directly on the tumor and comparing histological features and molecular subtypes remains an unmet need.

METHODS

Spatial transcriptomics was used to characterize a primary enucleated case with two histologically distinct areas. The whole transcriptomic profile of sixteen regions of interest, covering the two differentiation patterns of the tumor and the non-tumoral retina, was analyzed.

RESULTS

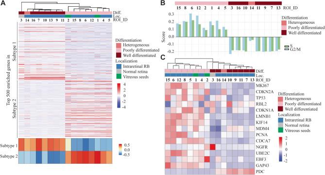
The clustering of the regions of interest based on whole transcriptome data correlated with the histological description: cluster 1 (6 regions of interest) corresponded to highly differentiated areas and cluster 2 (6 regions of interest) to poorly differentiated areas. They showed enrichment for phototransduction and proliferation respectively, confirmed by immunohistochemistry for markers of these pathways. The publicly available molecular signatures of the two retinoblastoma subtypes categorized our regions of interest into two groups, which correlated perfectly with histological observation and transcriptomic profiles. Further analysis of the expression of specific senescence markers in the well-differentiated area did not support the diagnosis of retinocytoma as it did not confirm the expected up-regulation seen in this tumor type.

CONCLUSIONS

This study demonstrates a strong correlation between histological observation and molecular profiling, representing the first mapping of retinoblastoma composed of adjacent molecular subtypes 1 and 2. It also highlights the diagnostic ambiguity between retinocytoma and well-differentiated non-proliferative subtype 1 retinoblastoma and emphasizes the need for specific biomarkers to differentiate these two tumor types.

摘要

背景

视网膜母细胞瘤是儿童期最常见的眼内恶性肿瘤。尽管目前的治疗方法具有较高的生存率,但治疗毒性、肿瘤复发和治疗耐药性需要更深入地了解疾病机制以开发适应性疗法。在显微镜下,这种肿瘤的特征是具有不同的分化和增殖状态,从低分化到高分化的视网膜母细胞瘤。另一方面,视网膜细胞瘤是一种良性非增殖性肿瘤。最近的下一代多组学分析将视网膜母细胞瘤肿瘤分为1型或2型,2型发病年龄较晚,有更多的基因改变和更高的转移潜能。同时,几项单细胞转录组学研究证明了肿瘤内的异质性。然而,直接在肿瘤上绘制不同的细胞群体并比较组织学特征和分子亚型仍然是一个未满足的需求。

方法

使用空间转录组学对一个有两个组织学上不同区域的原发性眼球摘除病例进行特征分析。分析了16个感兴趣区域的全转录组图谱,这些区域覆盖了肿瘤和非肿瘤视网膜的两种分化模式。

结果

基于全转录组数据的感兴趣区域聚类与组织学描述相关:聚类1(6个感兴趣区域)对应于高分化区域,聚类2(6个感兴趣区域)对应于低分化区域。它们分别显示出光转导和增殖的富集,通过这些途径标志物的免疫组织化学得以证实。两种视网膜母细胞瘤亚型的公开可用分子特征将我们的感兴趣区域分为两组,这与组织学观察和转录组图谱完美相关。对高分化区域中特定衰老标志物表达的进一步分析不支持视网膜细胞瘤的诊断,因为它没有证实该肿瘤类型中预期的上调。

结论

本研究证明了组织学观察与分子分析之间的强相关性,这是由相邻分子亚型1和2组成的视网膜母细胞瘤的首次图谱绘制。它还突出了视网膜细胞瘤与高分化非增殖性1型视网膜母细胞瘤之间的诊断模糊性,并强调需要特定的生物标志物来区分这两种肿瘤类型。

https://cdn.ncbi.nlm.nih.gov/pmc/blobs/653d/12403291/4c45a52def79/12885_2025_14814_Fig1_HTML.jpg

文献检索

告别复杂PubMed语法,用中文像聊天一样搜索,搜遍4000万医学文献。AI智能推荐,让科研检索更轻松。

立即免费搜索

文件翻译

保留排版,准确专业,支持PDF/Word/PPT等文件格式,支持 12+语言互译。

免费翻译文档

深度研究

AI帮你快速写综述,25分钟生成高质量综述,智能提取关键信息,辅助科研写作。

立即免费体验