Suppr超能文献

雷公藤甲素改善db/db小鼠的微生物群落失调和代谢物紊乱。

Triptolide improves microbial dysbiosis and metabolite disorder in db/db mice.

作者信息

Lu Lingfei, Li Yixin, Zhou Yanyan, Chen Jiwei, Fu Tian, Zhuang Jiamei, Peng Hongcheng, Liu Fang, Sun Linlin, Lu Jiandong, Xiong Guoliang

机构信息

Department of Nephrology, Shenzhen Traditional Chinese Medicine Hospital, Guangzhou University of Chinese Medicine, Shenzhen, Guangdong, China.

Department of Nephrology, Shenzhen Traditional Chinese Medicine Hospital, Nanjing University of Chinese Medicine, Shenzhen, China.

出版信息

Ren Fail. 2025 Dec;47(1):2552913. doi: 10.1080/0886022X.2025.2552913. Epub 2025 Sep 3.

Abstract

BACKGROUND

Diabetic kidney disease (DKD) is an increasing global public health problem. Triptolide (TP) has a good therapeutic effect on DKD and is widely used in China. However, the mechanism of TP is still unclear.

METHODS

Db/db mice models were subjected to TP for 12 weeks. UHPLC-QE-MS and 16S rRNA amplicon sequencing were used to investigate the correlations between the metabolome, microbiome, and DKD-related indicators under DKD condition.

RESULTS

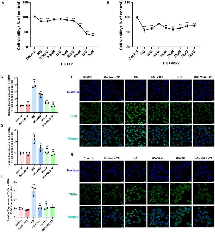
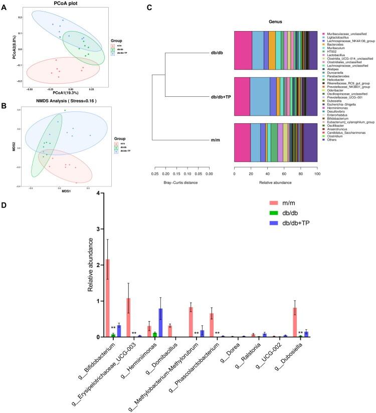
TP demonstrated significant nephroprotective effects in db/db mice, ameliorated renal functional impairment and structural damage while attenuated inflammatory responses associated with DKD. Notably, TP administration effectively restored gut microbiota dysbiosis in db/db mice. Comparative analysis identified ten altered microbial taxa across groups, including , , , , , , , , , and , suggesting their potential utility as discriminative biomarkers for DKD progression and therapeutic response. Metabolomic profiling revealed 11 significantly perturbed metabolites, with small molecule pathway database (SMPDB) enrichment analysis highlighting three critical metabolic pathways: vitamin K metabolism, propionate metabolism, and steroid biosynthesis. Mechanistic investigations suggest that TP may reduce the inflammatory response through the JNK/STAT/P53 pathway, regulate the changes of intestinal flora, and correct renal metabolic disorders to exert renal protection.

CONCLUSION

TP may play a renal protective role by regulating the changes of intestinal microflora and correcting renal metabolic disorders, which may be related to the JNK/STAT/P53 pathway involved in reducing the inflammatory response. In addition, Vitamin K2 has a synergistic anti-inflammatory effect with TP.

摘要

背景

糖尿病肾病(DKD)是一个日益严重的全球公共卫生问题。雷公藤甲素(TP)对DKD具有良好的治疗效果,在中国被广泛应用。然而,TP的作用机制仍不清楚。

方法

将db/db小鼠模型给予TP治疗12周。采用超高效液相色谱-四极杆飞行时间质谱(UHPLC-QE-MS)和16S rRNA扩增子测序,研究DKD条件下代谢组、微生物组与DKD相关指标之间的相关性。

结果

TP在db/db小鼠中显示出显著的肾脏保护作用,改善了肾功能损害和结构损伤,同时减轻了与DKD相关的炎症反应。值得注意的是,给予TP有效地恢复了db/db小鼠肠道微生物群的失调。比较分析确定了各组间10种改变的微生物分类群,包括[此处原文缺失具体分类群名称],表明它们作为DKD进展和治疗反应的鉴别生物标志物具有潜在用途。代谢组学分析揭示了11种显著扰动的代谢物,小分子通路数据库(SMPDB)富集分析突出了三个关键代谢途径:维生素K代谢、丙酸代谢和类固醇生物合成。机制研究表明,TP可能通过JNK/STAT/P53途径减少炎症反应,调节肠道菌群变化,并纠正肾脏代谢紊乱以发挥肾脏保护作用。

结论

TP可能通过调节肠道微生物群变化和纠正肾脏代谢紊乱发挥肾脏保护作用,这可能与参与减少炎症反应的JNK/STAT/P53途径有关。此外,维生素K2与TP具有协同抗炎作用。

https://cdn.ncbi.nlm.nih.gov/pmc/blobs/671e/12409871/6fd1fa063d56/IRNF_A_2552913_F0001_C.jpg

文献AI研究员

20分钟写一篇综述,助力文献阅读效率提升50倍。

立即体验

用中文搜PubMed

大模型驱动的PubMed中文搜索引擎

马上搜索

文档翻译

学术文献翻译模型,支持多种主流文档格式。

立即体验