Suppr超能文献

IgM在早期脊椎动物中对抗病毒感染的新发现及保守作用。

Newly discovered and conserved role of IgM against viral infection in an early vertebrate.

作者信息

Kong Weiguang, Wang Xinyou, Ding Guangyi, Yang Peng, Shi Yong, Cai Chang, Yang Xinyi, Cheng Gaofeng, Takizawa Fumio, Xu Zhen

机构信息

State Key Laboratory of Breeding Biotechnology and Sustainable Aquaculture, Institute of Hydrobiology, Chinese Academy of Sciences, Wuhan, China.

Faculty of Marine Science and Technology, Fukui Prefectural University, Obama, Japan.

出版信息

Elife. 2025 Sep 4;14:RP104465. doi: 10.7554/eLife.104465.

Abstract

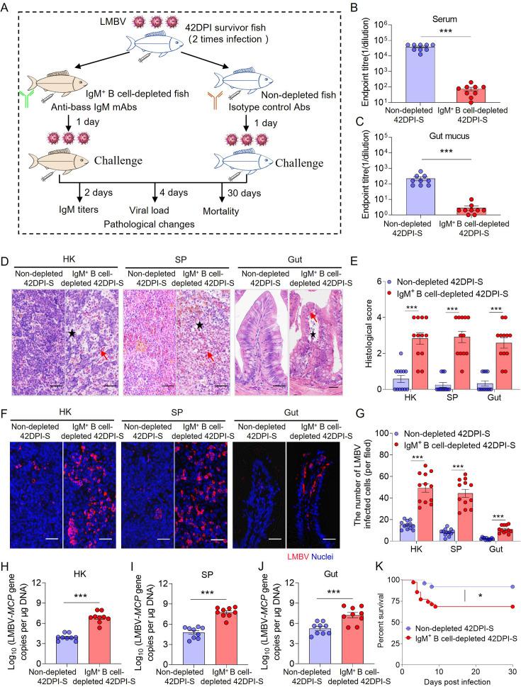
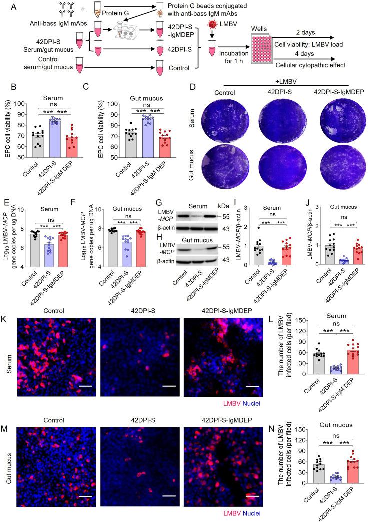
IgM emerged in jawed vertebrates 500 Mya and remains the most evolutionarily conserved antibody class. However, despite extensive studies on IgM as an ancient antiviral weapon in warm-blooded vertebrates, its role and mechanisms in combating viral infections in early vertebrates remain poorly understood. Here, significant virus-specific sIgM titers are generated in the serum and gut mucus of a teleost fish (largemouth bass) that survive infection, and fish lacking sIgM were more susceptible to viral infection. These results challenge the paradigm that IgM and IgT are specialized to systemic and mucosal immunity, respectively. More crucially, the neutralization assay provides further insight into the role of sIgM in viral neutralization and clarifies the mechanism through which teleost sIgM blocks viral infection by directly targeting viral particles. From an evolutionary perspective, sIgM in both primitive and modern vertebrates follows conserved principles in the development of specialized antiviral immunity.

摘要

IgM于5亿年前出现在有颌脊椎动物中,至今仍是进化上最保守的抗体类别。然而,尽管对IgM作为温血脊椎动物中一种古老的抗病毒武器进行了广泛研究,但其在早期脊椎动物对抗病毒感染中的作用和机制仍知之甚少。在此,在感染后存活的硬骨鱼(大口黑鲈)的血清和肠道黏液中产生了显著的病毒特异性分泌型IgM(sIgM)滴度,而缺乏sIgM的鱼更容易受到病毒感染。这些结果挑战了IgM和IgT分别专门负责全身免疫和黏膜免疫的范式。更关键的是,中和试验进一步深入了解了sIgM在病毒中和中的作用,并阐明了硬骨鱼sIgM通过直接靶向病毒颗粒来阻断病毒感染的机制。从进化的角度来看,原始和现代脊椎动物中的sIgM在专门的抗病毒免疫发展过程中遵循保守原则。

https://cdn.ncbi.nlm.nih.gov/pmc/blobs/3315/12410970/a7370a446398/elife-104465-fig1.jpg

文献AI研究员

20分钟写一篇综述,助力文献阅读效率提升50倍。

立即体验

用中文搜PubMed

大模型驱动的PubMed中文搜索引擎

马上搜索

文档翻译

学术文献翻译模型,支持多种主流文档格式。

立即体验