Suppr超能文献

来自单核ATAC-seq的高分辨率减数分裂交叉图谱揭示了哺乳动物重组景观的见解。

A high-resolution meiotic crossover map from single-nucleus ATAC-seq reveals insights into the recombination landscape in mammals.

作者信息

Novakovic Stevan, Harris Caitlin, Liu Ruijie, McCarthy Davis J, Crismani Wayne

机构信息

DNA Repair and Recombination Laboratory, St Vincent's Institute of Medical Research, Fitzroy VIC 3065, Australia.

Bioinformatics and Cellular Genomics, St Vincent's Institute of Medical Research, Fitzroy VIC 3065, Australia.

出版信息

NAR Genom Bioinform. 2025 Sep 3;7(3):lqaf122. doi: 10.1093/nargab/lqaf122. eCollection 2025 Sep.

Abstract

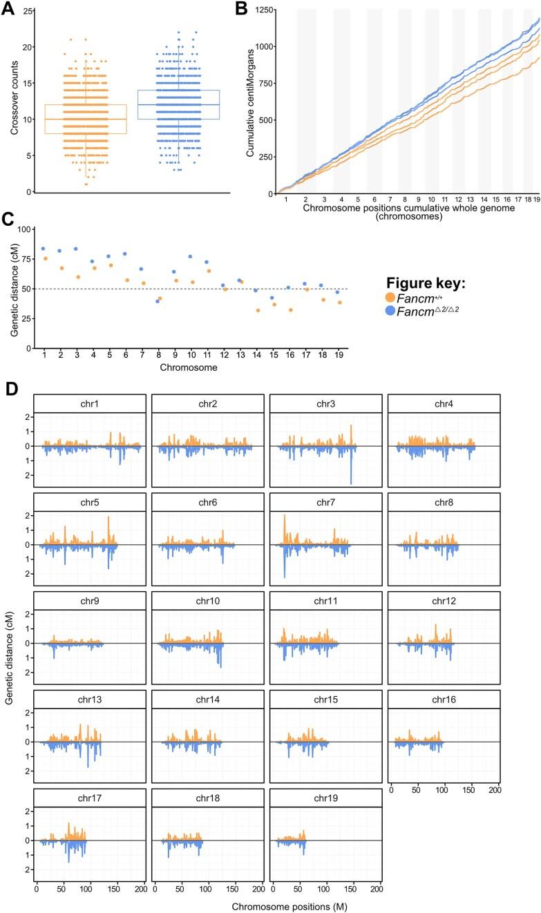
Meiotic crossovers promote correct chromosome segregation and the shuffling of genetic diversity. However, the measurement of crossovers remains challenging, impeding our ability to decipher the molecular mechanisms that are necessary for their formation and regulation. Here we demonstrate a novel repurposing of the single-nucleus Assay for Transposase Accessible Chromatin with sequencing (snATAC-seq) as a simple and high-throughput method to identify and characterize meiotic crossovers from haploid testis nuclei. We first validate the feasibility of obtaining genome-wide coverage from snATAC-seq by using ATAC-seq on bulk haploid mouse testis nuclei, ensuring adequate variant detection for haplotyping. Subsequently, we adapt droplet-based snATAC-seq for crossover detection, revealing >25 000 crossovers in F hybrid mice. Comparison between the wild type and a hyper-recombinogenic -deficient mutant mouse model confirmed an increase in crossover rates in this genotype, however with a distribution which was unchanged. We also find that regions with the highest rate of crossover formation are enriched for PRDM9. Our findings demonstrate the utility of snATAC-seq as a robust and scalable tool for high-throughput crossover detection, offering insights into meiotic crossover dynamics and elucidating the underlying molecular mechanisms. It is possible that the research presented here with snATAC-seq of haploid post-meiotic nuclei could be extended into fertility-related diagnostics.

摘要

减数分裂交叉互换促进正确的染色体分离和遗传多样性的重组。然而,交叉互换的测量仍然具有挑战性,这阻碍了我们破译其形成和调控所需分子机制的能力。在这里,我们展示了一种将测序转座酶可及染色质单核分析(snATAC-seq)重新用于从单倍体睾丸细胞核中鉴定和表征减数分裂交叉互换的简单且高通量方法。我们首先通过对大量单倍体小鼠睾丸细胞核进行ATAC-seq验证了从snATAC-seq获得全基因组覆盖的可行性,确保了足够的变异检测用于单倍型分型。随后,我们将基于液滴的snATAC-seq应用于交叉互换检测,在F1杂种小鼠中揭示了超过25000个交叉互换。野生型和高重组缺陷突变小鼠模型之间的比较证实了该基因型交叉互换率的增加,然而其分布没有变化。我们还发现交叉互换形成率最高的区域富含PRDM9。我们的研究结果证明了snATAC-seq作为一种强大且可扩展的高通量交叉互换检测工具的实用性,为减数分裂交叉互换动态提供了见解,并阐明了潜在的分子机制。这里关于单倍体减数分裂后细胞核的snATAC-seq研究有可能扩展到与生育相关的诊断中。

https://cdn.ncbi.nlm.nih.gov/pmc/blobs/ca9b/12408907/2ec871b2de3f/lqaf122fig1.jpg

相似文献

1
A high-resolution meiotic crossover map from single-nucleus ATAC-seq reveals insights into the recombination landscape in mammals.
NAR Genom Bioinform. 2025 Sep 3;7(3):lqaf122. doi: 10.1093/nargab/lqaf122. eCollection 2025 Sep.
2
An optimized approach for multiplexing single-nuclear ATAC-seq using oligonucleotide-conjugated antibodies.
Epigenetics Chromatin. 2023 Apr 28;16(1):14. doi: 10.1186/s13072-023-00486-7.
7
COmapper: high-resolution mapping of meiotic crossovers by long-read sequencing in Arabidopsis.
New Phytol. 2025 Aug;247(4):1942-1957. doi: 10.1111/nph.70304. Epub 2025 Jun 19.
10
Comparison of self-administered survey questionnaire responses collected using mobile apps versus other methods.
Cochrane Database Syst Rev. 2015 Jul 27;2015(7):MR000042. doi: 10.1002/14651858.MR000042.pub2.

本文引用的文献

1
Principles of chromosome organization for meiotic recombination.
Mol Cell. 2024 May 16;84(10):1826-1841.e5. doi: 10.1016/j.molcel.2024.04.001. Epub 2024 Apr 23.
2
has dual roles in the limiting of meiotic crossovers and germ cell maintenance in mammals.
Cell Genom. 2023 Jun 29;3(8):100349. doi: 10.1016/j.xgen.2023.100349. eCollection 2023 Aug 9.
3
Long-read-based single sperm genome sequencing for chromosome-wide haplotype phasing of both SNPs and SVs.
Nucleic Acids Res. 2023 Aug 25;51(15):8020-8034. doi: 10.1093/nar/gkad532.
5
SSNIP-seq: A simple and rapid method for isolation of single-sperm nucleic acid for high-throughput sequencing.
PLoS One. 2022 Sep 29;17(9):e0275168. doi: 10.1371/journal.pone.0275168. eCollection 2022.
7
Single-cell chromatin state analysis with Signac.
Nat Methods. 2021 Nov;18(11):1333-1341. doi: 10.1038/s41592-021-01282-5. Epub 2021 Nov 1.
8
Single cell analysis of DNA in more than 10,000 individual sperm from men with abnormal reproductive outcomes.
J Assist Reprod Genet. 2021 Nov;38(11):2975-2983. doi: 10.1007/s10815-021-02300-3. Epub 2021 Aug 20.
9
A plate-based single-cell ATAC-seq workflow for fast and robust profiling of chromatin accessibility.
Nat Protoc. 2021 Aug;16(8):4084-4107. doi: 10.1038/s41596-021-00583-5. Epub 2021 Jul 19.

文献AI研究员

20分钟写一篇综述,助力文献阅读效率提升50倍。

立即体验

用中文搜PubMed

大模型驱动的PubMed中文搜索引擎

马上搜索

文档翻译

学术文献翻译模型,支持多种主流文档格式。

立即体验