Suppr超能文献

8-硝基色胺酮通过TGF-β/SMAD和PI3K/AKT/mTOR信号通路抑制结直肠癌进展。

8-Nitrotryptanthrin inhibits colorectal cancer progression via TGF-β/SMAD and PI3K/AKT/mTOR pathways.

作者信息

Sun Cheng-Yu, Cong Kai-Ping, Zhao Dan-Dan, Fan En-Guo, Guo Ming-Quan, Zhang Zheng-Guo

机构信息

Department of Colorectal Surgery, The Affiliated Xuzhou Clinical College of Xuzhou Medical University, Xuzhou, Jiangsu, China.

Laboratory of Advanced Theranostic Materials and Technology, Ningbo Institute of Materials Technology and Engineering, Chinese Academy of Sciences, Ningbo, China.

出版信息

Front Pharmacol. 2025 Aug 22;16:1576673. doi: 10.3389/fphar.2025.1576673. eCollection 2025.

Abstract

OBJECTIVE

To investigate the anticancer effects and underlying mechanisms of 8-nitrotryptanthrin (8-Nitrotryp) against colorectal cancer (CRC).

METHODS

The effects of 8-Nitrotryp on proliferation, colony formation, and migration were evaluated in HCT116 and SW480 cells, with comparisons to its parent compound tryptanthrin (Tryp). Mitochondrial membrane potential (MMP) was assessed using JC-1 staining, and early apoptosis was analyzed by flow cytometry. Proteomic analysis and Western blotting were employed to examine the modulation of the phosphatidylinositol 3-kinase (PI3K)/protein kinase B (AKT)/mechanistic target of the rapamycin (mTOR) pathway and transforming growth factor-β (TGF-β)/Sma- and Mad-related proteins (SMAD) signaling pathways, as well as epithelial-mesenchymal transition (EMT).

RESULTS

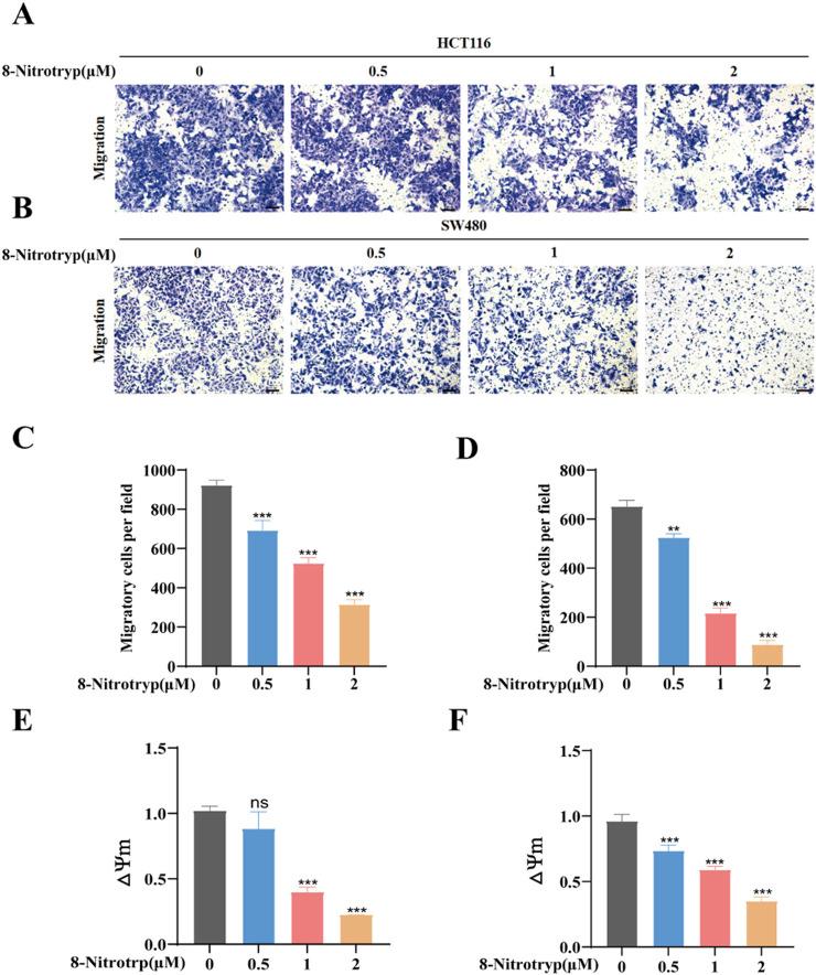
8-Nitrotryp significantly inhibited proliferation of HCT116 (IC = 0.81-1.08 μM; < 0.001) and SW480 cells (IC = 0.76-1.59 μM; < 0.001), suppressed colony formation of HCT116 ( < 0.001 at 1 μM) and SW480 cells ( < 0.001 at 2 μM), and inhibited migration in a dose-dependent manner (0.5-2 μM), demonstrating greater potency than Tryp. It also suppressed MMP and induced early apoptosis in HCT116 ( < 0.001 at 1 μM) and SW480 cells ( < 0.001 at 0.5 μM). Proteomic analysis and Western blotting revealed that 8-Nitrotryp downregulated PI3K expression, inhibited the phosphorylation of AKT and mTOR, and reduced TGF-β1-induced SMAD2 phosphorylation. Additionally, 8-Nitrotryp suppressed the EMT process.

CONCLUSION

8-Nitrotryp inhibits CRC progression by modulating the TGF-β/SMAD and PI3K/AKT/mTOR pathways, highlighting its potential as a multi-target therapeutic agent for CRC and warranting its further investigation.

NOVELTY AND IMPACT

CRC is a global health challenge with limited treatments for advanced stages. This study provides the first evidence of 8-Nitrotryp's antitumor efficacy in CRC, demonstrating its dual inhibitory activity on the TGF-β/SMAD and PI3K/AKT/mTOR pathways. Compared to Tryp, 8-Nitrotryp exhibits markedly enhanced potency, with lower IC values due to the introduction of a nitro group. Furthermore, the suppression of EMT is mechanistically linked to TGF-β/SMAD pathway inhibition. These findings suggest 8-Nitrotryp's potential as a novel therapeutic for CRC.

摘要

目的

研究8-硝基色胺酮(8-Nitrotryp)对结直肠癌(CRC)的抗癌作用及其潜在机制。

方法

在HCT116和SW480细胞中评估8-Nitrotryp对增殖、集落形成和迁移的影响,并与母体化合物色胺酮(Tryp)进行比较。使用JC-1染色评估线粒体膜电位(MMP),通过流式细胞术分析早期凋亡。采用蛋白质组学分析和蛋白质印迹法检测磷脂酰肌醇3-激酶(PI3K)/蛋白激酶B(AKT)/雷帕霉素机制靶点(mTOR)通路以及转化生长因子-β(TGF-β)/Sma和Mad相关蛋白(SMAD)信号通路的调节情况,以及上皮-间质转化(EMT)。

结果

8-Nitrotryp显著抑制HCT116细胞(IC = 0.81 - 1.08 μM;P < 0.001)和SW480细胞(IC = 0.76 - 1.59 μM;P < 0.001)的增殖,抑制HCT116细胞(1 μM时P < 0.001)和SW480细胞(2 μM时P < 0.001)的集落形成,并以剂量依赖性方式(0.5 - 2 μM)抑制迁移,显示出比Tryp更强的效力。它还抑制HCT116细胞(1 μM时P < 0.001)和SW480细胞(0.5 μM时P < 0.001)的MMP并诱导早期凋亡。蛋白质组学分析和蛋白质印迹显示,8-Nitrotryp下调PI3K表达,抑制AKT和mTOR的磷酸化,并降低TGF-β1诱导的SMAD2磷酸化。此外,8-Nitrotryp抑制EMT过程。

结论

8-Nitrotryp通过调节TGF-β/SMAD和PI3K/AKT/mTOR通路抑制CRC进展,突出了其作为CRC多靶点治疗药物的潜力,值得进一步研究。

新颖性和影响

CRC是一项全球性的健康挑战,晚期治疗手段有限。本研究首次提供了8-Nitrotryp在CRC中抗肿瘤疗效的证据,证明了其对TGF-β/SMAD和PI3K/AKT/mTOR通路的双重抑制活性。与Tryp相比,8-Nitrotryp由于引入硝基而表现出显著增强的效力,IC值更低。此外,EMT的抑制在机制上与TGF-β/SMAD通路抑制相关。这些发现表明8-Nitrotryp作为CRC新型治疗药物的潜力。

https://cdn.ncbi.nlm.nih.gov/pmc/blobs/a390/12411445/73820f0b7339/fphar-16-1576673-g001.jpg

文献检索

告别复杂PubMed语法,用中文像聊天一样搜索,搜遍4000万医学文献。AI智能推荐,让科研检索更轻松。

立即免费搜索

文件翻译

保留排版,准确专业,支持PDF/Word/PPT等文件格式,支持 12+语言互译。

免费翻译文档

深度研究

AI帮你快速写综述,25分钟生成高质量综述,智能提取关键信息,辅助科研写作。

立即免费体验