Suppr超能文献

ATRX染色质重塑因子中的小胶质细胞缺陷引发病毒模拟免疫反应,影响神经元功能和行为。

Microglial deficiency in the ATRX chromatin remodeler elicits a viral mimicry immune response that impacts neuronal function and behavior.

作者信息

Shafiq Sarfraz, Ghahramani Alireza, Mansour Kasha, Pena-Ortiz Miguel, Sunstrum Julia K, Pavlovic Milica, Jiang Yan, Rowland Megan E, Inoue Wataru, Bérubé Nathalie G

机构信息

Department of Anatomy and Cell Biology, Schulich School of Medicine and Dentistry, Western University, London, Canada.

Department of Paediatrics, Schulich School of Medicine and Dentistry, Western University, London, Canada.

出版信息

PLoS Biol. 2025 Sep 12;23(9):e3002659. doi: 10.1371/journal.pbio.3002659. eCollection 2025 Sep.

Abstract

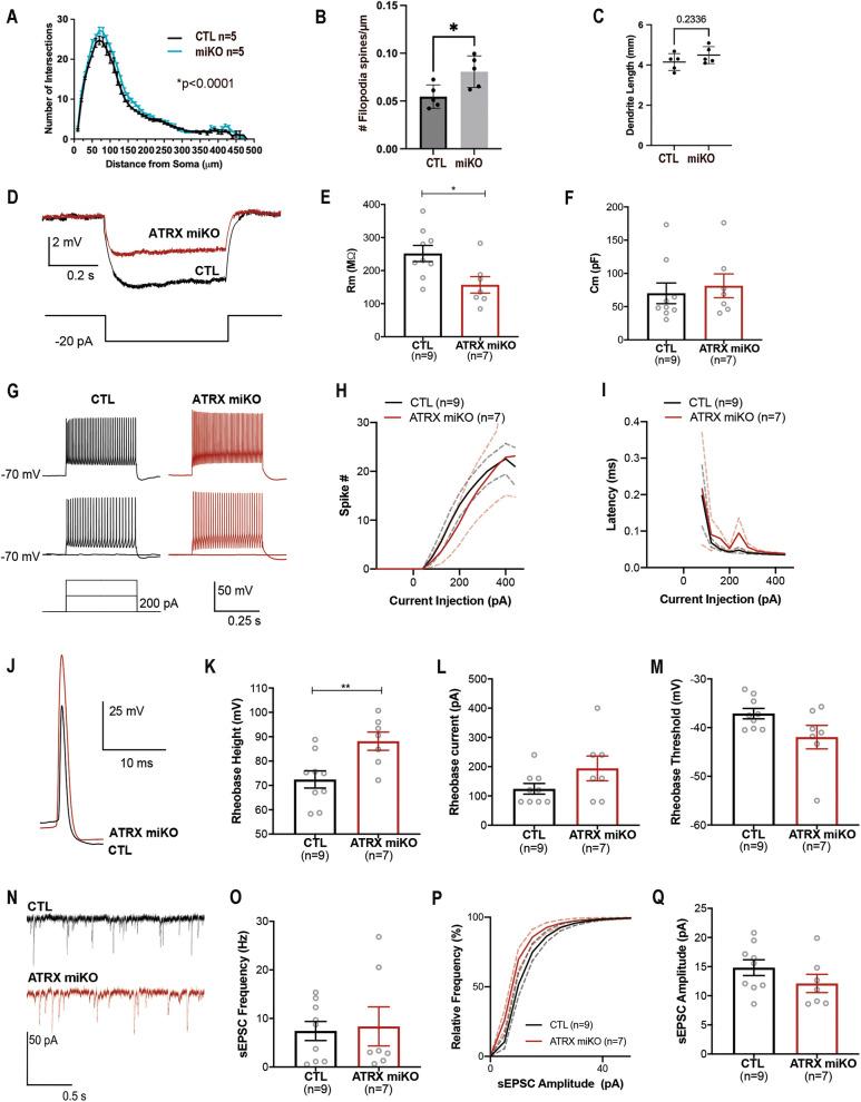
The importance of chromatin-mediated processes in neurodevelopmental and intellectual disability disorders is well recognized. However, how chromatin dysregulation in glial cells impacts cognitive abilities is less well understood. Here, we demonstrate that targeted loss of the ATRX chromatin remodeler targeted to microglia leads to altered cell morphology, increased chromatin accessibility profiles, and de-repression of endogenous retroelements, triggering viral mimicry. In mice that lack ATRX in microglia, CA1 hippocampal neuron morphology and electrophysiological properties are affected, and the mice display specific behavioral deficits. These findings demonstrate that ATRX is required in microglia to preserve chromatin structure and maintain microglial homeostasis. Disruption of these functions elicits neuroinflammation and may contribute to the pathology of human neurological disorders caused by ATRX mutations.

摘要

染色质介导的过程在神经发育和智力障碍疾病中的重要性已得到充分认识。然而,神经胶质细胞中的染色质失调如何影响认知能力却鲜为人知。在这里,我们证明,靶向作用于小胶质细胞的ATRX染色质重塑因子的缺失会导致细胞形态改变、染色质可及性图谱增加以及内源性逆转录元件的去抑制,从而引发病毒模拟。在小胶质细胞中缺乏ATRX的小鼠中,CA1海马神经元的形态和电生理特性受到影响,并且这些小鼠表现出特定的行为缺陷。这些发现表明,小胶质细胞中需要ATRX来维持染色质结构并保持小胶质细胞的稳态。这些功能的破坏会引发神经炎症,并可能导致由ATRX突变引起的人类神经系统疾病的病理过程。

https://cdn.ncbi.nlm.nih.gov/pmc/blobs/427a/12445524/030f1624716c/pbio.3002659.g001.jpg

文献检索

告别复杂PubMed语法,用中文像聊天一样搜索,搜遍4000万医学文献。AI智能推荐,让科研检索更轻松。

立即免费搜索

文件翻译

保留排版,准确专业,支持PDF/Word/PPT等文件格式,支持 12+语言互译。

免费翻译文档

深度研究

AI帮你快速写综述,25分钟生成高质量综述,智能提取关键信息,辅助科研写作。

立即免费体验