• 文献检索
  • 文档翻译
  • 深度研究
  • 学术资讯
  • Suppr Zotero 插件Zotero 插件
  • 邀请有礼
  • 套餐&价格
  • 历史记录
应用&插件
Suppr Zotero 插件Zotero 插件浏览器插件Mac 客户端Windows 客户端微信小程序
定价
高级版会员购买积分包购买API积分包
服务
文献检索文档翻译深度研究API 文档MCP 服务
关于我们
关于 Suppr公司介绍联系我们用户协议隐私条款
关注我们

Suppr 超能文献

核心技术专利:CN118964589B侵权必究
粤ICP备2023148730 号-1Suppr @ 2026

文献检索

告别复杂PubMed语法,用中文像聊天一样搜索,搜遍4000万医学文献。AI智能推荐,让科研检索更轻松。

立即免费搜索

文件翻译

保留排版,准确专业,支持PDF/Word/PPT等文件格式,支持 12+语言互译。

免费翻译文档

深度研究

AI帮你快速写综述,25分钟生成高质量综述,智能提取关键信息,辅助科研写作。

立即免费体验

单细胞测序与机器学习在肺腺癌预后及免疫特征分析中的应用:基于昼夜节律基因特征探索疾病机制与治疗策略

Application of Single-Cell Sequencing and Machine Learning in Prognosis and Immune Profiling of Lung Adenocarcinoma: Exploring Disease Mechanisms and Treatment Strategies Based on Circadian Rhythm Gene Signatures.

作者信息

Mu Qiuqiao, Zhang Han, Wang Kai, Tan Lin, Li Xin, Sun Daqiang

机构信息

Clinical School of Thoracic, Tianjin Medical University, Tianjin 300070, China.

Department of Thoracic Surgery, Tianjin Chest Hospital, Tianjin 300222, China.

出版信息

Cancers (Basel). 2025 Sep 5;17(17):2911. doi: 10.3390/cancers17172911.

DOI:10.3390/cancers17172911
PMID:40941008
原文链接:https://pmc.ncbi.nlm.nih.gov/articles/PMC12428086/
Abstract

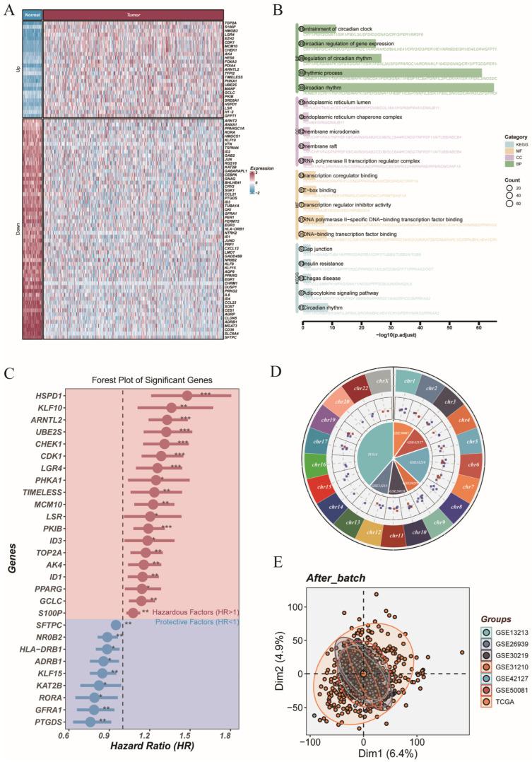
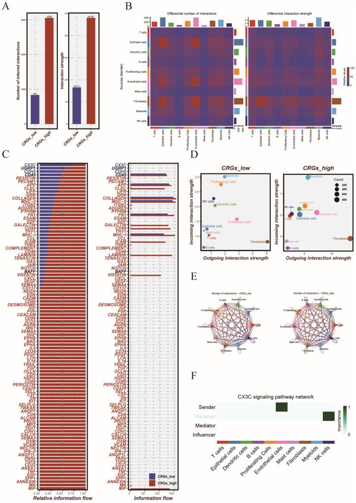
: The circadian rhythm regulates important functions in the body, such as metabolism, the cell cycle, DNA repair, and immune balance. Disruption of this rhythm can contribute to the development of cancer. Circadian rhythm genes (CRGs) are attracting attention for their connection to various cancers. However, their roles in LUAD are not yet well understood. Additionally, our knowledge of how they function at both the bulk tissue and single-cell levels is limited. This gap hinders a complete understanding of how CRGs impact the development and outcomes of LUAD. : We selected 554 CRGs from public databases. We then obtained transcriptome data from TCGA and GEO. A total of 101 machine learning algorithm combinations were tested using 10 algorithms and 10-fold cross-validation. The best-performing model was based on Stepwise Cox regression and SuperPC. This model was validated with additional datasets. We also examined the relationships between CRGs, immune features, tumor mutation burden (TMB), and the response to immunotherapy. Drug sensitivity was also assessed. Single-cell data identified the cell types with active CRGs. Next, we performed qRT-PCR and other basic experiments to validate the expression of ARNTL2 in LUAD tissues and cell lines. The results indicated that ARNTL2 may play a key role in lung adenocarcinoma. : The CRG-based model clearly distinguished LUAD patients based on their risk. High-risk patients exhibited low immune activity, high TMB, and poor predicted responses to immunotherapy. Single-cell data revealed strong CRG signals in epithelial and fibroblast cells. These cell groups also displayed different communication patterns. Laboratory experiments showed that ARNTL2 was highly expressed in LUAD. It promoted cell growth, movement, and invasion. This suggests that ARNTL2 may play a role in promoting cancer. : This study developed a machine learning model based on CRGs. It can predict survival and immune status in LUAD patients. The research also identified ARNTL2 as a key gene that may contribute to cancer progression. These findings highlight the significance of the circadian rhythm in LUAD and provide new perspectives for diagnosis and treatment.

摘要

昼夜节律调节身体的重要功能,如新陈代谢、细胞周期、DNA修复和免疫平衡。这种节律的破坏会促使癌症的发展。昼夜节律基因(CRGs)因其与各种癌症的关联而受到关注。然而,它们在肺腺癌(LUAD)中的作用尚未得到充分了解。此外,我们对它们在大块组织和单细胞水平上如何发挥作用的认识有限。这一差距阻碍了对CRGs如何影响LUAD的发展和预后的全面理解。

我们从公共数据库中筛选出554个CRGs。然后,我们从TCGA和GEO获得了转录组数据。使用10种算法和10折交叉验证对总共101种机器学习算法组合进行了测试。表现最佳的模型基于逐步Cox回归和SuperPC。该模型用其他数据集进行了验证。我们还研究了CRGs、免疫特征、肿瘤突变负荷(TMB)和免疫治疗反应之间的关系。还评估了药物敏感性。单细胞数据确定了具有活跃CRGs的细胞类型。接下来,我们进行了qRT-PCR和其他基础实验,以验证ARNTL2在LUAD组织和细胞系中的表达。结果表明,ARNTL2可能在肺腺癌中起关键作用。

基于CRG的模型能够根据风险清晰地区分LUAD患者。高风险患者表现出低免疫活性、高TMB以及对免疫治疗的预测反应较差。单细胞数据显示上皮细胞和成纤维细胞中有强烈的CRG信号。这些细胞群也表现出不同的通讯模式。实验室实验表明,ARNTL2在LUAD中高表达。它促进细胞生长、运动和侵袭。这表明ARNTL2可能在促进癌症方面发挥作用。

本研究开发了一种基于CRGs的机器学习模型。它可以预测LUAD患者的生存和免疫状态。该研究还确定ARNTL2是一个可能促成癌症进展的关键基因。这些发现突出了昼夜节律在LUAD中的重要性,并为诊断和治疗提供了新的视角。

https://cdn.ncbi.nlm.nih.gov/pmc/blobs/92ad/12428086/7b9609ac0689/cancers-17-02911-g010.jpg
https://cdn.ncbi.nlm.nih.gov/pmc/blobs/92ad/12428086/f58b4ea1fd1e/cancers-17-02911-g001.jpg
https://cdn.ncbi.nlm.nih.gov/pmc/blobs/92ad/12428086/35e51d7779c5/cancers-17-02911-g002.jpg
https://cdn.ncbi.nlm.nih.gov/pmc/blobs/92ad/12428086/c65395dc513e/cancers-17-02911-g003.jpg
https://cdn.ncbi.nlm.nih.gov/pmc/blobs/92ad/12428086/9dbe31eb5323/cancers-17-02911-g004.jpg
https://cdn.ncbi.nlm.nih.gov/pmc/blobs/92ad/12428086/d88628062604/cancers-17-02911-g005.jpg
https://cdn.ncbi.nlm.nih.gov/pmc/blobs/92ad/12428086/3ff940f8f438/cancers-17-02911-g006.jpg
https://cdn.ncbi.nlm.nih.gov/pmc/blobs/92ad/12428086/5b066f1fb11e/cancers-17-02911-g007.jpg
https://cdn.ncbi.nlm.nih.gov/pmc/blobs/92ad/12428086/be0bb9d37484/cancers-17-02911-g008.jpg
https://cdn.ncbi.nlm.nih.gov/pmc/blobs/92ad/12428086/48a6d0a73ea3/cancers-17-02911-g009.jpg
https://cdn.ncbi.nlm.nih.gov/pmc/blobs/92ad/12428086/7b9609ac0689/cancers-17-02911-g010.jpg
https://cdn.ncbi.nlm.nih.gov/pmc/blobs/92ad/12428086/f58b4ea1fd1e/cancers-17-02911-g001.jpg
https://cdn.ncbi.nlm.nih.gov/pmc/blobs/92ad/12428086/35e51d7779c5/cancers-17-02911-g002.jpg
https://cdn.ncbi.nlm.nih.gov/pmc/blobs/92ad/12428086/c65395dc513e/cancers-17-02911-g003.jpg
https://cdn.ncbi.nlm.nih.gov/pmc/blobs/92ad/12428086/9dbe31eb5323/cancers-17-02911-g004.jpg
https://cdn.ncbi.nlm.nih.gov/pmc/blobs/92ad/12428086/d88628062604/cancers-17-02911-g005.jpg
https://cdn.ncbi.nlm.nih.gov/pmc/blobs/92ad/12428086/3ff940f8f438/cancers-17-02911-g006.jpg
https://cdn.ncbi.nlm.nih.gov/pmc/blobs/92ad/12428086/5b066f1fb11e/cancers-17-02911-g007.jpg
https://cdn.ncbi.nlm.nih.gov/pmc/blobs/92ad/12428086/be0bb9d37484/cancers-17-02911-g008.jpg
https://cdn.ncbi.nlm.nih.gov/pmc/blobs/92ad/12428086/48a6d0a73ea3/cancers-17-02911-g009.jpg
https://cdn.ncbi.nlm.nih.gov/pmc/blobs/92ad/12428086/7b9609ac0689/cancers-17-02911-g010.jpg

相似文献

1
Application of Single-Cell Sequencing and Machine Learning in Prognosis and Immune Profiling of Lung Adenocarcinoma: Exploring Disease Mechanisms and Treatment Strategies Based on Circadian Rhythm Gene Signatures.单细胞测序与机器学习在肺腺癌预后及免疫特征分析中的应用:基于昼夜节律基因特征探索疾病机制与治疗策略
Cancers (Basel). 2025 Sep 5;17(17):2911. doi: 10.3390/cancers17172911.
2
Prescription of Controlled Substances: Benefits and Risks管制药品的处方:益处与风险
3
Integrative analyses of single-cell and bulk RNA sequencing to construct the tumor-associated macrophage-related prognostic signature in lung adenocarcinoma.整合单细胞和批量RNA测序分析以构建肺腺癌中肿瘤相关巨噬细胞相关的预后特征
PeerJ. 2025 Sep 1;13:e19920. doi: 10.7717/peerj.19920. eCollection 2025.
4
Molecular subtypes of lung adenocarcinoma patients for prognosis and therapeutic response prediction with machine learning on 13 programmed cell death patterns.基于 13 种程序性细胞死亡模式的机器学习对肺腺癌患者预后和治疗反应预测的分子亚型。
J Cancer Res Clin Oncol. 2023 Oct;149(13):11351-11368. doi: 10.1007/s00432-023-05000-w. Epub 2023 Jun 28.
5
Harnessing natural killer cell-related genes for prognostic and therapeutic advances in lung adenocarcinoma: a predictive model for survival and immunotherapy outcomes.利用自然杀伤细胞相关基因推动肺腺癌的预后和治疗进展:一种生存和免疫治疗结果的预测模型
Transl Cancer Res. 2025 Aug 31;14(8):4598-4620. doi: 10.21037/tcr-2025-380. Epub 2025 Aug 27.
6
Interplay between tumor mutation burden and the tumor microenvironment predicts the prognosis of pan-cancer anti-PD-1/PD-L1 therapy.肿瘤突变负荷与肿瘤微环境之间的相互作用可预测泛癌抗PD-1/PD-L1治疗的预后。
Front Immunol. 2025 Jul 24;16:1557461. doi: 10.3389/fimmu.2025.1557461. eCollection 2025.
7
Systemic treatments for metastatic cutaneous melanoma.转移性皮肤黑色素瘤的全身治疗
Cochrane Database Syst Rev. 2018 Feb 6;2(2):CD011123. doi: 10.1002/14651858.CD011123.pub2.
8
Aspects of Genetic Diversity, Host Specificity and Public Health Significance of Single-Celled Intestinal Parasites Commonly Observed in Humans and Mostly Referred to as 'Non-Pathogenic'.人类常见且大多被称为“非致病性”的单细胞肠道寄生虫的遗传多样性、宿主特异性及公共卫生意义
APMIS. 2025 Sep;133(9):e70036. doi: 10.1111/apm.70036.
9
Systematic pan-cancer analysis identified NCOA4 as an immunological and prognostic biomarker and validated in lung adenocarcinoma.全癌系统分析确定NCOA4为一种免疫和预后生物标志物,并在肺腺癌中得到验证。
Discov Oncol. 2025 Jul 28;16(1):1422. doi: 10.1007/s12672-025-03064-3.
10
Predicting High-Risk Patients with Lung Adenocarcinoma: The Power of Plasma Cell-Related Genes.预测肺腺癌高危患者:浆细胞相关基因的作用
Oncology. 2025;103(9):848-862. doi: 10.1159/000543101. Epub 2024 Dec 11.

本文引用的文献

1
Cancer statistics, 2025.2025年癌症统计数据。
CA Cancer J Clin. 2025 Jan-Feb;75(1):10-45. doi: 10.3322/caac.21871. Epub 2025 Jan 16.
2
Dissecting tumor transcriptional heterogeneity from single-cell RNA-seq data by generalized binary covariance decomposition.通过广义二元协方差分解从单细胞RNA测序数据中剖析肿瘤转录异质性。
Nat Genet. 2025 Jan;57(1):263-273. doi: 10.1038/s41588-024-01997-z. Epub 2025 Jan 2.
3
Genomic and immune heterogeneity of multiple synchronous lung adenocarcinoma at different developmental stages.
多个不同发育阶段同步肺腺癌的基因组和免疫异质性。
Nat Commun. 2024 Sep 10;15(1):7928. doi: 10.1038/s41467-024-52139-2.
4
The Relationship between Circadian Rhythm and Cancer Disease.昼夜节律与癌症的关系。
Int J Mol Sci. 2024 May 28;25(11):5846. doi: 10.3390/ijms25115846.
5
Immune microenvironment heterogeneity of concurrent adenocarcinoma and squamous cell carcinoma in multiple primary lung cancers.多原发性肺癌中同时存在腺癌和鳞状细胞癌的免疫微环境异质性。
NPJ Precis Oncol. 2024 Feb 29;8(1):55. doi: 10.1038/s41698-024-00548-3.
6
An atlas of epithelial cell states and plasticity in lung adenocarcinoma.肺腺癌上皮细胞状态和可塑性图谱。
Nature. 2024 Mar;627(8004):656-663. doi: 10.1038/s41586-024-07113-9. Epub 2024 Feb 28.
7
Molecular crosstalk between circadian clock and cancer and therapeutic implications.昼夜节律时钟与癌症之间的分子相互作用及其治疗意义。
Front Nutr. 2023 Mar 2;10:1143001. doi: 10.3389/fnut.2023.1143001. eCollection 2023.
8
High-risk early-stage lung adenocarcinoma patients are identified by an immune-related circadian clock gene signature.高危早期肺腺癌患者通过免疫相关昼夜节律时钟基因特征得以识别。
J Thorac Dis. 2022 Oct;14(10):3748-3761. doi: 10.21037/jtd-22-570.
9
Single-cell transcriptomic profiling reveals the tumor heterogeneity of small-cell lung cancer.单细胞转录组谱分析揭示了小细胞肺癌的肿瘤异质性。
Signal Transduct Target Ther. 2022 Oct 5;7(1):346. doi: 10.1038/s41392-022-01150-4.
10
Role of the Circadian Clock "Death-Loop" in the DNA Damage Response Underpinning Cancer Treatment Resistance.生物钟“死亡环”在癌症治疗抵抗的 DNA 损伤反应中的作用。
Cells. 2022 Mar 3;11(5):880. doi: 10.3390/cells11050880.