Suppr超能文献

受体相互作用蛋白激酶3促成甲状腺激素诱导的光感受器退化。

RIPK3 Contributes to Thyroid Hormone-Induced Photoreceptor Degeneration.

作者信息

York Lilliana R, Ma Hongwei, Le Yun, Griffin Courtney T, Ding Xi-Qin

机构信息

Department of Cell Biology, University of Oklahoma Health Sciences, Oklahoma City, OK 73104, USA.

Departments of Medicine Endocrinology, Cell Biology, and Ophthalmology, and Harold Hamm Diabetes Center, University of Oklahoma Health Sciences, Oklahoma City, OK 73104, USA.

出版信息

Int J Mol Sci. 2025 Aug 22;26(17):8154. doi: 10.3390/ijms26178154.

Abstract

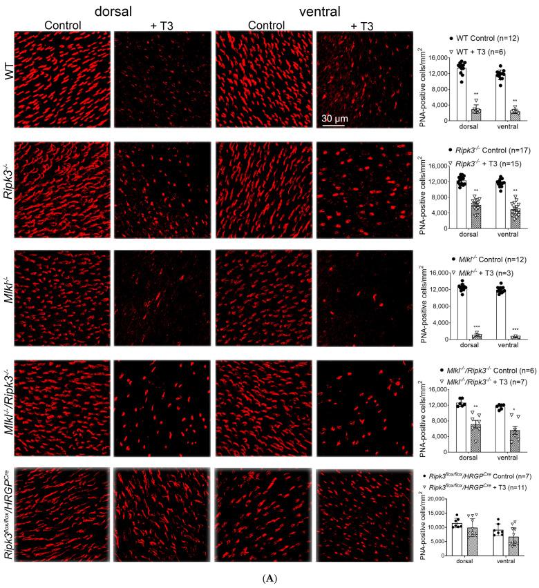
Thyroid hormone (TH) regulates cell proliferation, differentiation, and metabolism. Increased TH levels in circulation are associated with a higher incidence of age-related macular degeneration. In mice, TH treatment causes photoreceptor degeneration, which is accompanied by an increase in receptor-interacting serine/threonine-protein kinase 3 (RIPK3) in the retina. Here, we investigated the contribution of RIPK3/necroptosis to TH-induced photoreceptor degeneration using mice deficient in RIPK3 and the necroptotic mixed lineage kinase domain-like protein (MLKL). Wild-type (C57BL/6) and mutant mice at postnatal day 30 received triiodothyronine (T3, 20 µg/mL in drinking water) for four weeks, followed by the evaluation of photoreceptor survival/death and retinal function. Deletion of preserved photoreceptor integrity against T3-induced degeneration, evidenced by improved retinal morphology, increased cone density, improved retinal light responses, and reduced cell death. This protection was observed in both global and photoreceptor-specific knockout mice. In contrast, the deletion of did not protect photoreceptors. This work supports the view that RIPK3, but not MLKL, contributes to TH-induced photoreceptor degeneration. The lack of protection from deletion suggests that RIPK3's action is likely mediated via a necrosome-independent mechanism. These findings provide significant insight into how TH signaling induces photoreceptor degeneration and implicate RIPK3 as a potential therapeutic target.

摘要

甲状腺激素(TH)调节细胞增殖、分化和代谢。循环中TH水平升高与年龄相关性黄斑变性的发病率较高有关。在小鼠中,TH治疗会导致光感受器退化,同时视网膜中受体相互作用丝氨酸/苏氨酸蛋白激酶3(RIPK3)增加。在这里,我们使用RIPK3和坏死性混合谱系激酶结构域样蛋白(MLKL)缺陷的小鼠,研究了RIPK3/坏死性凋亡对TH诱导的光感受器退化的作用。出生后30天的野生型(C57BL/6)和突变小鼠饮用含三碘甲状腺原氨酸(T3,20μg/mL)的水四周,随后评估光感受器的存活/死亡情况和视网膜功能。RIPK3基因缺失可保护光感受器免受T3诱导的退化,视网膜形态改善、视锥细胞密度增加、视网膜光反应改善以及细胞死亡减少均证明了这一点。在全身和光感受器特异性敲除小鼠中均观察到了这种保护作用。相比之下,MLKL基因缺失并不能保护光感受器。这项研究支持了RIPK3而非MLKL导致TH诱导的光感受器退化这一观点。MLKL基因缺失缺乏保护作用表明RIPK3的作用可能是通过一种不依赖坏死小体的机制介导的。这些发现为TH信号传导如何诱导光感受器退化提供了重要见解,并表明RIPK3是一个潜在的治疗靶点。

https://cdn.ncbi.nlm.nih.gov/pmc/blobs/9feb/12428710/bc84baccd56c/ijms-26-08154-g001.jpg

文献检索

告别复杂PubMed语法,用中文像聊天一样搜索,搜遍4000万医学文献。AI智能推荐,让科研检索更轻松。

立即免费搜索

文件翻译

保留排版,准确专业,支持PDF/Word/PPT等文件格式,支持 12+语言互译。

免费翻译文档

深度研究

AI帮你快速写综述,25分钟生成高质量综述,智能提取关键信息,辅助科研写作。

立即免费体验