Peng Yangtao, Yan Lulu, Zhao Chao, Zhang Bo, Zhang Bo, Qiu Lihua
State Key Laboratory of Mariculture Biobreeding and Sustainable Goods (BRESG), South China Sea Fisheries Research Institute, Chinese Academy of Fishery Sciences, Guangzhou 510300, China.
College of Aqua-Life Science and Technology, Shanghai Ocean University, Shanghai 201306, China.
Int J Mol Sci. 2025 Aug 27;26(17):8295. doi: 10.3390/ijms26178295.
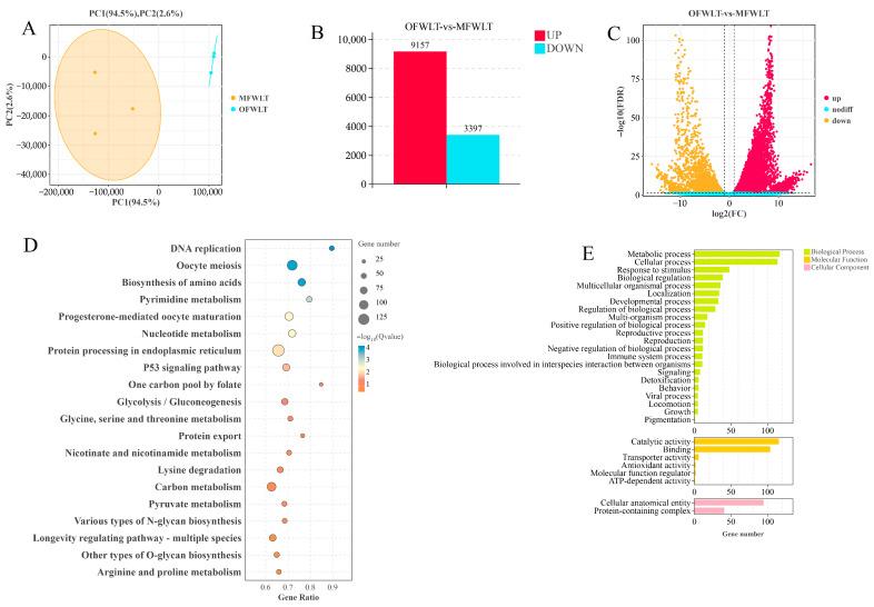
Fish reproduction requires suitable salinity and temperature, as well as sufficient energy. This study investigated temperature and salinity effects on ovarian development of and energy metabolism differences between reproduction and growth. Two salinities (4‱ and 30‱) and temperatures (18 ± 1 °C and 30 ± 1 °C) formed four treatments: SWNT (30‱, 30 ± 1 °C), SWLT (30‱, 18 ± 1 °C), FWLT (4‱, 18 ± 1 °C), and FWNT (4‱, 30 ± 1 °C). GSI and sex hormones (FSH, LH, E2, and 17α,20β-DHP) were measured. Transcriptome analysis explored how temperature and salinity regulate ovarian development in , while integrated transcriptomic and targeted energy metabolomic analyses revealed energy metabolism differences between ovary and muscle during this process. The results showed that low salinity (4‱) and low temperature (18 ± 1 °C) synergistically promoted ovarian development in the FWLT group, as indicated by a significant increase in GSI and elevated levels of key sex hormones (FSH, LH, E2, and 17α,20β-DHP). Transcriptome analysis showed that low temperature activated pathways involved in steroidogenesis, oocyte maturation, and meiosis, and genes such as , , , , and were significantly upregulated. Salinity changes mainly affected amino acid metabolism, cholesterol metabolism, and the insulin signaling pathway. Genes such as and may regulate ovarian development by regulating hormone synthesis and energy metabolism. Comprehensive transcriptome and metabolome analyses show that glycolysis is downregulated and oxidative phosphorylation is upregulated in the ovary, suggesting that ovarian oogenesis tends to be energized by aerobic metabolism. The TCA cycle may be used more for providing biosynthetic precursors and facilitating the transport of substrates between the mitochondrion and the cytoplasm rather than just as a source of ATP. Muscle tissue relies primarily on glycolysis for rapid energy production and may redistribute energy to the gonads, prioritizing the energy needs of the ovaries and contributing to the dynamic balance between reproduction and growth. This study provides insights into the molecular mechanisms of how environmental factors regulate fish reproduction, providing a theoretical basis and potential molecular targets for the regulation of reproduction and optimization of aquaculture environments.
鱼类繁殖需要适宜的盐度、温度以及充足的能量。本研究调查了温度和盐度对[鱼类名称未给出]卵巢发育的影响以及繁殖和生长之间的能量代谢差异。两种盐度(4‰和30‰)和温度(18 ± 1 °C和30 ± 1 °C)形成了四种处理组:SWNT(30‰,30 ± 1 °C)、SWLT(30‰,18 ± 1 °C)、FWLT(4‰,18 ± 1 °C)和FWNT(4‰,30 ± 1 °C)。测量了性腺指数(GSI)和性激素(促卵泡激素(FSH)、促黄体生成素(LH)、雌二醇(E2)和17α,20β - 双羟孕酮(17α,20β - DHP))。转录组分析探究了温度和盐度如何调节[鱼类名称未给出]的卵巢发育,而综合转录组和靶向能量代谢组分析揭示了在此过程中卵巢和肌肉之间的能量代谢差异。结果表明,在FWLT组中,低盐度(4‰)和低温(18 ± 1 °C)协同促进了卵巢发育,表现为性腺指数显著增加以及关键性激素(FSH、LH、E2和17α,20β - DHP)水平升高。转录组分析表明,低温激活了参与类固醇生成、卵母细胞成熟和减数分裂的途径,并且[相关基因名称未给出]等基因显著上调。盐度变化主要影响氨基酸代谢、胆固醇代谢和胰岛素信号通路。[相关基因名称未给出]等基因可能通过调节激素合成和能量代谢来调节卵巢发育。综合转录组和代谢组分析表明,卵巢中的糖酵解下调而氧化磷酸化上调,这表明卵巢卵子发生倾向于通过有氧代谢供能。三羧酸循环(TCA循环)可能更多地用于提供生物合成前体并促进线粒体与细胞质之间底物的转运,而不仅仅作为ATP的来源。肌肉组织主要依靠糖酵解快速产生能量,并可能将能量重新分配到性腺,优先满足卵巢的能量需求,从而有助于繁殖和生长之间的动态平衡。本研究深入了解了环境因素调节鱼类繁殖的分子机制,为繁殖调控和水产养殖环境优化提供了理论依据和潜在的分子靶点。