Suppr超能文献

细胞外囊泡的阶段特异性脂质组调节真菌共生。

Stage-Specific Lipidomes of Extracellular Vesicles Modulate Fungal Symbiosis.

作者信息

Hao Siyu, Hua Zhongyi, Yuan Yuan

机构信息

State Key Laboratory for Quality Ensurance and Sustainable Use of Dao-di Herbs, National Resource Center for Chinese Materia Medica, China Academy of Chinese Medical Sciences, Beijing 100700, China.

Experimental Research Center, China Academy of Chinese Medical Sciences, Beijing 100700, China.

出版信息

Int J Mol Sci. 2025 Sep 4;26(17):8611. doi: 10.3390/ijms26178611.

Abstract

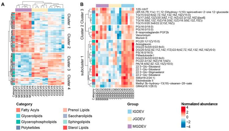
The mycoheterotrophic orchid relies entirely on symbiosis with for nutrient acquisition during tuber development. The signaling mechanisms underlying this interaction have long been a research focus, and several pathways, such as phytohormone-mediated signaling, have been reported. However, the role of plant-derived extracellular vesicles (PDEVs) in - communication remains unexplored. In this study, we conducted a comprehensive lipidomic analysis of -derived extracellular vesicles (GDEVs) isolated from juvenile, immature (active symbiosis), and mature tubers. By employing high-resolution mass spectrometry and advanced statistical methods, we established a detailed EV lipidome profile for , identifying 996 lipid species spanning eight major classes. Distinct lipidomic remodeling was observed throughout tuber maturation. Notably, as the immature stage corresponds to the period of peak symbiotic activity, targeted lipidome comparisons enabled the identification of core lipid markers, particularly Glc-sitosterols and the polyketide 7,8-dehydroastaxanthin, which are highly enriched during active symbiosis and potentially associated with inter-kingdom communication. These findings suggest that developmentally regulated lipid transport via EVs plays a critical role in mediating - interaction. Our work not only illuminates the contribution of vesicle lipids to plant-fungal interaction but also provides a methodological foundation for investigating EV-mediated signaling in non-model plant-microbe systems.

摘要

在块茎发育过程中,菌根异养兰花完全依赖与真菌共生来获取养分。这种相互作用背后的信号传导机制长期以来一直是研究重点,并且已经报道了几种途径,例如植物激素介导的信号传导。然而,植物源细胞外囊泡(PDEVs)在这种相互作用中的作用仍未被探索。在本研究中,我们对从幼年、未成熟(活跃共生)和成熟块茎中分离出的真菌源细胞外囊泡(GDEVs)进行了全面的脂质组学分析。通过使用高分辨率质谱和先进的统计方法,我们为真菌建立了详细的细胞外囊泡脂质组图谱,鉴定出跨越八个主要类别的996种脂质。在整个块茎成熟过程中观察到了明显的脂质组重塑。值得注意的是,由于未成熟阶段对应于共生活动的高峰期,靶向脂质组比较能够鉴定核心脂质标记物,特别是葡萄糖甾醇和聚酮化合物7,8 - 脱氢虾青素,它们在活跃共生期间高度富集,并且可能与跨物种交流有关。这些发现表明,通过细胞外囊泡进行的发育调控脂质运输在介导这种相互作用中起着关键作用。我们的工作不仅阐明了囊泡脂质对植物 - 真菌相互作用的贡献,还为研究非模式植物 - 微生物系统中细胞外囊泡介导的信号传导提供了方法学基础。

https://cdn.ncbi.nlm.nih.gov/pmc/blobs/af6c/12429340/9b32cdfd33ca/ijms-26-08611-g001.jpg

文献检索

告别复杂PubMed语法,用中文像聊天一样搜索,搜遍4000万医学文献。AI智能推荐,让科研检索更轻松。

立即免费搜索

文件翻译

保留排版,准确专业,支持PDF/Word/PPT等文件格式,支持 12+语言互译。

免费翻译文档

深度研究

AI帮你快速写综述,25分钟生成高质量综述,智能提取关键信息,辅助科研写作。

立即免费体验