Suppr超能文献

线粒体靶向泛醌可减轻博来霉素诱导的肺纤维化。

Mitochondria-target ubiquinone attenuates bleomycin-induced pulmonary fibrosis.

作者信息

Jiang Ying, Huang Zhenghui, Zhou Ting, Wu Mi, Zhao Juan, Xiong Zheyi, Wang Rui, Chen Limin, Weng Xiufang, Lin Lan

机构信息

Department of Immunology, School of Basic Medicine, Tongji Medical College, Huazhong University of Science and Technology, Wuhan, China.

Department of Pulmonary and Critical Care Medicine, Fujian Medical University Union Hospital, Fuzhou, Fujian, China.

出版信息

Front Pharmacol. 2025 Sep 4;16:1661644. doi: 10.3389/fphar.2025.1661644. eCollection 2025.

Abstract

BACKGROUND

Pulmonary fibrosis arises from various etiologies, often associated with elevated levels of reactive oxygen species (ROS) stress and activation of pro-fibrotic signaling pathways. The chemotherapeutic drug bleomycin has been shown to exacerbate pulmonary fibrosis during anti-tumor treatment. Further research is needed to combat bleomycin-induced fibrosis.

AIM

This investigation aims to identify critical mediators of bleomycin-induced pulmonary fibrosis and evaluate the therapeutic potential of mitochondria-targeted ubiquinone (MitoQ) in attenuating fibrotic pathogenesis.

METHODS

A bleomycin-induced pulmonary injury mouse model and fibroblast cell culture were established, followed by histopathology evaluation, molecule interaction analysis, cytokine quantification, intervention assay, and flow cytometry.

RESULTS

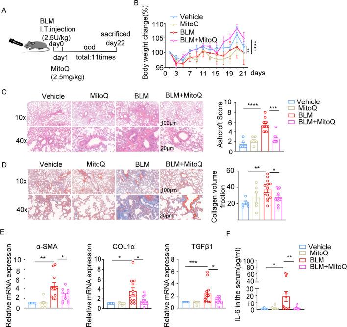
We analyzed RNA-seq data from a bleomycin-induced pulmonary fibrosis mouse model and identified a network of oxidative stress-related fibrosis genes centered on Tgfb1. In fibroblast cell lines, bleomycin exposure elevated mitochondrial and cellular ROS, increased mitochondrial mass and the MDR/MTG cell ratio, downregulated genes linked to ROS scavenging and mitochondrial function, and upregulated transcription of pro-fibrotic molecules. MitoQ effectively reduced mitochondrial ROS, alleviated mitochondrial swelling, and restored transcription of genes involved in mitochondrial redox balance and function. Compared to conventional ubiquinone, MitoQ exhibited significantly greater antifibrotic efficacy, effectively attenuating bleomycin- and TGF-β1-induced fibroblast activation . In bleomycin-treated mice, MitoQ treatment with markedly suppressed pro-fibrotic molecule transcription and inhibited pulmonary fibrosis progression.

CONCLUSION

These findings not only advance our understanding of the interplay between oxidative stress and pro-fibrotic signaling in bleomycin-induced pulmonary fibrosis but also provide experimental data supporting the use of mitochondria-targeted antioxidant in the treatment of this condition.

摘要

背景

肺纤维化由多种病因引起,常与活性氧(ROS)应激水平升高和促纤维化信号通路的激活有关。化疗药物博来霉素已被证明在抗肿瘤治疗期间会加剧肺纤维化。需要进一步研究来对抗博来霉素诱导的纤维化。

目的

本研究旨在确定博来霉素诱导的肺纤维化的关键介质,并评估线粒体靶向泛醌(MitoQ)在减轻纤维化发病机制方面的治疗潜力。

方法

建立博来霉素诱导的肺损伤小鼠模型和成纤维细胞培养体系,随后进行组织病理学评估、分子相互作用分析、细胞因子定量、干预试验和流式细胞术。

结果

我们分析了博来霉素诱导的肺纤维化小鼠模型的RNA测序数据,确定了一个以Tgfb1为中心的氧化应激相关纤维化基因网络。在成纤维细胞系中,博来霉素暴露会升高线粒体和细胞内的ROS水平,增加线粒体质量和MDR/MTG细胞比例,下调与ROS清除和线粒体功能相关的基因,并上调促纤维化分子的转录。MitoQ有效地降低了线粒体ROS水平,减轻了线粒体肿胀,并恢复了参与线粒体氧化还原平衡和功能的基因转录。与传统泛醌相比,MitoQ表现出显著更高的抗纤维化功效,有效地减轻了博来霉素和TGF-β1诱导的成纤维细胞活化。在博来霉素处理的小鼠中,MitoQ治疗显著抑制了促纤维化分子的转录,并抑制了肺纤维化的进展。

结论

这些发现不仅加深了我们对博来霉素诱导的肺纤维化中氧化应激与促纤维化信号之间相互作用的理解,还提供了支持使用线粒体靶向抗氧化剂治疗这种疾病的实验数据。

https://cdn.ncbi.nlm.nih.gov/pmc/blobs/ee82/12443766/7cc0c4aa0ff5/fphar-16-1661644-g001.jpg

文献AI研究员

20分钟写一篇综述,助力文献阅读效率提升50倍。

立即体验

用中文搜PubMed

大模型驱动的PubMed中文搜索引擎

马上搜索

文档翻译

学术文献翻译模型,支持多种主流文档格式。

立即体验