Suppr超能文献

Liver-specific glucagon dysfunction promotes PP-cell hyperplasia and formation of glucagon and PP double-positive cells.

作者信息

Nakagawa Yuko, Horii Takuro, Fukunaka Ayako, Sato Takashi, Zhang Zhehao, Kobayashi Masaki, Kitamura Tadahiro, Hayashi Yoshitaka, Nishimura Takashi, Hatada Izuho, Fujitani Yoshio

机构信息

Laboratory of Developmental Biology and Metabolism, Institute for Molecular and Cellular Regulation (IMCR), Gunma University, Maebashi, Japan.

Laboratory of Genome Science, Biosignal Genome Resource Center, Institute for Molecular and Cellular Regulation, Gunma University, Maebashi, Japan.

出版信息

PLoS One. 2025 Sep 23;20(9):e0329094. doi: 10.1371/journal.pone.0329094. eCollection 2025.

Abstract

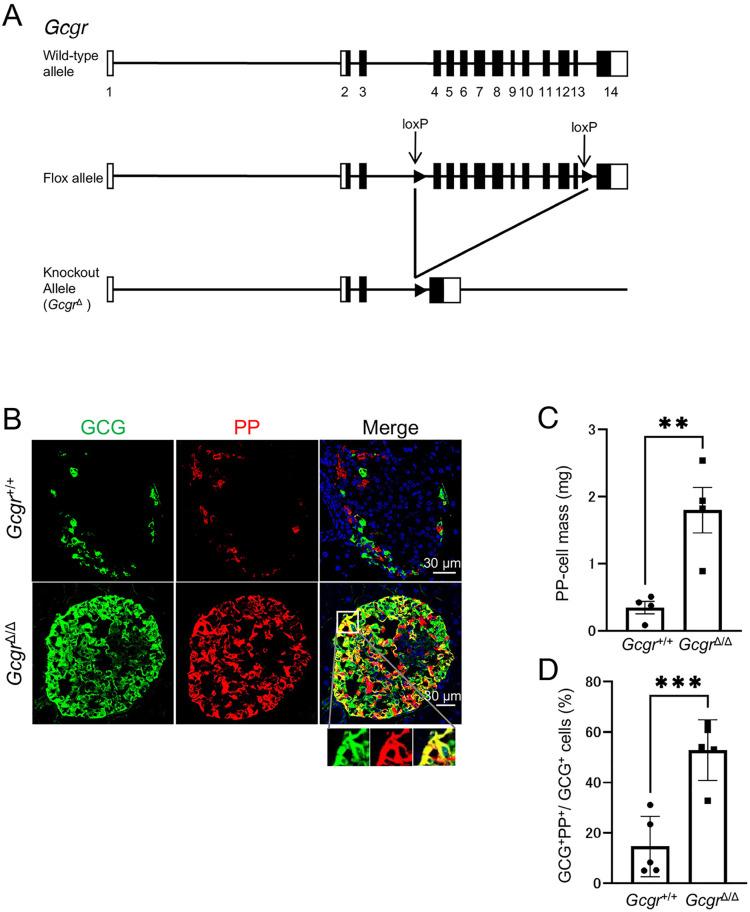
Understanding the mechanisms that regulate cell identity acquisition and cell proliferation is crucial, not only for elucidating cellular functions but also for clarifying the pathogenesis of various diseases, including neoplasms. Pancreatic endocrine cells typically express a single hormone, and their numbers are tightly regulated. Contrary to this general principle, in this study, we found that proglucagon-deficient mice exhibit a significant increase in the number of glucagon (GCG) and pancreatic polypeptide (PP) double-positive cells (GCG+ PP+ cells), together with the hyperplasia of both PP and α cells. Similarly, glucagon receptor-deficient mice displayed PP-cell hyperplasia and an increased number of GCG+ PP+ cells, with PP-cell replication implicated in this process. mTOR signaling was activated in GCG+ PP+ cells, suggesting its involvement in endocrine differentiation. Furthermore, impaired hepatic GCG signaling led to elevated plasma amino acid levels, which in turn promoted pancreatic endocrine cell proliferation and disrupted the maintenance of cellular identity in mice. Moreover, we found that increased glutamine levels promote GCG+ PP+ cell formation via mTOR signaling, revealing a novel regulatory mechanism underlying pancreatic endocrine cell plasticity. These findings provide new insights into endocrine cell regulation, and may contribute to a better understanding of pancreatic neuroendocrine tumor development, as well as the identification of novel therapeutic strategies.

摘要
https://cdn.ncbi.nlm.nih.gov/pmc/blobs/5c61/12456763/a48ffe4885b9/pone.0329094.g001.jpg

文献AI研究员

20分钟写一篇综述,助力文献阅读效率提升50倍。

立即体验

用中文搜PubMed

大模型驱动的PubMed中文搜索引擎

马上搜索

文档翻译

学术文献翻译模型,支持多种主流文档格式。

立即体验