• 文献检索
  • 文档翻译
  • 深度研究
  • 学术资讯
  • Suppr Zotero 插件Zotero 插件
  • 邀请有礼
  • 套餐&价格
  • 历史记录
应用&插件
Suppr Zotero 插件Zotero 插件浏览器插件Mac 客户端Windows 客户端微信小程序
定价
高级版会员购买积分包购买API积分包
服务
文献检索文档翻译深度研究API 文档MCP 服务
关于我们
关于 Suppr公司介绍联系我们用户协议隐私条款
关注我们

Suppr 超能文献

核心技术专利:CN118964589B侵权必究
粤ICP备2023148730 号-1Suppr @ 2026

文献检索

告别复杂PubMed语法,用中文像聊天一样搜索,搜遍4000万医学文献。AI智能推荐,让科研检索更轻松。

立即免费搜索

文件翻译

保留排版,准确专业,支持PDF/Word/PPT等文件格式,支持 12+语言互译。

免费翻译文档

深度研究

AI帮你快速写综述,25分钟生成高质量综述,智能提取关键信息,辅助科研写作。

立即免费体验

PBK/TOPK介导有丝分裂染色体上Ikaros、Aiolos和CTCF的移位,并改变特定C2H2-锌指蛋白结合位点处的染色质可及性。

PBK/TOPK mediates Ikaros, Aiolos and CTCF displacement from mitotic chromosomes and alters chromatin accessibility at selected C2H2-zinc finger protein binding sites.

作者信息

Dimond Andrew, Gim Do Hyeon, Ing-Simmons Elizabeth, Whilding Chad, Kramer Holger B, Djeghloul Dounia, Montoya Alex, Patel Bhavik, Cheriyamkunnel Sherry, Brown Karen E, Shliaha Pavel V, Vaquerizas Juan M, Merkenschlager Matthias, Fisher Amanda G

机构信息

Epigenetic Memory Group, MRC LMS, Imperial College London, Hammersmith Hospital Campus, London, UK.

Department of Biochemistry, University of Oxford, Oxford, UK.

出版信息

Nat Commun. 2025 Sep 23;16(1):8348. doi: 10.1038/s41467-025-63740-4.

DOI:10.1038/s41467-025-63740-4
PMID:40987773
原文链接:https://pmc.ncbi.nlm.nih.gov/articles/PMC12457614/
Abstract

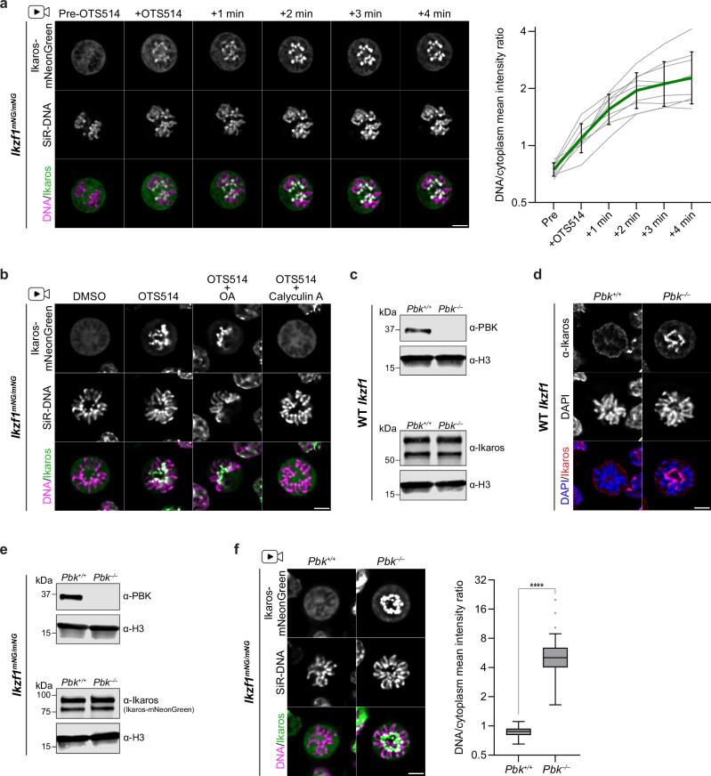
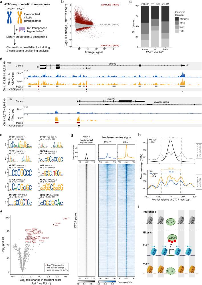
PBK/TOPK is a mitotic kinase implicated in haematological and non-haematological cancers. Here we show that the key haemopoietic regulators Ikaros and Aiolos require PBK-mediated phosphorylation to dissociate from chromosomes in mitosis. Eviction of Ikaros is rapidly reversed by addition of the PBK-inhibitor OTS514, revealing dynamic regulation by kinase and phosphatase activities. To identify more PBK targets, we analysed loss of mitotic phosphorylation events in Pbk preB cells and performed proteomic comparisons on isolated mitotic chromosomes. Among a large pool of C2H2-zinc finger targets, PBK is essential for evicting the CCCTC-binding protein CTCF and zinc finger proteins encoded by Ikzf1, Ikzf3, Znf131 and Zbtb11. PBK-deficient cells were able to divide but showed altered chromatin accessibility and nucleosome positioning consistent with CTCF retention. Our studies reveal that PBK controls the dissociation of selected factors from condensing mitotic chromosomes and contributes to their compaction.

摘要

PBK/TOPK是一种与血液系统和非血液系统癌症相关的有丝分裂激酶。我们在此表明,关键的造血调节因子Ikaros和Aiolos需要PBK介导的磷酸化才能在有丝分裂过程中从染色体上解离。通过添加PBK抑制剂OTS514,Ikaros的解离会迅速逆转,这揭示了激酶和磷酸酶活性的动态调节。为了鉴定更多的PBK靶点,我们分析了Pbk preB细胞中有丝分裂磷酸化事件的缺失,并对分离的有丝分裂染色体进行了蛋白质组学比较。在大量C2H2锌指靶点中,PBK对于清除CCCTC结合蛋白CTCF以及由Ikzf1、Ikzf3、Znf131和Zbtb11编码的锌指蛋白至关重要。缺乏PBK的细胞能够分裂,但显示出染色质可及性和核小体定位改变,这与CTCF的保留一致。我们的研究表明,PBK控制着特定因子从浓缩的有丝分裂染色体上的解离,并有助于它们的压缩。

https://cdn.ncbi.nlm.nih.gov/pmc/blobs/08a2/12457614/f9cfa1e220e0/41467_2025_63740_Fig5_HTML.jpg
https://cdn.ncbi.nlm.nih.gov/pmc/blobs/08a2/12457614/64da75b2d13c/41467_2025_63740_Fig1_HTML.jpg
https://cdn.ncbi.nlm.nih.gov/pmc/blobs/08a2/12457614/86cc78944365/41467_2025_63740_Fig2_HTML.jpg
https://cdn.ncbi.nlm.nih.gov/pmc/blobs/08a2/12457614/c2030827343c/41467_2025_63740_Fig3_HTML.jpg
https://cdn.ncbi.nlm.nih.gov/pmc/blobs/08a2/12457614/1ecfef64de3e/41467_2025_63740_Fig4_HTML.jpg
https://cdn.ncbi.nlm.nih.gov/pmc/blobs/08a2/12457614/f9cfa1e220e0/41467_2025_63740_Fig5_HTML.jpg
https://cdn.ncbi.nlm.nih.gov/pmc/blobs/08a2/12457614/64da75b2d13c/41467_2025_63740_Fig1_HTML.jpg
https://cdn.ncbi.nlm.nih.gov/pmc/blobs/08a2/12457614/86cc78944365/41467_2025_63740_Fig2_HTML.jpg
https://cdn.ncbi.nlm.nih.gov/pmc/blobs/08a2/12457614/c2030827343c/41467_2025_63740_Fig3_HTML.jpg
https://cdn.ncbi.nlm.nih.gov/pmc/blobs/08a2/12457614/1ecfef64de3e/41467_2025_63740_Fig4_HTML.jpg
https://cdn.ncbi.nlm.nih.gov/pmc/blobs/08a2/12457614/f9cfa1e220e0/41467_2025_63740_Fig5_HTML.jpg

相似文献

1
PBK/TOPK mediates Ikaros, Aiolos and CTCF displacement from mitotic chromosomes and alters chromatin accessibility at selected C2H2-zinc finger protein binding sites.PBK/TOPK介导有丝分裂染色体上Ikaros、Aiolos和CTCF的移位,并改变特定C2H2-锌指蛋白结合位点处的染色质可及性。
Nat Commun. 2025 Sep 23;16(1):8348. doi: 10.1038/s41467-025-63740-4.
2
Mitotic chromosomes harbor cell type- and species-specific structural features within a universal loop array conformation.有丝分裂染色体在通用的环状阵列构象中具有细胞类型和物种特异性的结构特征。
Genome Res. 2025 Jul 8. doi: 10.1101/gr.280648.125.
3
Ectopic Recruitment of the CTCF N-Terminal Domain with Two Proximal Zinc-Finger Domains as a Tool for 3D Genome Engineering.将CTCF N端结构域与两个近端锌指结构域异位招募作为3D基因组工程的一种工具
Int J Mol Sci. 2025 Aug 1;26(15):7446. doi: 10.3390/ijms26157446.
4
CTCF is essential for proper mitotic spindle structure and anaphase segregation.CTCF 对于有丝分裂纺锤体结构和后期分离是必不可少的。
Chromosoma. 2024 Jul;133(3):183-194. doi: 10.1007/s00412-023-00810-w. Epub 2023 Sep 20.
5
CTCF binding landscape is shaped by the epigenetic state of the N-terminal nucleosome in relation to CTCF motif orientation.CTCF结合图谱是由N端核小体相对于CTCF基序方向的表观遗传状态所塑造的。
Nucleic Acids Res. 2025 Jun 20;53(12). doi: 10.1093/nar/gkaf587.
6
DNA methylation insulates genic regions from CTCF loops near nuclear speckles.DNA甲基化使基因区域与核斑附近的CTCF环绝缘。
Elife. 2025 Sep 3;13:RP102930. doi: 10.7554/eLife.102930.
7
CTCF regulates global chromatin accessibility and transcription during rod photoreceptor development.CTCF在视杆光感受器发育过程中调节整体染色质可及性和转录。
Proc Natl Acad Sci U S A. 2025 Mar 4;122(9):e2416384122. doi: 10.1073/pnas.2416384122. Epub 2025 Feb 24.
8
Identification of the oncogenic kinase TOPK/PBK as a master mitotic regulator of C2H2 zinc finger proteins.致癌激酶TOPK/PBK作为C2H2锌指蛋白的主要有丝分裂调节因子的鉴定。
Oncotarget. 2015 Jan 30;6(3):1446-61. doi: 10.18632/oncotarget.2735.
9
Binding domain mutations provide insight into CTCF's relationship with chromatin and its contribution to gene regulation.结合结构域突变有助于深入了解CTCF与染色质的关系及其对基因调控的作用。
Cell Genom. 2025 Apr 9;5(4):100813. doi: 10.1016/j.xgen.2025.100813. Epub 2025 Mar 20.
10
Chromosome organization by one-sided and two-sided loop extrusion.染色体通过单侧和双侧环挤压进行组织。
Elife. 2020 Apr 6;9:e53558. doi: 10.7554/eLife.53558.

本文引用的文献

1
Conserved helical motifs in the IKZF1 disordered region mediate NuRD interaction and transcriptional repression.IKZF1无序区域中保守的螺旋基序介导NuRD相互作用和转录抑制。
Blood. 2025 Jan 23;145(4):422-437. doi: 10.1182/blood.2024024787.
2
Foxp3 depends on Ikaros for control of regulatory T cell gene expression and function.叉头框蛋白3(Foxp3)对调节性T细胞基因表达和功能的控制依赖于IKAROS。
Elife. 2024 Apr 24;12:RP91392. doi: 10.7554/eLife.91392.
3
Transcriptional repression across mitosis: mechanisms and functions.有丝分裂间期转录抑制:机制与功能。
Biochem Soc Trans. 2024 Feb 28;52(1):455-464. doi: 10.1042/BST20231071.
4
Mitotic bookmarking redundancy by nuclear receptors in pluripotent cells.多能细胞中核受体的有丝分裂书签冗余。
Nat Struct Mol Biol. 2024 Mar;31(3):513-522. doi: 10.1038/s41594-023-01195-1. Epub 2024 Jan 9.
5
Lineage-specific 3D genome organization is assembled at multiple scales by IKAROS.IKAROS 以多种尺度组装具有谱系特异性的三维基因组结构。
Cell. 2023 Nov 22;186(24):5269-5289.e22. doi: 10.1016/j.cell.2023.10.023.
6
JASPAR 2024: 20th anniversary of the open-access database of transcription factor binding profiles.JASPAR 2024:转录因子结合谱开放获取数据库的 20 周年纪念
Nucleic Acids Res. 2024 Jan 5;52(D1):D174-D182. doi: 10.1093/nar/gkad1059.
7
IKAROS: from chromatin organization to transcriptional elongation control.IKAROS:从染色质组织到转录延伸控制
Cell Death Differ. 2025 Jan;32(1):37-55. doi: 10.1038/s41418-023-01212-2. Epub 2023 Aug 24.
8
GATA2 mitotic bookmarking is required for definitive haematopoiesis.GATA2 有丝分裂标记对于确定的造血是必需的。
Nat Commun. 2023 Aug 14;14(1):4645. doi: 10.1038/s41467-023-40391-x.
9
Loss of H3K9 trimethylation alters chromosome compaction and transcription factor retention during mitosis.H3K9 三甲基化的缺失改变了有丝分裂过程中染色体的压缩和转录因子的保留。
Nat Struct Mol Biol. 2023 Apr;30(4):489-501. doi: 10.1038/s41594-023-00943-7. Epub 2023 Mar 20.
10
FAIRE-MS reveals mitotic retention of transcriptional regulators on a proteome-wide scale.FAIRE-MS在全蛋白质组范围内揭示了转录调节因子的有丝分裂保留。
FASEB J. 2023 Feb;37(2):e22724. doi: 10.1096/fj.202201038RRR.