Suppr超能文献

Dual specificity phosphatase 1 as a non-invasive circulating biomarker candidate in preeclampsia.

作者信息

Andrieu Jonatane, Donet Agathe, Cocallemen Jean-François, Charbonnier Guillaume, Resseguier Noémie, Paganini Julien, Mège Jean-Louis, Mezouar Soraya, Bretelle Florence

机构信息

Aix-Marseille Univ, Centre National de la Recherche Scientifique, Établissement Français du Sang, Anthropologie bio-culturelle, Droit, Éthique et Santé, Marseille, France.

Aix-Marseille Univ, Institut Recherche Développement, Assistance Publique - Hôpitaux de Marseille, Microbe, Evolution, Phylogeny Infection, Marseille, France.

出版信息

Front Endocrinol (Lausanne). 2025 Sep 11;16:1576240. doi: 10.3389/fendo.2025.1576240. eCollection 2025.

Abstract

INTRODUCTION

Preeclampsia (PE) is a multisystem pregnancy complication. Factors pointing to a placental origin are the development of the pathology only during pregnancy, and its disappearance in the post-partum period.

METHODS

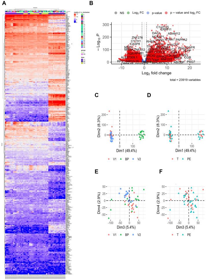
Here, we aim to identify early predictive biomarkers. Whole blood and serum samples were collected at the time of the first event of PE (V1) and same samples after remote delivery (30-60 postpartum days, V2). These two samples enabled investigation of PE markers found in V1 but absent in V2. To confirm that these candidates are associated with PE, an investigation of associated placental biopsy was also realized (J0).

RESULTS

Our study identified a specific signature of PE including five Gene Ontology clusters including "angiogenesis and differentiation", "cell-cycle", "cell-adhesion", "inflammatory response" and "cellular metabolism". DUSP1 (Dual Specificity Phosphatase 1) gene was found specifically modulated in PE. PE women have a higher concentration of DUSP1 in serum compared to healthy donors. Interesting, at a distance from childbirth (V2), DUSP1 finds a rate like control group showing its predictive interest as a promising predictive biomarker of PE.

DISCUSSION

The investigation of DUSP1 in a prospective study with a larger cohort, including the severity aspect of the disease, is necessary to confirm its value as a predictive biomarker in PE.

摘要
https://cdn.ncbi.nlm.nih.gov/pmc/blobs/74f2/12460085/57af6c995272/fendo-16-1576240-g001.jpg

文献AI研究员

20分钟写一篇综述,助力文献阅读效率提升50倍。

立即体验

用中文搜PubMed

大模型驱动的PubMed中文搜索引擎

马上搜索

文档翻译

学术文献翻译模型,支持多种主流文档格式。

立即体验