• 文献检索
  • 文档翻译
  • 深度研究
  • 学术资讯
  • Suppr Zotero 插件Zotero 插件
  • 邀请有礼
  • 套餐&价格
  • 历史记录
应用&插件
Suppr Zotero 插件Zotero 插件浏览器插件Mac 客户端Windows 客户端微信小程序
定价
高级版会员购买积分包购买API积分包
服务
文献检索文档翻译深度研究API 文档MCP 服务
关于我们
关于 Suppr公司介绍联系我们用户协议隐私条款
关注我们

Suppr 超能文献

核心技术专利:CN118964589B侵权必究
粤ICP备2023148730 号-1Suppr @ 2026

文献检索

告别复杂PubMed语法,用中文像聊天一样搜索,搜遍4000万医学文献。AI智能推荐,让科研检索更轻松。

立即免费搜索

文件翻译

保留排版,准确专业,支持PDF/Word/PPT等文件格式,支持 12+语言互译。

免费翻译文档

深度研究

AI帮你快速写综述,25分钟生成高质量综述,智能提取关键信息,辅助科研写作。

立即免费体验

迁移细胞中不同信号对细胞收缩和膜皱褶的调节。

Regulation of cell contraction and membrane ruffling by distinct signals in migratory cells.

作者信息

Cheresh D A, Leng J, Klemke R L

机构信息

Departments of Immunology and Vascular Biology, The Scripps Research Institute, La Jolla, California 92037, USA.

出版信息

J Cell Biol. 1999 Sep 6;146(5):1107-16. doi: 10.1083/jcb.146.5.1107.

DOI:10.1083/jcb.146.5.1107
PMID:10477763
原文链接:https://pmc.ncbi.nlm.nih.gov/articles/PMC2169492/
Abstract

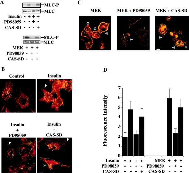
Cell migration and wound contraction requires assembly of actin into a functional myosin motor unit capable of generating force. However, cell migration also involves formation of actin-containing membrane ruffles. Evidence is provided that actin-myosin assembly and membrane ruffling are regulated by distinct signaling pathways in the migratory cell. Interaction of cells with extracellular matrix proteins or cytokines promote cell migration through activation of the MAP kinases ERK1 and ERK2 as well as the molecular coupling of the adaptor proteins p130CAS and c-CrkII. ERK signaling is independent of CAS/Crk coupling and regulates myosin light chain phosphorylation leading to actin-myosin assembly during cell migration and cell-mediated contraction of a collagen matrix. In contrast, membrane ruffling, but not cell contraction, requires Rac GTPase activity and the formation of a CAS/Crk complex that functions in the context of the Rac activating protein DOCK180. Thus, during cell migration ERK and CAS/Crk coupling operate as components of distinct signaling pathways that control actin assembly into myosin motors and membrane ruffles, respectively.

摘要

细胞迁移和伤口收缩需要将肌动蛋白组装成一个能够产生力的功能性肌球蛋白运动单元。然而,细胞迁移还涉及含肌动蛋白的膜皱褶的形成。有证据表明,在迁移细胞中,肌动蛋白-肌球蛋白组装和膜皱褶形成受不同信号通路调控。细胞与细胞外基质蛋白或细胞因子的相互作用通过激活丝裂原活化蛋白激酶ERK1和ERK2以及衔接蛋白p130CAS和c-CrkII的分子偶联来促进细胞迁移。ERK信号传导独立于CAS/Crk偶联,并调节肌球蛋白轻链磷酸化,从而在细胞迁移和细胞介导的胶原基质收缩过程中导致肌动蛋白-肌球蛋白组装。相反,膜皱褶形成(而非细胞收缩)需要Rac GTP酶活性以及在Rac激活蛋白DOCK180背景下起作用的CAS/Crk复合物的形成。因此,在细胞迁移过程中,ERK和CAS/Crk偶联分别作为不同信号通路的组成部分发挥作用,这些信号通路分别控制肌动蛋白组装成肌球蛋白运动单元和膜皱褶。

https://cdn.ncbi.nlm.nih.gov/pmc/blobs/d0e7/2169492/a45f3ccf5800/JCB9906058.f6c.jpg
https://cdn.ncbi.nlm.nih.gov/pmc/blobs/d0e7/2169492/666b93040899/JCB9906058.f1.jpg
https://cdn.ncbi.nlm.nih.gov/pmc/blobs/d0e7/2169492/733262c63392/JCB9906058.f2a.jpg
https://cdn.ncbi.nlm.nih.gov/pmc/blobs/d0e7/2169492/2c25432f0769/JCB9906058.f2b.jpg
https://cdn.ncbi.nlm.nih.gov/pmc/blobs/d0e7/2169492/0c01ba5ef2a3/JCB9906058.f3.jpg
https://cdn.ncbi.nlm.nih.gov/pmc/blobs/d0e7/2169492/384dd3df4d7d/JCB9906058.f4.jpg
https://cdn.ncbi.nlm.nih.gov/pmc/blobs/d0e7/2169492/307b4e50f28a/JCB9906058.f5.jpg
https://cdn.ncbi.nlm.nih.gov/pmc/blobs/d0e7/2169492/762ebb5a114a/JCB9906058.f6a.jpg
https://cdn.ncbi.nlm.nih.gov/pmc/blobs/d0e7/2169492/e2503e35363d/JCB9906058.f6b.jpg
https://cdn.ncbi.nlm.nih.gov/pmc/blobs/d0e7/2169492/a45f3ccf5800/JCB9906058.f6c.jpg
https://cdn.ncbi.nlm.nih.gov/pmc/blobs/d0e7/2169492/666b93040899/JCB9906058.f1.jpg
https://cdn.ncbi.nlm.nih.gov/pmc/blobs/d0e7/2169492/733262c63392/JCB9906058.f2a.jpg
https://cdn.ncbi.nlm.nih.gov/pmc/blobs/d0e7/2169492/2c25432f0769/JCB9906058.f2b.jpg
https://cdn.ncbi.nlm.nih.gov/pmc/blobs/d0e7/2169492/0c01ba5ef2a3/JCB9906058.f3.jpg
https://cdn.ncbi.nlm.nih.gov/pmc/blobs/d0e7/2169492/384dd3df4d7d/JCB9906058.f4.jpg
https://cdn.ncbi.nlm.nih.gov/pmc/blobs/d0e7/2169492/307b4e50f28a/JCB9906058.f5.jpg
https://cdn.ncbi.nlm.nih.gov/pmc/blobs/d0e7/2169492/762ebb5a114a/JCB9906058.f6a.jpg
https://cdn.ncbi.nlm.nih.gov/pmc/blobs/d0e7/2169492/e2503e35363d/JCB9906058.f6b.jpg
https://cdn.ncbi.nlm.nih.gov/pmc/blobs/d0e7/2169492/a45f3ccf5800/JCB9906058.f6c.jpg

相似文献

1
Regulation of cell contraction and membrane ruffling by distinct signals in migratory cells.迁移细胞中不同信号对细胞收缩和膜皱褶的调节。
J Cell Biol. 1999 Sep 6;146(5):1107-16. doi: 10.1083/jcb.146.5.1107.
2
Extracellular-regulated kinase activation and CAS/Crk coupling regulate cell migration and suppress apoptosis during invasion of the extracellular matrix.细胞外调节激酶激活和CAS/Crk偶联在细胞侵袭细胞外基质过程中调节细胞迁移并抑制细胞凋亡。
J Cell Biol. 2000 Apr 3;149(1):223-36. doi: 10.1083/jcb.149.1.223.
3
Tyrosine 221 in Crk regulates adhesion-dependent membrane localization of Crk and Rac and activation of Rac signaling.Crk中的酪氨酸221调节Crk和Rac的粘附依赖性膜定位以及Rac信号的激活。
EMBO J. 2002 Sep 2;21(17):4571-82. doi: 10.1093/emboj/cdf446.
4
CAS/Crk coupling serves as a "molecular switch" for induction of cell migration.CAS/Crk偶联作为诱导细胞迁移的“分子开关”。
J Cell Biol. 1998 Feb 23;140(4):961-72. doi: 10.1083/jcb.140.4.961.
5
Shc and FAK differentially regulate cell motility and directionality modulated by PTEN.Shc和粘着斑激酶(FAK)对由PTEN调节的细胞运动性和方向性有不同的调控作用。
J Cell Biol. 1999 Jul 26;146(2):389-403. doi: 10.1083/jcb.146.2.389.
6
Laminin-10/11 and fibronectin differentially regulate integrin-dependent Rho and Rac activation via p130(Cas)-CrkII-DOCK180 pathway.层粘连蛋白-10/11和纤连蛋白通过p130(Cas)-CrkII-DOCK180途径差异性地调节整合素依赖性的Rho和Rac激活。
J Biol Chem. 2001 Jul 20;276(29):27090-7. doi: 10.1074/jbc.M102284200. Epub 2001 May 21.
7
Activin A and TGF-beta stimulate phosphorylation of focal adhesion proteins and cytoskeletal reorganization in rat aortic smooth muscle cells.激活素A和转化生长因子-β刺激大鼠主动脉平滑肌细胞中粘着斑蛋白的磷酸化和细胞骨架重组。
Exp Cell Res. 1999 Aug 25;251(1):194-202. doi: 10.1006/excr.1999.4573.
8
Integrin-mediated activation of focal adhesion kinase is required for signaling to Jun NH2-terminal kinase and progression through the G1 phase of the cell cycle.整合素介导的粘着斑激酶激活是信号传导至Jun NH2末端激酶以及细胞周期G1期进程所必需的。
J Cell Biol. 1999 Jun 28;145(7):1461-9. doi: 10.1083/jcb.145.7.1461.
9
p130Cas Couples the tyrosine kinase Bmx/Etk with regulation of the actin cytoskeleton and cell migration.p130Cas将酪氨酸激酶Bmx/Etk与肌动蛋白细胞骨架调节及细胞迁移联系起来。
J Biol Chem. 2003 Sep 12;278(37):35636-43. doi: 10.1074/jbc.M306438200. Epub 2003 Jun 28.
10
A switch from p130Cas/Crk to Gab1/Crk signaling correlates with anchorage independent growth and JNK activation in cells transformed by the Met receptor oncoprotein.从p130Cas/Crk信号传导转换为Gab1/Crk信号传导,与由Met受体癌蛋白转化的细胞中锚定非依赖性生长和JNK激活相关。
Oncogene. 2000 Dec 7;19(52):5973-81. doi: 10.1038/sj.onc.1203977.

引用本文的文献

1
Human iPSC-derived pericyte-like cells carrying APP Swedish mutation overproduce beta-amyloid and induce cerebral amyloid angiopathy-like changes.携带 APP 瑞典突变的人诱导多能干细胞衍生的周细胞样细胞过度产生β-淀粉样蛋白,并诱导类似脑淀粉样血管病的变化。
Fluids Barriers CNS. 2024 Sep 27;21(1):78. doi: 10.1186/s12987-024-00576-y.
2
Mechanochemical dynamics of collective cells and hierarchical topological defects in multicellular lumens.多细胞管腔中集体细胞的机械化学动力学和层次拓扑缺陷。
Sci Adv. 2024 May 3;10(18):eadn0172. doi: 10.1126/sciadv.adn0172. Epub 2024 May 1.
3
JNK signaling and integrins cooperate to maintain cell adhesion during epithelial fusion in .

本文引用的文献

1
Signaling through focal adhesion kinase.通过粘着斑激酶进行信号传导。
Prog Biophys Mol Biol. 1999;71(3-4):435-78. doi: 10.1016/s0079-6107(98)00052-2.
2
p21-activated kinase 1 (Pak1) regulates cell motility in mammalian fibroblasts.p21激活激酶1(Pak1)调节哺乳动物成纤维细胞的细胞运动。
J Cell Biol. 1999 May 17;145(4):837-49. doi: 10.1083/jcb.145.4.837.
3
Adaptor proteins Grb2 and Crk couple Pyk2 with activation of specific mitogen-activated protein kinase cascades.衔接蛋白Grb2和Crk将Pyk2与特定的丝裂原活化蛋白激酶级联反应的激活联系起来。
JNK信号通路与整合素协同作用,在……上皮融合过程中维持细胞黏附。
Front Cell Dev Biol. 2024 Jan 9;11:1034484. doi: 10.3389/fcell.2023.1034484. eCollection 2023.
4
Clutching at Guidance Cues: The Integrin-FAK Axis Steers Axon Outgrowth.紧握导向线索:整合素 - 粘着斑激酶轴引导轴突生长。
Biology (Basel). 2023 Jul 3;12(7):954. doi: 10.3390/biology12070954.
5
Actin Up: An Overview of the Rac GEF Dock1/Dock180 and Its Role in Cytoskeleton Rearrangement.肌动蛋白激活:Rac GEF Dock1/Dock180 的概述及其在细胞骨架重排中的作用。
Cells. 2022 Nov 11;11(22):3565. doi: 10.3390/cells11223565.
6
Plasminogen activator receptor assemblies in cell signaling, innate immunity, and inflammation.纤溶酶原激活物受体在细胞信号转导、固有免疫和炎症中的组装。
Am J Physiol Cell Physiol. 2021 Oct 1;321(4):C721-C734. doi: 10.1152/ajpcell.00269.2021. Epub 2021 Aug 18.
7
A Cas-BCAR3 co-regulatory circuit controls lamellipodia dynamics.Cas-BCAR3 共调控回路控制片状伪足动力学。
Elife. 2021 Jun 25;10:e67078. doi: 10.7554/eLife.67078.
8
Oncogenic RAS drives the CRAF-dependent extracellular vesicle uptake mechanism coupled with metastasis.致癌性 RAS 驱动 CRAF 依赖性细胞外囊泡摄取机制与转移相关。
J Extracell Vesicles. 2021 Jun;10(8):e12091. doi: 10.1002/jev2.12091. Epub 2021 Jun 10.
9
The Crossroads between RAS and RHO Signaling Pathways in Cellular Transformation, Motility and Contraction.RAS 和 RHO 信号通路在细胞转化、迁移和收缩中的交汇点。
Genes (Basel). 2021 May 27;12(6):819. doi: 10.3390/genes12060819.
10
Durotaxis: the mechanical control of directed cell migration.趋硬性:定向细胞迁移的力学控制。
FEBS J. 2022 May;289(10):2736-2754. doi: 10.1111/febs.15862. Epub 2021 May 7.
J Biol Chem. 1999 May 21;274(21):14893-901. doi: 10.1074/jbc.274.21.14893.
4
Matrix-dependent Tiam1/Rac signaling in epithelial cells promotes either cell-cell adhesion or cell migration and is regulated by phosphatidylinositol 3-kinase.上皮细胞中依赖于基质的Tiam1/Rac信号传导可促进细胞间黏附或细胞迁移,并受磷脂酰肌醇3激酶调控。
J Cell Biol. 1998 Nov 30;143(5):1385-98. doi: 10.1083/jcb.143.5.1385.
5
Activation of Rac1 by a Crk SH3-binding protein, DOCK180.一种Crk SH3结合蛋白DOCK180对Rac1的激活作用。
Genes Dev. 1998 Nov 1;12(21):3331-6. doi: 10.1101/gad.12.21.3331.
6
Insulin-like growth factor I stimulates tyrosine phosphorylation of p130(Cas), focal adhesion kinase, and paxillin. Role of phosphatidylinositol 3'-kinase and formation of a p130(Cas).Crk complex.胰岛素样生长因子I刺激p130(Cas)、粘着斑激酶和桩蛋白的酪氨酸磷酸化。磷脂酰肌醇3'-激酶的作用及p130(Cas).Crk复合物的形成。
J Biol Chem. 1998 Oct 2;273(40):26149-56. doi: 10.1074/jbc.273.40.26149.
7
Evidence that DOCK180 up-regulates signals from the CrkII-p130(Cas) complex.有证据表明DOCK180上调来自CrkII-p130(Cas)复合物的信号。
J Biol Chem. 1998 Sep 18;273(38):24479-84. doi: 10.1074/jbc.273.38.24479.
8
Integrins and GTPases in tumour cell growth, motility and invasion.整合素与GTP酶在肿瘤细胞生长、运动及侵袭中的作用
Trends Cell Biol. 1998 Mar;8(3):101-6. doi: 10.1016/s0962-8924(97)01219-1.
9
Signal transduction and signal modulation by cell adhesion receptors: the role of integrins, cadherins, immunoglobulin-cell adhesion molecules, and selectins.细胞黏附受体介导的信号转导与信号调节:整合素、钙黏蛋白、免疫球蛋白细胞黏附分子及选择素的作用
Pharmacol Rev. 1998 Jun;50(2):197-263.
10
Activation of Rho-dependent cell spreading and focal adhesion biogenesis by the v-Crk adaptor protein.v-Crk衔接蛋白对Rho依赖性细胞铺展和粘着斑形成的激活作用。
Mol Cell Biol. 1998 May;18(5):3044-58. doi: 10.1128/MCB.18.5.3044.