• 文献检索
  • 文档翻译
  • 深度研究
  • 学术资讯
  • Suppr Zotero 插件Zotero 插件
  • 邀请有礼
  • 套餐&价格
  • 历史记录
应用&插件
Suppr Zotero 插件Zotero 插件浏览器插件Mac 客户端Windows 客户端微信小程序
定价
高级版会员购买积分包购买API积分包
服务
文献检索文档翻译深度研究API 文档MCP 服务
关于我们
关于 Suppr公司介绍联系我们用户协议隐私条款
关注我们

Suppr 超能文献

核心技术专利:CN118964589B侵权必究
粤ICP备2023148730 号-1Suppr @ 2026

文献检索

告别复杂PubMed语法,用中文像聊天一样搜索,搜遍4000万医学文献。AI智能推荐,让科研检索更轻松。

立即免费搜索

文件翻译

保留排版,准确专业,支持PDF/Word/PPT等文件格式,支持 12+语言互译。

免费翻译文档

深度研究

AI帮你快速写综述,25分钟生成高质量综述,智能提取关键信息,辅助科研写作。

立即免费体验

Delta N89 β-连环蛋白诱导乳腺早熟发育、分化和肿瘤形成。

Delta N89 beta-catenin induces precocious development, differentiation, and neoplasia in mammary gland.

作者信息

Imbert A, Eelkema R, Jordan S, Feiner H, Cowin P

机构信息

Department of Cell Biology, New York University Medical School, New York, New York 10016, USA.

出版信息

J Cell Biol. 2001 Apr 30;153(3):555-68. doi: 10.1083/jcb.153.3.555.

DOI:10.1083/jcb.153.3.555
PMID:11331306
原文链接:https://pmc.ncbi.nlm.nih.gov/articles/PMC2190562/
Abstract

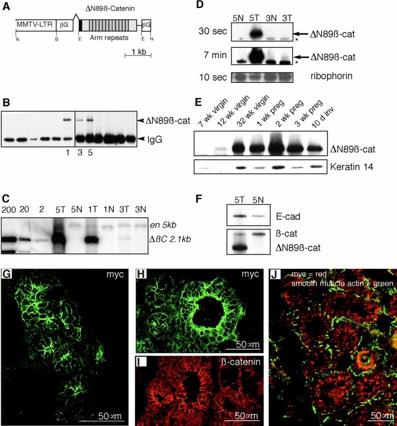
To investigate the role of beta-catenin in mammary gland development and neoplasia, we expressed a stabilized, transcriptionally active form of beta-catenin lacking the NH(2)-terminal 89 amino acids (Delta N 89 beta-catenin) under the control of the mouse mammary tumor virus long terminal repeat. Our results show that Delta N 89 beta-catenin induces precocious lobuloalveolar development and differentiation in the mammary glands of both male and female mice. Virgin Delta N 89 beta-catenin mammary glands resemble those found in wild-type (wt) pregnant mice and inappropriately express cyclin D1 mRNA. In contrast to wt mammary glands, which resume a virgin appearance after cessation of lactation, transgenic mammary glands involute to a midpregnant status. All transgenic females develop multiple aggressive adenocarcinomas early in life. Surprisingly, the Delta N89 beta-catenin phenotype differs from those elicited by overexpression of Wnt genes in this gland. In particular, Delta N 89 beta-catenin has no effect on ductal side branching. This suggests that Wnt induction of ductal branching involves additional downstream effectors or modulators.

摘要

为了研究β-连环蛋白在乳腺发育和肿瘤形成中的作用,我们在小鼠乳腺肿瘤病毒长末端重复序列的控制下,表达了一种稳定的、缺乏氨基末端89个氨基酸的转录活性形式的β-连环蛋白(ΔN 89β-连环蛋白)。我们的结果表明,ΔN 89β-连环蛋白在雄性和雌性小鼠的乳腺中诱导早熟的小叶腺泡发育和分化。未生育的ΔN 89β-连环蛋白乳腺类似于野生型(wt)怀孕小鼠的乳腺,并且不恰当地表达细胞周期蛋白D1 mRNA。与wt乳腺在停止哺乳后恢复未生育状态不同,转基因乳腺退化到怀孕中期状态。所有转基因雌性小鼠在生命早期都会发生多个侵袭性腺癌。令人惊讶的是,ΔN89β-连环蛋白表型与该腺体中Wnt基因过表达所引发的表型不同。特别是,ΔN 89β-连环蛋白对导管侧支没有影响。这表明Wnt诱导导管分支涉及额外的下游效应器或调节剂。

https://cdn.ncbi.nlm.nih.gov/pmc/blobs/d983/2190562/12fc4946fc3a/JCB0102019.f9.jpg
https://cdn.ncbi.nlm.nih.gov/pmc/blobs/d983/2190562/e2b8d8f24da8/JCB0102019.f1.jpg
https://cdn.ncbi.nlm.nih.gov/pmc/blobs/d983/2190562/e1fe6799b4a1/JCB0102019.f3.jpg
https://cdn.ncbi.nlm.nih.gov/pmc/blobs/d983/2190562/4fa4d7353230/JCB0102019.f2.jpg
https://cdn.ncbi.nlm.nih.gov/pmc/blobs/d983/2190562/1fe4d1cdf6c1/JCB0102019.f5.jpg
https://cdn.ncbi.nlm.nih.gov/pmc/blobs/d983/2190562/dd2e153ed257/JCB0102019.f4.jpg
https://cdn.ncbi.nlm.nih.gov/pmc/blobs/d983/2190562/a4d76ca12b21/JCB0102019.f7.jpg
https://cdn.ncbi.nlm.nih.gov/pmc/blobs/d983/2190562/7e1e97012c70/JCB0102019.f6.jpg
https://cdn.ncbi.nlm.nih.gov/pmc/blobs/d983/2190562/52c98ecaac27/JCB0102019.f8.jpg
https://cdn.ncbi.nlm.nih.gov/pmc/blobs/d983/2190562/12fc4946fc3a/JCB0102019.f9.jpg
https://cdn.ncbi.nlm.nih.gov/pmc/blobs/d983/2190562/e2b8d8f24da8/JCB0102019.f1.jpg
https://cdn.ncbi.nlm.nih.gov/pmc/blobs/d983/2190562/e1fe6799b4a1/JCB0102019.f3.jpg
https://cdn.ncbi.nlm.nih.gov/pmc/blobs/d983/2190562/4fa4d7353230/JCB0102019.f2.jpg
https://cdn.ncbi.nlm.nih.gov/pmc/blobs/d983/2190562/1fe4d1cdf6c1/JCB0102019.f5.jpg
https://cdn.ncbi.nlm.nih.gov/pmc/blobs/d983/2190562/dd2e153ed257/JCB0102019.f4.jpg
https://cdn.ncbi.nlm.nih.gov/pmc/blobs/d983/2190562/a4d76ca12b21/JCB0102019.f7.jpg
https://cdn.ncbi.nlm.nih.gov/pmc/blobs/d983/2190562/7e1e97012c70/JCB0102019.f6.jpg
https://cdn.ncbi.nlm.nih.gov/pmc/blobs/d983/2190562/52c98ecaac27/JCB0102019.f8.jpg
https://cdn.ncbi.nlm.nih.gov/pmc/blobs/d983/2190562/12fc4946fc3a/JCB0102019.f9.jpg

相似文献

1
Delta N89 beta-catenin induces precocious development, differentiation, and neoplasia in mammary gland.Delta N89 β-连环蛋白诱导乳腺早熟发育、分化和肿瘤形成。
J Cell Biol. 2001 Apr 30;153(3):555-68. doi: 10.1083/jcb.153.3.555.
2
Constitutive overexpression of Id-1 in mammary glands of transgenic mice results in precocious and increased formation of terminal end buds, enhanced alveologenesis, delayed involution.在转基因小鼠的乳腺中组成性过表达 Id-1 导致末端芽提前形成和增加,增强肺泡发生,延迟退化。
J Cell Physiol. 2011 May;226(5):1340-52. doi: 10.1002/jcp.22462.
3
beta-catenin is a downstream effector of Wnt-mediated tumorigenesis in the mammary gland.β-连环蛋白是Wnt介导的乳腺肿瘤发生的下游效应分子。
Oncogene. 2001 Aug 23;20(37):5093-9. doi: 10.1038/sj.onc.1204586.
4
Targeted activation of beta-catenin signaling in basal mammary epithelial cells affects mammary development and leads to hyperplasia.基底乳腺上皮细胞中β-连环蛋白信号的靶向激活会影响乳腺发育并导致增生。
Development. 2005 Jan;132(2):267-77. doi: 10.1242/dev.01583. Epub 2004 Dec 8.
5
Dissecting the roles of beta-catenin and cyclin D1 during mammary development and neoplasia.剖析β-连环蛋白和细胞周期蛋白D1在乳腺发育和肿瘤形成过程中的作用。
Proc Natl Acad Sci U S A. 2003 Sep 30;100(20):11400-5. doi: 10.1073/pnas.1534601100. Epub 2003 Sep 17.
6
Beta-catenin and Tcfs in mammary development and cancer.β-连环蛋白与T细胞因子在乳腺发育和癌症中的作用
J Mammary Gland Biol Neoplasia. 2003 Apr;8(2):145-58. doi: 10.1023/a:1025944723047.
7
A beta-catenin survival signal is required for normal lobular development in the mammary gland.β-连环蛋白生存信号是乳腺正常小叶发育所必需的。
J Cell Sci. 2003 Mar 15;116(Pt 6):1137-49. doi: 10.1242/jcs.00334.
8
Protein kinase CK2 in mammary gland tumorigenesis.蛋白激酶CK2在乳腺肿瘤发生中的作用
Oncogene. 2001 May 31;20(25):3247-57. doi: 10.1038/sj.onc.1204411.
9
Metastasis-associated protein 1 deregulation causes inappropriate mammary gland development and tumorigenesis.转移相关蛋白1失调会导致乳腺发育异常和肿瘤发生。
Development. 2004 Jul;131(14):3469-79. doi: 10.1242/dev.01213.
10
Activation of beta-catenin in prostate epithelium induces hyperplasias and squamous transdifferentiation.前列腺上皮中β-连环蛋白的激活会诱导增生和鳞状转分化。
Oncogene. 2003 Jun 19;22(25):3875-87. doi: 10.1038/sj.onc.1206426.

引用本文的文献

1
A Mouse Model for Conditional Expression of Activated β-Catenin in Epidermal Keratinocytes.一种在表皮角质细胞中条件性表达激活型β-连环蛋白的小鼠模型。
Transgenic Res. 2024 Oct;33(5):513-525. doi: 10.1007/s11248-024-00402-z. Epub 2024 Aug 7.
2
The pRb/RBL2-E2F1/4-GCN5 axis regulates cancer stem cell formation and G0 phase entry/exit by paracrine mechanisms.pRb/RBL2-E2F1/4-GCN5轴通过旁分泌机制调节癌症干细胞的形成以及G0期的进入/退出。
Nat Commun. 2024 Apr 27;15(1):3580. doi: 10.1038/s41467-024-47680-z.
3
R-spondin-3 is an oncogenic driver of poorly differentiated invasive breast cancer.

本文引用的文献

1
A comparative evaluation of beta-catenin and plakoglobin signaling activity.β-连环蛋白和桥粒斑珠蛋白信号活性的比较评估。
Oncogene. 2000 Nov 23;19(50):5720-8. doi: 10.1038/sj.onc.1203921.
2
gamma-catenin is regulated by the APC tumor suppressor and its oncogenic activity is distinct from that of beta-catenin.γ-连环蛋白受抑癌蛋白APC调控,其致癌活性与β-连环蛋白不同。
Genes Dev. 2000 Jun 1;14(11):1319-31.
3
The oncoprotein kinase chaperone CDC37 functions as an oncogene in mice and collaborates with both c-myc and cyclin D1 in transformation of multiple tissues.
R 型分泌蛋白 3 是一种促瘤性驱动因子,可导致低分化浸润性乳腺癌。
J Pathol. 2022 Nov;258(3):289-299. doi: 10.1002/path.5999. Epub 2022 Sep 15.
4
In vivo imaging of mammary epithelial cell dynamics in response to lineage-biased Wnt/β-catenin activation.体内成像观察 Wnt/β-连环蛋白信号通路偏向性激活对乳腺上皮细胞动力学的影响
Cell Rep. 2022 Mar 8;38(10):110461. doi: 10.1016/j.celrep.2022.110461.
5
Elevated EDAR signalling promotes mammary gland tumourigenesis with squamous metaplasia.EDAR 信号升高促进具有鳞状化生的乳腺肿瘤发生。
Oncogene. 2022 Feb;41(7):1040-1049. doi: 10.1038/s41388-021-01902-6. Epub 2021 Dec 16.
6
Stabilization of β-catenin promotes melanocyte specification at the expense of the Schwann cell lineage.β-连环蛋白的稳定促进了黑素细胞的特化,而牺牲了施万细胞谱系。
Development. 2022 Jan 15;149(2). doi: 10.1242/dev.194407. Epub 2022 Jan 24.
7
Alveolar progenitor differentiation and lactation depends on paracrine inhibition of notch via ROBO1/CTNNB1/JAG1.肺泡祖细胞的分化和泌乳依赖于 ROBO1/CTNNB1/JAG1 通过旁分泌抑制 Notch。
Development. 2021 Nov 1;148(21). doi: 10.1242/dev.199940. Epub 2021 Nov 10.
8
A Wnt-Independent LGR4-EGFR Signaling Axis in Cancer Metastasis.Wnt 非依赖的 LGR4-EGFR 信号轴在癌症转移中的作用。
Cancer Res. 2021 Sep 1;81(17):4441-4454. doi: 10.1158/0008-5472.CAN-21-1112. Epub 2021 Jun 7.
9
Bcl-3 promotes Wnt signaling by maintaining the acetylation of β-catenin at lysine 49 in colorectal cancer.Bcl-3 通过维持结直肠癌细胞中β-连环蛋白赖氨酸 49 的乙酰化来促进 Wnt 信号通路。
Signal Transduct Target Ther. 2020 May 1;5(1):52. doi: 10.1038/s41392-020-0138-6.
10
Cancer cell-intrinsic function of CD177 in attenuating β-catenin signaling.CD177 在抑制 β-连环蛋白信号中的肿瘤细胞内在功能。
Oncogene. 2020 Apr;39(14):2877-2889. doi: 10.1038/s41388-020-1203-x. Epub 2020 Feb 10.
癌蛋白激酶伴侣CDC37在小鼠中作为一种癌基因发挥作用,并在多种组织的转化过程中与c-myc和细胞周期蛋白D1协同作用。
Mol Cell Biol. 2000 Jun;20(12):4462-73. doi: 10.1128/MCB.20.12.4462-4473.2000.
4
Estrogen and progestin regulation of cell cycle progression.雌激素和孕激素对细胞周期进程的调节。
J Mammary Gland Biol Neoplasia. 1998 Jan;3(1):63-72. doi: 10.1023/a:1018774302092.
5
Side-branching in the mammary gland: the progesterone-Wnt connection.乳腺中的侧支分支:孕酮与Wnt信号通路的联系。
Genes Dev. 2000 Apr 15;14(8):889-94.
6
A beta-catenin/engrailed chimera selectively suppresses Wnt signaling.一种β-连环蛋白/成神经因子嵌合体可选择性抑制Wnt信号传导。
J Cell Sci. 2000 May;113 ( Pt 10):1759-70. doi: 10.1242/jcs.113.10.1759.
7
Plakoglobin suppresses epithelial proliferation and hair growth in vivo.
J Cell Biol. 2000 Apr 17;149(2):503-20. doi: 10.1083/jcb.149.2.503.
8
Plakoglobin regulates the expression of the anti-apoptotic protein BCL-2.
J Biol Chem. 2000 Apr 14;275(15):10905-11. doi: 10.1074/jbc.275.15.10905.
9
Essential function of Wnt-4 in mammary gland development downstream of progesterone signaling.Wnt-4在孕激素信号下游乳腺发育中的重要功能。
Genes Dev. 2000 Mar 15;14(6):650-4.
10
Expression of the cytoplasmic domain of E-cadherin induces precocious mammary epithelial alveolar formation and affects cell polarity and cell-matrix integrity.E-钙黏蛋白胞质结构域的表达诱导乳腺上皮早熟性腺泡形成,并影响细胞极性和细胞-基质完整性。
Dev Biol. 1999 Dec 15;216(2):491-506. doi: 10.1006/dbio.1999.9517.