Finotto S, De Sanctis G T, Lehr H A, Herz U, Buerke M, Schipp M, Bartsch B, Atreya R, Schmitt E, Galle P R, Renz H, Neurath M F
Laboratory of Immunology, University of Mainz, 55099 Mainz, Germany.
J Exp Med. 2001 Jun 4;193(11):1247-60. doi: 10.1084/jem.193.11.1247.
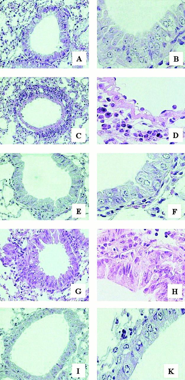
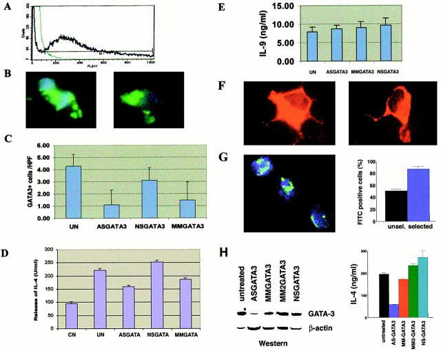
Recent studies in transgenic mice have revealed that expression of a dominant negative form of the transcription factor GATA-3 in T cells can prevent T helper cell type 2 (Th2)-mediated allergic airway inflammation in mice. However, it remains unclear whether GATA-3 plays a role in the effector phase of allergic airway inflammation and whether antagonizing the expression and/or function of GATA-3 can be used for the therapy of allergic airway inflammation and hyperresponsiveness. Here, we analyzed the effects of locally antagonizing GATA-3 function in a murine model of asthma. We could suppress GATA-3 expression in interleukin (IL)-4-producing T cells in vitro and in vivo by an antisense phosphorothioate oligonucleotide overlapping the translation start site of GATA-3, whereas nonsense control oligonucleotides were virtually inactive. In a murine model of asthma associated with allergic pulmonary inflammation and hyperresponsiveness in ovalbumin (OVA)-sensitized mice, local intranasal administration of fluorescein isothiocyanate-labeled GATA-3 antisense oligonucleotides led to DNA uptake in lung cells associated with a reduction of intracellular GATA-3 expression. Such intrapulmonary blockade of GATA-3 expression caused an abrogation of signs of lung inflammation including infiltration of eosinophils and Th2 cytokine production. Furthermore, treatment with antisense but not nonsense oligonucleotides induced a significant reduction of airway hyperresponsiveness in OVA-sensitized mice to levels comparable to saline-treated control mice, as assessed by both enhanced pause (PenH) responses and pulmonary resistance determined by body plethysmography. These data indicate a critical role for GATA-3 in the effector phase of a murine asthma model and suggest that local delivery of GATA-3 antisense oligonucleotides may be a novel approach for the treatment of airway hyperresponsiveness such as in asthma. This approach has the potential advantage of suppressing the expression of various proinflammatory Th2 cytokines simultaneously rather than suppressing the activity of a single cytokine.
最近在转基因小鼠中的研究表明,T细胞中转录因子GATA-3的显性负性形式的表达可预防小鼠中2型辅助性T细胞(Th2)介导的过敏性气道炎症。然而,GATA-3是否在过敏性气道炎症的效应阶段发挥作用,以及拮抗GATA-3的表达和/或功能是否可用于治疗过敏性气道炎症和高反应性仍不清楚。在此,我们分析了在小鼠哮喘模型中局部拮抗GATA-3功能的效果。我们可以通过与GATA-3翻译起始位点重叠的反义硫代磷酸酯寡核苷酸在体外和体内抑制产生白细胞介素(IL)-4的T细胞中的GATA-3表达,而无义对照寡核苷酸实际上没有活性。在卵清蛋白(OVA)致敏小鼠中与过敏性肺部炎症和高反应性相关的哮喘小鼠模型中,局部鼻内给予异硫氰酸荧光素标记的GATA-3反义寡核苷酸导致肺细胞摄取DNA,同时细胞内GATA-3表达降低。这种肺内GATA-3表达的阻断导致肺部炎症体征的消除,包括嗜酸性粒细胞浸润和Th2细胞因子产生。此外,通过增强暂停(PenH)反应和体容积描记法测定的肺阻力评估,用反义而非无义寡核苷酸治疗可使OVA致敏小鼠的气道高反应性显著降低至与盐水处理的对照小鼠相当的水平。这些数据表明GATA-3在小鼠哮喘模型的效应阶段起关键作用,并表明局部递送GATA-3反义寡核苷酸可能是治疗气道高反应性(如哮喘)的一种新方法。这种方法具有同时抑制多种促炎Th2细胞因子表达而非抑制单一细胞因子活性的潜在优势。