Myster Steven H, Cavallo Robert, Anderson Charles T, Fox Donald T, Peifer Mark
Lineberger Comprehensive Cancer Center, University of North Carolina at Chapel Hill, Chapel Hill, NC 27599, USA.
J Cell Biol. 2003 Feb 3;160(3):433-49. doi: 10.1083/jcb.200211083. Epub 2003 Jan 27.
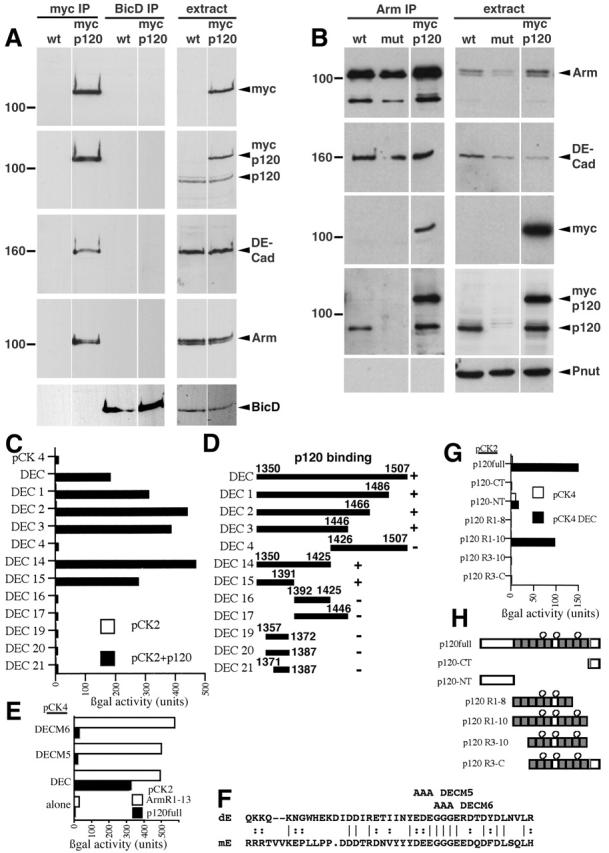
Cadherin-catenin complexes, localized to adherens junctions, are essential for cell-cell adhesion. One means of regulating adhesion is through the juxtamembrane domain of the cadherin cytoplasmic tail. This region is the binding site for p120, leading to the hypothesis that p120 is a key regulator of cell adhesion. p120 has also been suggested to regulate the GTPase Rho and to regulate transcription via its binding partner Kaiso. To test these hypothesized functions, we turned to Drosophila, which has only a single p120 family member. It localizes to adherens junctions and binds the juxtamembrane region of DE-cadherin (DE-cad). We generated null alleles of p120 and found that mutants are viable and fertile and have no substantial changes in junction structure or function. However, p120 mutations strongly enhance mutations in the genes encoding DE-cadherin or Armadillo, the beta-catenin homologue. Finally, we examined the localization of p120 during embryogenesis. p120 localizes to adherens junctions, but its localization there is less universal than that of core adherens junction proteins. Together, these data suggest that p120 is an important positive modulator of adhesion but that it is not an essential core component of adherens junctions.
定位于黏着连接的钙黏蛋白-连环蛋白复合体对于细胞间黏附至关重要。调节黏附的一种方式是通过钙黏蛋白细胞质尾部的近膜结构域。该区域是p120的结合位点,由此提出p120是细胞黏附关键调节因子的假说。也有人提出p120可调节小G蛋白Rho,并通过其结合伴侣Kaiso调节转录。为了验证这些假说功能,我们研究了果蝇,它只有一个p120家族成员。它定位于黏着连接,并与DE-钙黏蛋白(DE-cad)的近膜区域结合。我们构建了p120的无效等位基因,发现突变体是存活且可育的,并且在连接结构或功能上没有实质性变化。然而,p120突变强烈增强了编码DE-钙黏蛋白或犰狳(β-连环蛋白同源物)的基因突变。最后,我们研究了胚胎发育过程中p120的定位。p120定位于黏着连接,但它在那里的定位不如核心黏着连接蛋白普遍。这些数据共同表明,p120是黏附的重要正向调节因子,但不是黏着连接的必需核心成分。