Yano Hajime, Mazaki Yuichi, Kurokawa Kazuo, Hanks Steven K, Matsuda Michiyuki, Sabe Hisataka
Department of Molecular Biology, Osaka Bioscience Institute, Osaka 565-0874, Japan.
J Cell Biol. 2004 Jul 19;166(2):283-95. doi: 10.1083/jcb.200312013.
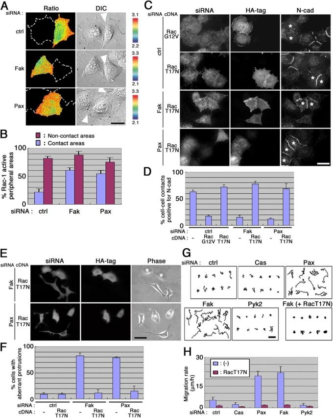
Integrins can intercommunicate with cadherins. Here, we examined their possible relationship by use of small interfering RNA-mediated protein knockdown in HeLa cells. We found that a subset of integrin signaling molecules, namely Fak and paxillin, but not p130 Crk-associated substrate or proline-rich tyrosine kinase 2, participate in processes regulating N-cadherin-based cell-cell adhesion. Paxillin was found to be required primarily for the recruitment of Fak to robust focal adhesions. Our results suggest that at least some signals involving Fak are linked to a mechanism down-regulating Rac1 activity at the cell periphery, which appears to be important for the formation of N-cadherin-based adhesions in motile cells. Our analyses simultaneously exemplified the essential role of Fak in the maintenance of cell-cell adhesions in collective cell migration, a type of migration occurring in embryonic development and carcinoma invasion.
整合素可与钙黏着蛋白相互交流。在此,我们通过在HeLa细胞中使用小干扰RNA介导的蛋白质敲低技术来研究它们之间可能存在的关系。我们发现,整合素信号分子中的一个子集,即黏着斑激酶(Fak)和桩蛋白,但不包括p130 Crk相关底物或富含脯氨酸的酪氨酸激酶2,参与调节基于N-钙黏着蛋白的细胞间黏附的过程。研究发现,桩蛋白主要是将黏着斑激酶招募到稳固的黏着斑所必需的。我们的结果表明,至少一些涉及黏着斑激酶的信号与一种在细胞周边下调Rac1活性的机制相关联,这似乎对运动细胞中基于N-钙黏着蛋白的黏附形成很重要。我们的分析同时例证了黏着斑激酶在集体细胞迁移中维持细胞间黏附的关键作用,集体细胞迁移是一种发生在胚胎发育和癌症侵袭过程中的迁移类型。