Lichterfeld Mathias, Kaufmann Daniel E, Yu Xu G, Mui Stanley K, Addo Marylyn M, Johnston Mary N, Cohen Daniel, Robbins Gregory K, Pae Eunice, Alter Galit, Wurcel Alysse, Stone David, Rosenberg Eric S, Walker Bruce D, Altfeld Marcus
Partners AIDS Research Center, Massachusetts General Hospital, 149 13th St., Boston, MA 02129, USA.
J Exp Med. 2004 Sep 20;200(6):701-12. doi: 10.1084/jem.20041270.
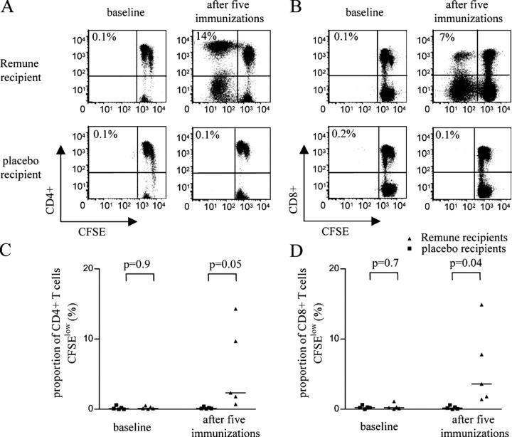
Virus-specific CD8(+) T cells are associated with declining viremia in acute human immunodeficiency virus (HIV)1 infection, but do not correlate with control of viremia in chronic infection, suggesting a progressive functional defect not measured by interferon gamma assays presently used. Here, we demonstrate that HIV-1-specific CD8(+) T cells proliferate rapidly upon encounter with cognate antigen in acute infection, but lose this capacity with ongoing viral replication. This functional defect can be induced in vitro by depletion of CD4(+) T cells or addition of interleukin 2-neutralizing antibodies, and can be corrected in chronic infection in vitro by addition of autologous CD4(+) T cells isolated during acute infection and in vivo by vaccine-mediated induction of HIV-1-specific CD4(+) T helper cell responses. These data demonstrate a loss of HIV-1-specific CD8(+) T cell function that not only correlates with progressive infection, but also can be restored in chronic infection by augmentation of HIV-1-specific T helper cell function. This identification of a reversible defect in cell-mediated immunity in chronic HIV-1 infection has important implications for immunotherapeutic interventions.
病毒特异性CD8(+) T细胞与急性人类免疫缺陷病毒(HIV)1感染中病毒血症的下降相关,但与慢性感染中病毒血症的控制无关,这表明存在一种目前使用的干扰素γ检测方法未检测到的进行性功能缺陷。在此,我们证明,HIV-1特异性CD8(+) T细胞在急性感染中遇到同源抗原时会迅速增殖,但随着病毒持续复制会丧失这种能力。这种功能缺陷可通过体外耗竭CD4(+) T细胞或添加白细胞介素2中和抗体诱导产生,在慢性感染的体外环境中,通过添加急性感染期间分离的自体CD4(+) T细胞可得到纠正,在体内则可通过疫苗介导诱导HIV-1特异性CD4(+) T辅助细胞反应来纠正。这些数据表明,HIV-1特异性CD8(+) T细胞功能丧失不仅与进行性感染相关,而且在慢性感染中可通过增强HIV-1特异性T辅助细胞功能得以恢复。慢性HIV-1感染中细胞介导免疫可逆缺陷的这一发现对免疫治疗干预具有重要意义。