Girkontaite Irute, Sakk Vadim, Wagner Martin, Borggrefe Tilman, Tedford Kerry, Chun Jerold, Fischer Klaus-Dieter
Department of Physiological Chemistry, University of Ulm, Albert-Einstein-Allee 11, D-89069 Ulm, Germany.
J Exp Med. 2004 Dec 6;200(11):1491-501. doi: 10.1084/jem.20041483.
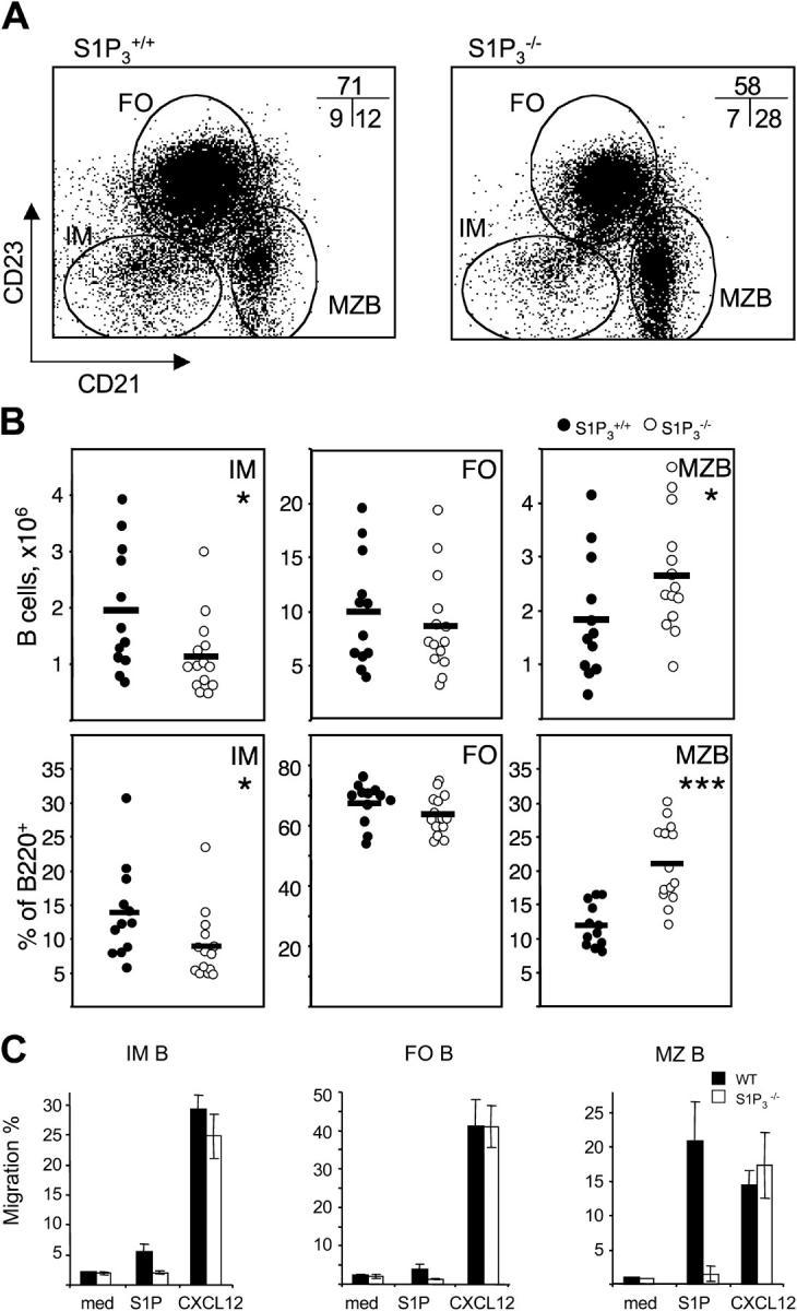
Marginal zones (MZs) are microdomains in the spleen that contain various types of immune cells, including MZ B cells, MOMA1(+) metallophilic macrophages, and mucosal addressin cell adhesion molecule 1 (MAdCAM-1)(+) endothelial cells. MAdCAM-1(+) and MOMA1(+) cells line the sinus, that separates MZs from splenic follicles. Here we show that a receptor for the lysophospholipid sphingosine-1-phosphate (S1P), S1P(3), is required for normal numbers of splenic immature and MZ B cells, and for S1P-induced chemotaxis of MZ B cells. S1P(3) is also essential for proper alignment of MOMA1(+) macrophages and MAdCAM-1(+) endothelial cells along the marginal sinus. The lack of cohesion of the marginal sinus in S1P(3)(-/-) mice affects MZ B cell functions, as wild-type (WT) MZ B cells migrate more into S1P(3)(-/-) follicles than into WT follicles after treatment with lipopolysaccharide. Additionally, short-term homing experiments demonstrate that WT MZ B cells home to the S1P(3)(-/-) spleen in increased numbers, suggesting a role for the marginal sinus in regulating MZ B cells numbers. Moreover, S1P(3)(-/-) mice are defective in mounting immune responses to thymus-independent antigen type 2 due to defects in radiation-resistant cells in the spleen. These data identify lysophospholipids and the S1P(3) receptor as essential regulators of the MZ sinus and its role as a barrier to the follicle.
边缘区(MZs)是脾脏中的微结构域,包含多种类型的免疫细胞,包括边缘区B细胞、MOMA1(+)亲金属巨噬细胞和黏膜地址素细胞黏附分子1(MAdCAM-1)(+)内皮细胞。MAdCAM-1(+)和MOMA1(+)细胞排列在将边缘区与脾滤泡分隔开的窦周围。在此我们表明,溶血磷脂鞘氨醇-1-磷酸(S1P)的受体S1P(3)对于脾未成熟B细胞和边缘区B细胞的正常数量以及S1P诱导的边缘区B细胞趋化性是必需的。S1P(3)对于MOMA1(+)巨噬细胞和MAdCAM-1(+)内皮细胞沿边缘窦的正确排列也至关重要。S1P(3)基因敲除(-/-)小鼠边缘窦缺乏黏附性会影响边缘区B细胞功能,因为用脂多糖处理后,野生型(WT)边缘区B细胞向S1P(3)基因敲除(-/-)滤泡的迁移多于向野生型滤泡的迁移。此外,短期归巢实验表明,野生型边缘区B细胞归巢至S1P(3)基因敲除(-/-)脾脏的数量增加,提示边缘窦在调节边缘区B细胞数量方面发挥作用。此外,由于脾脏中抗辐射细胞存在缺陷,S1P(3)基因敲除(-/-)小鼠在对2型非胸腺依赖性抗原产生免疫反应方面存在缺陷。这些数据确定溶血磷脂和S1P(3)受体是边缘窦及其作为滤泡屏障作用的重要调节因子。