Tze Lina E, Schram Brian R, Lam Kong-Peng, Hogquist Kristin A, Hippen Keli L, Liu Jiabin, Shinton Susan A, Otipoby Kevin L, Rodine Peter R, Vegoe Amanda L, Kraus Manfred, Hardy Richard R, Schlissel Mark S, Rajewsky Klaus, Behrens Timothy W
Center for Immunology, University of Minnesota Medical School, Minneapolis, Minnesota, USA.
PLoS Biol. 2005 Mar;3(3):e82. doi: 10.1371/journal.pbio.0030082. Epub 2005 Mar 8.
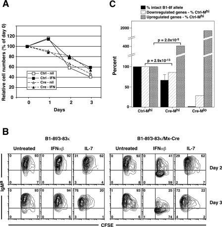
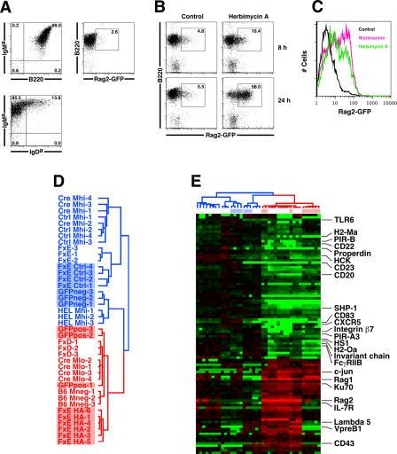
In developing B lymphocytes, a successful V(D)J heavy chain (HC) immunoglobulin (Ig) rearrangement establishes HC allelic exclusion and signals pro-B cells to advance in development to the pre-B stage. A subsequent functional light chain (LC) rearrangement then results in the surface expression of IgM at the immature B cell stage. Here we show that interruption of basal IgM signaling in immature B cells, either by the inducible deletion of surface Ig via Cre-mediated excision or by incubating cells with the tyrosine kinase inhibitor herbimycin A or the phosphatidylinositol 3-kinase inhibitor wortmannin, led to a striking "back-differentiation" of cells to an earlier stage in B cell development, characterized by the expression of pro-B cell genes. Cells undergoing this reversal in development also showed evidence of new LC gene rearrangements, suggesting an important role for basal Ig signaling in the maintenance of LC allelic exclusion. These studies identify a previously unappreciated level of plasticity in the B cell developmental program, and have important implications for our understanding of central tolerance mechanisms.
在发育中的B淋巴细胞中,成功的V(D)J重链(HC)免疫球蛋白(Ig)重排建立了HC等位基因排斥,并向pro-B细胞发出信号,促使其在发育过程中前进到前B细胞阶段。随后的功能性轻链(LC)重排导致未成熟B细胞阶段IgM的表面表达。在这里,我们表明,通过Cre介导的切除诱导性删除表面Ig,或用酪氨酸激酶抑制剂除草菌素A或磷脂酰肌醇3激酶抑制剂渥曼青霉素孵育细胞,中断未成熟B细胞中的基础IgM信号传导,会导致细胞显著“逆向分化”到B细胞发育的早期阶段,其特征是pro-B细胞基因的表达。经历这种发育逆转的细胞也显示出新的LC基因重排的证据,这表明基础Ig信号在维持LC等位基因排斥中起重要作用。这些研究确定了B细胞发育程序中以前未被认识到的可塑性水平,对我们理解中枢耐受机制具有重要意义。