Suppr超能文献

ω-3 脂质介质消退素 E1 的立体化学归属、抗炎特性及受体

Stereochemical assignment, antiinflammatory properties, and receptor for the omega-3 lipid mediator resolvin E1.

作者信息

Arita Makoto, Bianchini Francesca, Aliberti Julio, Sher Alan, Chiang Nan, Hong Song, Yang Rong, Petasis Nicos A, Serhan Charles N

机构信息

Center for Experimental Therapeutics and Reperfusion Injury, Department of Anesthesiology, Brigham and Women's Hospital and Harvard Medical School, Boston, MA 02115, USA.

出版信息

J Exp Med. 2005 Mar 7;201(5):713-22. doi: 10.1084/jem.20042031.

Abstract

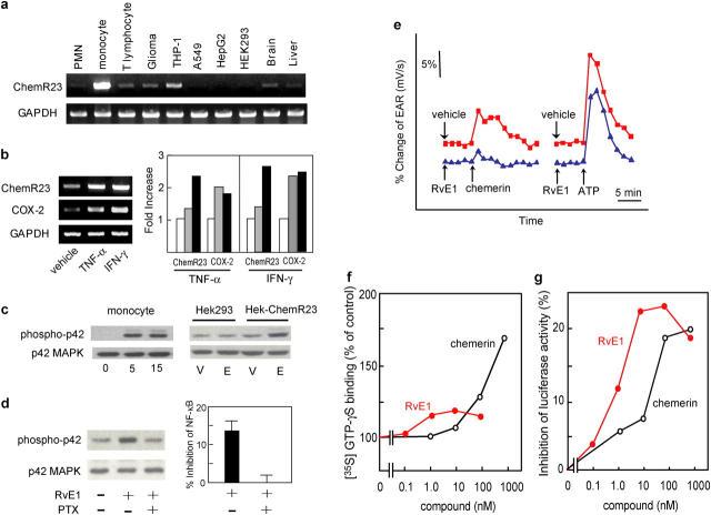
The essential fatty acid eicosapentaenoic acid (EPA) present in fish oils displays beneficial effects in a range of human disorders associated with inflammation including cardiovascular disease. Resolvin E1 (RvE1), a new bioactive oxygenated product of EPA, was identified in human plasma and prepared by total organic synthesis. Results of bioaction and physical matching studies indicate that the complete structure of RvE1 is 5S,12R,18R-trihydroxy-6Z,8E,10E,14Z,16E-EPA. At nanomolar levels, RvE1 dramatically reduced dermal inflammation, peritonitis, dendritic cell (DC) migration, and interleukin (IL) 12 production. We screened receptors and identified one, denoted earlier as ChemR23, that mediates RvE1 signal to attenuate nuclear factor-kappaB. Specific binding of RvE1 to this receptor was confirmed using synthetic [(3)H]-labeled RvE1. Treatment of DCs with small interference RNA specific for ChemR23 sharply reduced RvE1 regulation of IL-12. These results demonstrate novel counterregulatory responses in inflammation initiated via RvE1 receptor activation that provide the first evidence for EPA-derived potent endogenous agonists of antiinflammation.

摘要

鱼油中含有的必需脂肪酸二十碳五烯酸(EPA)在一系列与炎症相关的人类疾病(包括心血管疾病)中显示出有益作用。在人血浆中鉴定出了一种新的EPA生物活性氧化产物——消退素E1(RvE1),并通过全有机合成制备得到。生物活性和物理匹配研究结果表明,RvE1的完整结构为5S,12R,18R-三羟基-6Z,8E,10E,14Z,16E-EPA。在纳摩尔水平下,RvE1能显著减轻皮肤炎症、腹膜炎、树突状细胞(DC)迁移以及白细胞介素(IL)12的产生。我们筛选了受体并鉴定出一种此前被称为ChemR23的受体,它介导RvE1信号以减弱核因子-κB。使用合成的[(3)H]标记的RvE1证实了RvE1与该受体的特异性结合。用针对ChemR23的小干扰RNA处理DCs可显著降低RvE1对IL-12的调节作用。这些结果证明了通过RvE1受体激活引发的炎症中的新型反调节反应,这为EPA衍生的强效内源性抗炎激动剂提供了首个证据。

https://cdn.ncbi.nlm.nih.gov/pmc/blobs/6f5e/2212834/d90971593ef4/20042031f1.jpg

文献AI研究员

20分钟写一篇综述,助力文献阅读效率提升50倍。

立即体验

用中文搜PubMed

大模型驱动的PubMed中文搜索引擎

马上搜索

文档翻译

学术文献翻译模型,支持多种主流文档格式。

立即体验