Celli Susanna, Garcia Zacarias, Bousso Philippe
G5 Dynamiques des Réponses Immunes, INSERM 668, Département d'Immunologie, Institut Pasteur, Paris, France.
J Exp Med. 2005 Nov 7;202(9):1271-8. doi: 10.1084/jem.20051018.
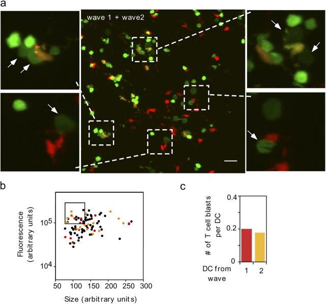
The cellular mode of T cell priming in vivo remains to be characterized fully. We investigated the fate of T cell-dendritic cell (DC) interactions in the late phase of T cell activation in the lymph node. In general, CD4 T cells detach from DCs before undergoing cell division. Using a new approach to track the history of antigen (Ag)-recognition events, we demonstrated that activated/divided T cells reengage different DCs in an Ag-specific manner. Two-photon imaging of intact lymph nodes suggested that T cells could establish prolonged interactions with DCs at multiple stages during the activation process. Importantly, signals that are delivered during subsequent DC contacts are integrated by the T cell and promote sustained IL-2Ralpha expression and IFN-gamma production. Thus, repeated encounters with Ag-bearing DCs can occur in vivo and modulate CD4 T cell differentiation programs.
T细胞在体内启动的细胞模式仍有待全面表征。我们研究了淋巴结中T细胞激活后期T细胞与树突状细胞(DC)相互作用的命运。一般来说,CD4 T细胞在进行细胞分裂之前会与DC分离。我们采用一种新方法来追踪抗原(Ag)识别事件的历程,结果表明活化/分裂后的T细胞会以Ag特异性方式重新与不同的DC结合。对完整淋巴结的双光子成像显示,T细胞在激活过程的多个阶段都能与DC建立长时间的相互作用。重要的是,T细胞会整合后续与DC接触过程中传递的信号,并促进IL-2Rα的持续表达和IFN-γ的产生。因此,在体内可能会反复遇到携带Ag的DC,进而调节CD4 T细胞的分化程序。