Suppr超能文献

出生后胸腺髓质中自然调节性T细胞的功能成熟延迟:TSLP的作用。

Delayed functional maturation of natural regulatory T cells in the medulla of postnatal thymus: role of TSLP.

作者信息

Jiang Qi, Su Hua, Knudsen Geoffry, Helms Whitney, Su Lishan

机构信息

Lineberger Comprehensive Cancer Center, School of Medicine, The University of North Carolina, Chapel Hill, NC 27599, USA.

出版信息

BMC Immunol. 2006 Apr 3;7:6. doi: 10.1186/1471-2172-7-6.

Abstract

BACKGROUND

Generation of functional (CD4+)(CD8-)CD25+ regulatory T cells (Treg) in the murine thymus depends on FoxP3. Removal of the thymus from neonatal mice has been shown to result in a multiple organ autoimmune disease phenotype that can be prevented by introducing the FoxP3+ Treg population to the animal. It has therefore, been proposed that functional FoxP3+ Treg cells are not made in the neonatal thymus; however, it remains unclear when and where functional (FoxP3+)(CD4+)(CD8-)CD25+ thymocytes are generated in postnatal thymus.

RESULTS

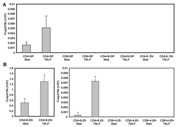
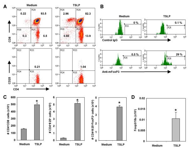
We report that neither FoxP3 mRNA nor protein is expressed in (CD4+)(CD8-)CD25+, or (CD4+)(CD8-)CD25- thymocytes until 3-4 days post birth, despite the presence of mature (CD4+)(CD8-)CD25+/- thymocytes in the thymus by 1-2 days after birth. (FoxP3-)(CD4+)(CD8-)CD25+ thymocytes from day 2 newborn mice show no Treg activity. Interestingly, we are able to detect low numbers of FoxP3+ thymocytes dispersed throughout the medullary region of the thymus as early as 3-4 days post birth. Expression of FoxP3 is induced in embryonic day 17 fetal thymus organ culture (FTOC) after 4-6 days of in vitro culture. Treatment of FTOCs with thymic stromal derived lymphopoietin (TSLP) enhanced expression of FoxP3, and blocking the TSLP receptor reduces FoxP3 expression in FTOC. Furthermore, TSLP stimulates FoxP3 expression in purified (CD4+)CD8- thymocytes, but not in (CD4+)CD8+, (CD4-)CD8+ and (CD4-)CD8- thymocytes.

CONCLUSION

Expression of FoxP3 or Treg maturation is ontogenically distinct and kinetically delayed from the generation of (CD4+)(CD8-)CD25+ or (CD4+)(CD8-)CD25- thymocytes in the postnatal thymus. TSLP produced from medullary thymic epithelia cells (mTEC) contributes to the expression of FoxP3 and the maturation of natural regulatory T cells. Overall, these results suggest that the development of Treg cells requires paracrine signaling during late stages of thymocyte maturation that is distinct from signaling during positive or negative selection.

摘要

背景

小鼠胸腺中功能性(CD4 +)(CD8 -)CD25 +调节性T细胞(Treg)的产生依赖于FoxP3。已表明,新生小鼠切除胸腺会导致多器官自身免疫疾病表型,而将FoxP3 + Treg群体引入动物可预防该表型。因此,有人提出新生胸腺中不会产生功能性FoxP3 + Treg细胞;然而,尚不清楚出生后胸腺中功能性(FoxP3 +)(CD4 +)(CD8 -)CD25 +胸腺细胞在何时何地产生。

结果

我们报告,在出生后3 - 4天之前,(CD4 +)(CD8 -)CD25 +或(CD4 +)(CD8 -)CD25 -胸腺细胞中均未表达FoxP3 mRNA或蛋白,尽管出生后1 - 2天胸腺中已存在成熟的(CD4 +)(CD8 -)CD25 +/-胸腺细胞。出生后第2天新生小鼠的(FoxP3 -)(CD4 +)(CD8 -)CD25 +胸腺细胞无Treg活性。有趣的是,我们最早在出生后3 - 4天就能检测到少量分散在胸腺髓质区域的FoxP3 +胸腺细胞。在体外培养4 - 6天后,胚胎第17天的胎胸腺器官培养物(FTOC)中可诱导FoxP3表达。用胸腺基质衍生的淋巴细胞生成素(TSLP)处理FTOC可增强FoxP3表达,而阻断TSLP受体可降低FTOC中FoxP3表达。此外,TSLP可刺激纯化的(CD4 +)CD8 -胸腺细胞中FoxP3表达,但对(CD4 +)CD8 +、(CD4 -)CD8 +和(CD4 -)CD8 -胸腺细胞无此作用。

结论

FoxP3的表达或Treg的成熟在个体发生上是不同的,并且在动力学上比出生后胸腺中(CD4 +)(CD8 -)CD25 +或(CD4 +)CD8 -胸腺细胞的产生延迟。胸腺髓质上皮细胞(mTEC)产生的TSLP有助于FoxP3的表达和天然调节性T细胞的成熟。总体而言,这些结果表明Treg细胞的发育在胸腺细胞成熟后期需要旁分泌信号,这与阳性或阴性选择期间的信号不同。

https://cdn.ncbi.nlm.nih.gov/pmc/blobs/554a/1450317/0672de30a469/1471-2172-7-6-1.jpg

文献AI研究员

20分钟写一篇综述,助力文献阅读效率提升50倍。

立即体验

用中文搜PubMed

大模型驱动的PubMed中文搜索引擎

马上搜索

文档翻译

学术文献翻译模型,支持多种主流文档格式。

立即体验