Suppr超能文献

肝素(糖胺聚糖-肝素)通过降低AP1结合来抑制人乳头瘤病毒18型的长控制区活性。

Heparin (GAG-hed) inhibits LCR activity of human papillomavirus type 18 by decreasing AP1 binding.

作者信息

Villanueva Rita, Morales-Peza Néstor, Castelán-Sánchez Irma, García-Villa Enrique, Tapia Rocio, Cid-Arregui Angel, García-Carrancá Alejandro, López-Bayghen Esther, Gariglio Patricio

机构信息

Departamento de Genética y Biología Molecular, Centro de Investigación y de Estudios Avanzados, Apartado Postal 14-740, México D.F. 07000, México.

出版信息

BMC Cancer. 2006 Aug 31;6:218. doi: 10.1186/1471-2407-6-218.

Abstract

BACKGROUND

High risk HPVs are causative agents of anogenital cancers. Viral E6 and E7 genes are continuously expressed and are largely responsible for the oncogenic activity of these viruses. Transcription of the E6 and E7 genes is controlled by the viral Long Control Region (LCR), plus several cellular transcription factors including AP1 and the viral protein E2. Within the LCR, the binding and activity of the transcription factor AP1 represents a key regulatory event in maintaining E6/E7 gene expression and uncontrolled cell proliferation. Glycosaminoglycans (GAGs), such as heparin, can inhibit tumour growth; they have also shown antiviral effects and inhibition of AP1 transcriptional activity. The purpose of this study was to test the heparinoid GAG-hed, as a possible antiviral and antitumoral agent in an HPV18 positive HeLa cell line.

METHODS

Using in vivo and in vitro approaches we tested GAG-hed effects on HeLa tumour cell growth, cell proliferation and on the expression of HPV18 E6/E7 oncogenes. GAG-hed effects on AP1 binding to HPV18-LCR-DNA were tested by EMSA.

RESULTS

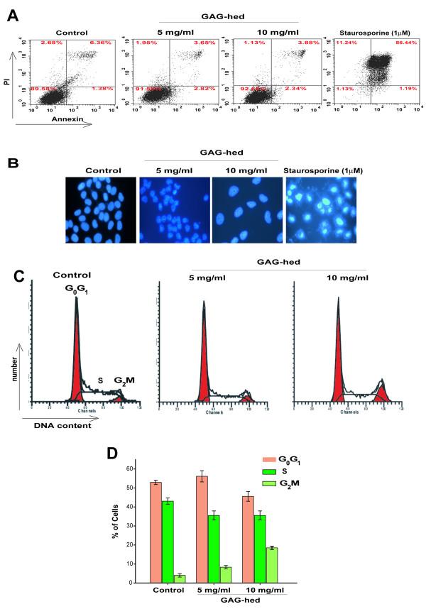
We were able to record the antitumoral effect of GAG-hed in vivo by using as a model tumours induced by injection of HeLa cells into athymic female mice. The antiviral effect of GAG-hed resulted in the inhibition of LCR activity and, consequently, the inhibition of E6 and E7 transcription. A specific diminishing of cell proliferation rates was observed in HeLa but not in HPV-free colorectal adenocarcinoma cells. Treated HeLa cells did not undergo apoptosis but the percentage of cells in G2/M phase of the cell cycle was increased. We also detected that GAG-hed prevents the binding of the transcription factor AP1 to the LCR.

CONCLUSION

Direct interaction of GAG-hed with the components of the AP1 complex and subsequent interference with its ability to correctly bind specific sites within the viral LCR may contribute to the inhibition of E6/E7 transcription and cell proliferation. Our data suggest that GAG-hed could have antitumoral and antiviral activity mainly by inhibiting AP1 binding to the HPV18-LCR.

摘要

背景

高危型人乳头瘤病毒(HPV)是肛门生殖器癌的致病因子。病毒E6和E7基因持续表达,在很大程度上决定了这些病毒的致癌活性。E6和E7基因的转录受病毒长控制区(LCR)以及包括AP1和病毒蛋白E2在内的多种细胞转录因子调控。在LCR内,转录因子AP1的结合与活性是维持E6/E7基因表达和细胞无节制增殖的关键调控事件。糖胺聚糖(GAG),如肝素,可抑制肿瘤生长;它们还具有抗病毒作用并能抑制AP1转录活性。本研究的目的是测试类肝素GAG-hed作为一种可能的抗病毒和抗肿瘤药物在HPV18阳性的HeLa细胞系中的作用。

方法

我们采用体内和体外方法,测试GAG-hed对HeLa肿瘤细胞生长、细胞增殖以及HPV18 E6/E7致癌基因表达的影响。通过电泳迁移率变动分析(EMSA)测试GAG-hed对AP1与HPV18-LCR-DNA结合的影响。

结果

我们以将HeLa细胞注射到无胸腺雌性小鼠体内诱导产生的肿瘤为模型,在体内记录到了GAG-hed的抗肿瘤作用。GAG-hed的抗病毒作用导致LCR活性受到抑制,进而抑制了E6和E7的转录。在HeLa细胞中观察到细胞增殖速率有特定程度的降低,但在无HPV的结肠直肠腺癌细胞中未观察到。经处理的HeLa细胞未发生凋亡,但细胞周期中G2/M期的细胞百分比增加。我们还检测到GAG-hed可阻止转录因子AP1与LCR结合。

结论

GAG-hed与AP1复合物的成分直接相互作用,随后干扰其正确结合病毒LCR内特定位点的能力,可能有助于抑制E6/E7转录和细胞增殖。我们的数据表明,GAG-hed可能主要通过抑制AP1与HPV18-LCR结合而具有抗肿瘤和抗病毒活性。

https://cdn.ncbi.nlm.nih.gov/pmc/blobs/19cd/1574339/e1e25884151d/1471-2407-6-218-1.jpg

文献检索

告别复杂PubMed语法,用中文像聊天一样搜索,搜遍4000万医学文献。AI智能推荐,让科研检索更轻松。

立即免费搜索

文件翻译

保留排版,准确专业,支持PDF/Word/PPT等文件格式,支持 12+语言互译。

免费翻译文档

深度研究

AI帮你快速写综述,25分钟生成高质量综述,智能提取关键信息,辅助科研写作。

立即免费体验