Suppr超能文献

通过支架蛋白JLP与细胞表面蛋白Cdo结合,p38α/β丝裂原活化蛋白激酶在肌生成过程中被激活。

Activation of p38alpha/beta MAPK in myogenesis via binding of the scaffold protein JLP to the cell surface protein Cdo.

作者信息

Takaesu Giichi, Kang Jong-Sun, Bae Gyu-Un, Yi Min-Jeong, Lee Clement M, Reddy E Premkumar, Krauss Robert S

机构信息

Brookdale Department of Molecular, Cell, and Developmental Biology, Mount Sinai School of Medicine, New York, NY 10029, USA.

出版信息

J Cell Biol. 2006 Nov 6;175(3):383-8. doi: 10.1083/jcb.200608031. Epub 2006 Oct 30.

Abstract

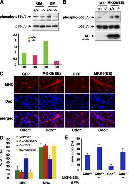
The p38 mitogen-activated protein kinase (MAPK) pathway plays an important role in cell differentiation, but the signaling mechanisms by which it is activated during this process are largely unknown. Cdo is an immunoglobulin superfamily member that functions as a component of multiprotein cell surface complexes to promote myogenesis. In this study, we report that the Cdo intracellular region interacts with JLP, a scaffold protein for the p38alpha/beta MAPK pathway. Cdo, JLP, and p38alpha/beta form complexes in differentiating myoblasts, and Cdo and JLP cooperate to enhance levels of active p38alpha/beta in transfectants. Primary myoblasts from Cdo(-/-) mice, which display a defective differentiation program, are deficient in p38alpha/beta activity, and the expression of an activated form of MKK6 (an immediate upstream activator of p38) rescues the ability of Cdo(-/-) cells to differentiate. These results document a novel mechanism of signaling during cell differentiation: the interaction of a MAPK scaffold protein with a cell surface receptor.

摘要

p38丝裂原活化蛋白激酶(MAPK)通路在细胞分化过程中发挥着重要作用,但其在此过程中被激活的信号机制在很大程度上尚不清楚。Cdo是免疫球蛋白超家族成员,作为多蛋白细胞表面复合物的一个组成部分发挥作用以促进肌生成。在本研究中,我们报告Cdo细胞内区域与JLP相互作用,JLP是p38α/β MAPK通路的一种支架蛋白。Cdo、JLP和p38α/β在分化中的成肌细胞中形成复合物,并且Cdo和JLP协同作用以提高转染细胞中活性p38α/β的水平。来自Cdo(-/-)小鼠的原代成肌细胞表现出有缺陷的分化程序,其p38α/β活性不足,而MKK6(p38的直接上游激活剂)的活化形式的表达挽救了Cdo(-/-)细胞的分化能力。这些结果证明了细胞分化过程中一种新的信号传导机制:一种MAPK支架蛋白与细胞表面受体的相互作用。

https://cdn.ncbi.nlm.nih.gov/pmc/blobs/44f9/2064516/4257ff3a1d76/jcb1750383f01.jpg

文献检索

告别复杂PubMed语法,用中文像聊天一样搜索,搜遍4000万医学文献。AI智能推荐,让科研检索更轻松。

立即免费搜索

文件翻译

保留排版,准确专业,支持PDF/Word/PPT等文件格式,支持 12+语言互译。

免费翻译文档

深度研究

AI帮你快速写综述,25分钟生成高质量综述,智能提取关键信息,辅助科研写作。

立即免费体验