Suppr超能文献

阿尔斯特伦综合征蛋白alms1在肾脏纤毛发生和细胞静止中的作用。

A role for Alström syndrome protein, alms1, in kidney ciliogenesis and cellular quiescence.

作者信息

Li Guochun, Vega Raquel, Nelms Keats, Gekakis Nicholas, Goodnow Christopher, McNamara Peter, Wu Hua, Hong Nancy A, Glynne Richard

机构信息

Genomics Institute of the Novartis Research Foundation, San Diego, California, United States of America.

出版信息

PLoS Genet. 2007 Jan 5;3(1):e8. doi: 10.1371/journal.pgen.0030008. Epub 2006 Nov 30.

Abstract

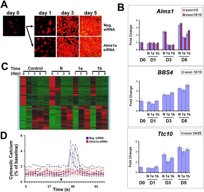
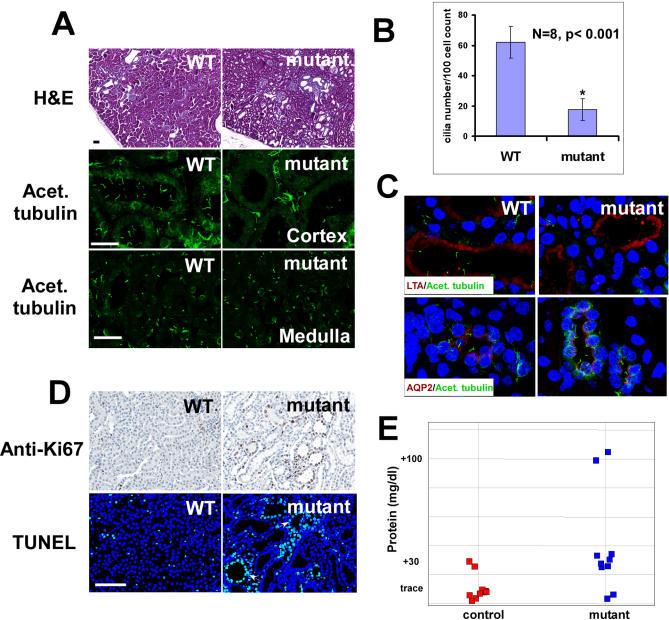
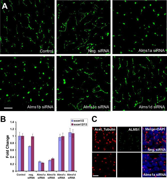
Premature truncation alleles in the ALMS1 gene are a frequent cause of human Alström syndrome. Alström syndrome is a rare disorder characterized by early obesity and sensory impairment, symptoms shared with other genetic diseases affecting proteins of the primary cilium. ALMS1 localizes to centrosomes and ciliary basal bodies, but truncation mutations in Alms1/ALMS1 do not preclude formation of cilia. Here, we show that in vitro knockdown of Alms1 in mice causes stunted cilia on kidney epithelial cells and prevents these cells from increasing calcium influx in response to mechanical stimuli. The stunted-cilium phenotype can be rescued with a 5' fragment of the Alms1 cDNA, which resembles disease-associated alleles. In a mouse model of Alström syndrome, Alms1 protein can be stably expressed from the mutant allele and is required for cilia formation in primary cells. Aged mice developed specific loss of cilia from the kidney proximal tubules, which is associated with foci of apoptosis or proliferation. As renal failure is a common cause of mortality in Alström syndrome patients, we conclude that this disease should be considered as a further example of the class of renal ciliopathies: wild-type or mutant alleles of the Alström syndrome gene can support normal kidney ciliogenesis in vitro and in vivo, but mutant alleles are associated with age-dependent loss of kidney primary cilia.

摘要

ALMS1基因中的过早截断等位基因是人类阿尔斯特伦综合征的常见病因。阿尔斯特伦综合征是一种罕见疾病,其特征为早期肥胖和感觉障碍,这些症状与影响初级纤毛蛋白的其他遗传疾病相同。ALMS1定位于中心体和纤毛基体,但Alms1/ALMS1中的截断突变并不妨碍纤毛的形成。在此,我们表明,在体外敲低小鼠体内的Alms1会导致肾上皮细胞上的纤毛发育不良,并阻止这些细胞在受到机械刺激时增加钙内流。发育不良的纤毛表型可以用Alms1 cDNA的5'片段挽救,该片段类似于与疾病相关的等位基因。在阿尔斯特伦综合征的小鼠模型中,Alms1蛋白可以从突变等位基因稳定表达,并且是原代细胞中纤毛形成所必需的。老年小鼠肾近端小管出现特异性纤毛缺失,这与凋亡或增殖灶有关。由于肾衰竭是阿尔斯特伦综合征患者常见的死亡原因,我们得出结论,这种疾病应被视为肾纤毛病的又一实例:阿尔斯特伦综合征基因的野生型或突变等位基因在体外和体内均可支持正常的肾纤毛发生,但突变等位基因与年龄依赖性肾初级纤毛缺失有关。

https://cdn.ncbi.nlm.nih.gov/pmc/blobs/9ccd/1781487/c1957eaad45f/pgen.0030008.g001.jpg

文献AI研究员

20分钟写一篇综述,助力文献阅读效率提升50倍。

立即体验

用中文搜PubMed

大模型驱动的PubMed中文搜索引擎

马上搜索

文档翻译

学术文献翻译模型,支持多种主流文档格式。

立即体验