Hirota Keiji, Hashimoto Motomu, Yoshitomi Hiroyuki, Tanaka Satoshi, Nomura Takashi, Yamaguchi Tomoyuki, Iwakura Yoichiro, Sakaguchi Noriko, Sakaguchi Shimon
Department of Experimental Pathology, Institute for Frontier Medical Sciences, Kyoto University, Kyoto 606-8507, Japan.
J Exp Med. 2007 Jan 22;204(1):41-7. doi: 10.1084/jem.20062259. Epub 2007 Jan 16.
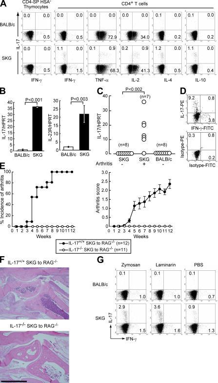
This report shows that highly self-reactive T cells produced in mice as a result of genetically altered thymic T cell selection spontaneously differentiate into interleukin (IL)-17-secreting CD4+ helper T (Th) cells (Th17 cells), which mediate an autoimmune arthritis that clinically and immunologically resembles rheumatoid arthritis (RA). The thymus-produced self-reactive T cells, which become activated in the periphery via recognition of major histocompatibility complex/self-peptide complexes, stimulate antigen-presenting cells (APCs) to secrete IL-6. APC-derived IL-6, together with T cell-derived IL-6, drives naive self-reactive T cells to differentiate into arthritogenic Th17 cells. Deficiency of either IL-17 or IL-6 completely inhibits arthritis development, whereas interferon (IFN)-gamma deficiency exacerbates it. The generation, differentiation, and persistence of arthritogenic Th17 cells per se are, however, insufficient for producing overt autoimmune arthritis. Yet overt disease is precipitated by further expansion and activation of autoimmune Th17 cells, for example, via IFN-gamma deficiency, homeostatic proliferation, or stimulation of innate immunity by microbial products. Thus, a genetically determined T cell self-reactivity forms a cytokine milieu that facilitates preferential differentiation of self-reactive T cells into Th17 cells. Extrinsic or intrinsic stimuli further expand these cells, thereby triggering autoimmune disease. Intervention in these events at cellular and molecular levels is useful to treat and prevent autoimmune disease, in particular RA.
本报告显示,由于胸腺T细胞选择的基因改变而在小鼠体内产生的高度自身反应性T细胞会自发分化为分泌白细胞介素(IL)-17的CD4+辅助性T细胞(Th17细胞),该细胞介导一种在临床和免疫学上类似于类风湿性关节炎(RA)的自身免疫性关节炎。胸腺产生的自身反应性T细胞通过识别主要组织相容性复合体/自身肽复合物在外周被激活,刺激抗原呈递细胞(APC)分泌IL-6。APC来源的IL-6与T细胞来源的IL-6一起,促使幼稚的自身反应性T细胞分化为致关节炎的Th17细胞。IL-17或IL-6的缺乏完全抑制关节炎的发展,而干扰素(IFN)-γ缺乏则会加剧关节炎。然而,致关节炎Th17细胞本身的产生、分化和持续存在不足以引发明显的自身免疫性关节炎。然而,明显的疾病是由自身免疫性Th17细胞的进一步扩增和激活引发的,例如,通过IFN-γ缺乏、稳态增殖或微生物产物刺激先天免疫。因此,基因决定的T细胞自身反应性形成了一种细胞因子环境,促进自身反应性T细胞优先分化为Th17细胞。外在或内在刺激进一步扩增这些细胞,从而引发自身免疫性疾病。在细胞和分子水平上干预这些事件有助于治疗和预防自身免疫性疾病,尤其是RA。