• 文献检索
  • 文档翻译
  • 深度研究
  • 学术资讯
  • Suppr Zotero 插件Zotero 插件
  • 邀请有礼
  • 套餐&价格
  • 历史记录
应用&插件
Suppr Zotero 插件Zotero 插件浏览器插件Mac 客户端Windows 客户端微信小程序
定价
高级版会员购买积分包购买API积分包
服务
文献检索文档翻译深度研究API 文档MCP 服务
关于我们
关于 Suppr公司介绍联系我们用户协议隐私条款
关注我们

Suppr 超能文献

核心技术专利:CN118964589B侵权必究
粤ICP备2023148730 号-1Suppr @ 2026

文献检索

告别复杂PubMed语法,用中文像聊天一样搜索,搜遍4000万医学文献。AI智能推荐,让科研检索更轻松。

立即免费搜索

文件翻译

保留排版,准确专业,支持PDF/Word/PPT等文件格式,支持 12+语言互译。

免费翻译文档

深度研究

AI帮你快速写综述,25分钟生成高质量综述,智能提取关键信息,辅助科研写作。

立即免费体验

SHIP2依赖性负反馈回路在神经生长因子刺激的PC12细胞神经突发生中的重要作用。

An essential role for the SHIP2-dependent negative feedback loop in neuritogenesis of nerve growth factor-stimulated PC12 cells.

作者信息

Aoki Kazuhiro, Nakamura Takeshi, Inoue Takanari, Meyer Tobias, Matsuda Michiyuki

机构信息

Department of Pathology and Biology of Diseases, Graduate School of Medicine, Kyoto University, Sakyo-ku, Kyoto 606-8501, Japan.

出版信息

J Cell Biol. 2007 Jun 4;177(5):817-27. doi: 10.1083/jcb.200609017. Epub 2007 May 29.

DOI:10.1083/jcb.200609017
PMID:17535963
原文链接:https://pmc.ncbi.nlm.nih.gov/articles/PMC2064282/
Abstract

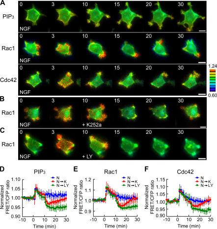
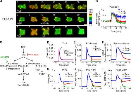
The local accumulation of phosphatidylinositol (3,4,5) trisphosphate (PIP(3)) and resulting activation of Rac1/Cdc42 play a critical role in nerve growth factor (NGF)-induced neurite outgrowth. To further explore the mechanism, we visualized PIP(3), phosphatidylinositol (3,4) bisphosphate, and Rac1/Cdc42 activities by fluorescence resonance energy transfer (FRET) imaging in NGF-stimulated PC12 cells. Based on the obtained FRET images, and with the help of in silico kinetic reaction model, we predicted that PI-5-phosphatase negatively regulates PIP(3) upon NGF stimulation. In agreement with this model, depletion of Src homology 2 domain-containing inositol polyphosphate 5-phosphatase 2 (SHIP2) markedly potentiated NGF-induced Rac1/Cdc42 activation and PIP(3) accumulation and considerably increased the number and the length of neurites in phosphate and tensin homologue-depleted PC12 cells. Further refinement of the computational model predicted Rac1 regulation of PI3-kinase and SHIP2, which was also validated experimentally. We propose that the SHIP2-mediated negative feedback on PIP(3) coordinately works with the PI3-kinase-mediated positive feedback to form an initial protrusive pattern and, later, to punctuate the PIP(3) accumulation to maintain proper neurite outgrowth.

摘要

磷脂酰肌醇(3,4,5)三磷酸(PIP(3))的局部积累以及由此导致的Rac1/Cdc42激活在神经生长因子(NGF)诱导的神经突生长中起关键作用。为了进一步探究其机制,我们通过荧光共振能量转移(FRET)成像在NGF刺激的PC12细胞中可视化了PIP(3)、磷脂酰肌醇(3,4)二磷酸以及Rac1/Cdc42的活性。基于所获得的FRET图像,并借助计算机动力学反应模型,我们预测PI-5-磷酸酶在NGF刺激后对PIP(3)起负调控作用。与该模型一致,含Src同源2结构域的肌醇多磷酸5-磷酸酶2(SHIP2)的缺失显著增强了NGF诱导的Rac1/Cdc42激活和PIP(3)积累,并显著增加了磷酸酶和张力蛋白同源物缺失的PC12细胞中神经突的数量和长度。对计算模型的进一步优化预测了Rac1对PI3激酶和SHIP2的调控,这也通过实验得到了验证。我们提出,SHIP2介导的对PIP(3)的负反馈与PI3激酶介导的正反馈协同作用,形成初始的突出模式,随后使PIP(3)积累出现间断,以维持适当的神经突生长。

https://cdn.ncbi.nlm.nih.gov/pmc/blobs/7bda/2064282/c410e395a508/jcb1770817f08.jpg
https://cdn.ncbi.nlm.nih.gov/pmc/blobs/7bda/2064282/e3035b917ba8/jcb1770817f01.jpg
https://cdn.ncbi.nlm.nih.gov/pmc/blobs/7bda/2064282/4d45e06b8c5c/jcb1770817f02.jpg
https://cdn.ncbi.nlm.nih.gov/pmc/blobs/7bda/2064282/9b4ad17d5a51/jcb1770817f03.jpg
https://cdn.ncbi.nlm.nih.gov/pmc/blobs/7bda/2064282/da6c03d83332/jcb1770817f04.jpg
https://cdn.ncbi.nlm.nih.gov/pmc/blobs/7bda/2064282/c482760f3088/jcb1770817f05.jpg
https://cdn.ncbi.nlm.nih.gov/pmc/blobs/7bda/2064282/ca168880da75/jcb1770817f06.jpg
https://cdn.ncbi.nlm.nih.gov/pmc/blobs/7bda/2064282/dc6c3d6e85d2/jcb1770817f07.jpg
https://cdn.ncbi.nlm.nih.gov/pmc/blobs/7bda/2064282/c410e395a508/jcb1770817f08.jpg
https://cdn.ncbi.nlm.nih.gov/pmc/blobs/7bda/2064282/e3035b917ba8/jcb1770817f01.jpg
https://cdn.ncbi.nlm.nih.gov/pmc/blobs/7bda/2064282/4d45e06b8c5c/jcb1770817f02.jpg
https://cdn.ncbi.nlm.nih.gov/pmc/blobs/7bda/2064282/9b4ad17d5a51/jcb1770817f03.jpg
https://cdn.ncbi.nlm.nih.gov/pmc/blobs/7bda/2064282/da6c03d83332/jcb1770817f04.jpg
https://cdn.ncbi.nlm.nih.gov/pmc/blobs/7bda/2064282/c482760f3088/jcb1770817f05.jpg
https://cdn.ncbi.nlm.nih.gov/pmc/blobs/7bda/2064282/ca168880da75/jcb1770817f06.jpg
https://cdn.ncbi.nlm.nih.gov/pmc/blobs/7bda/2064282/dc6c3d6e85d2/jcb1770817f07.jpg
https://cdn.ncbi.nlm.nih.gov/pmc/blobs/7bda/2064282/c410e395a508/jcb1770817f08.jpg

相似文献

1
An essential role for the SHIP2-dependent negative feedback loop in neuritogenesis of nerve growth factor-stimulated PC12 cells.SHIP2依赖性负反馈回路在神经生长因子刺激的PC12细胞神经突发生中的重要作用。
J Cell Biol. 2007 Jun 4;177(5):817-27. doi: 10.1083/jcb.200609017. Epub 2007 May 29.
2
Local phosphatidylinositol 3,4,5-trisphosphate accumulation recruits Vav2 and Vav3 to activate Rac1/Cdc42 and initiate neurite outgrowth in nerve growth factor-stimulated PC12 cells.局部磷脂酰肌醇3,4,5 - 三磷酸的积累募集Vav2和Vav3以激活Rac1/Cdc42,并在神经生长因子刺激的PC12细胞中启动神经突生长。
Mol Biol Cell. 2005 May;16(5):2207-17. doi: 10.1091/mbc.e04-10-0904. Epub 2005 Feb 23.
3
Spatio-temporal regulation of Rac1 and Cdc42 activity during nerve growth factor-induced neurite outgrowth in PC12 cells.神经生长因子诱导PC12细胞神经突生长过程中Rac1和Cdc42活性的时空调节
J Biol Chem. 2004 Jan 2;279(1):713-9. doi: 10.1074/jbc.M306382200. Epub 2003 Oct 21.
4
The inositol polyphosphate 5-phosphatase, PIPP, Is a novel regulator of phosphoinositide 3-kinase-dependent neurite elongation.肌醇多磷酸5-磷酸酶PIPP是磷脂酰肌醇3-激酶依赖性神经突伸长的新型调节因子。
Mol Biol Cell. 2006 Feb;17(2):607-22. doi: 10.1091/mbc.e05-05-0469. Epub 2005 Nov 9.
5
NGF-dependent formation of ruffles in PC12D cells required a different pathway from that for neurite outgrowth.在PC12D细胞中,神经生长因子(NGF)依赖性的褶皱形成需要一条与神经突生长不同的信号通路。
Neurochem Int. 2007 Jul-Sep;51(2-4):216-26. doi: 10.1016/j.neuint.2007.04.032. Epub 2007 May 17.
6
Phosphorylation of STEF/Tiam2 by protein kinase A is critical for Rac1 activation and neurite outgrowth in dibutyryl cAMP-treated PC12D cells.蛋白激酶 A 对 STEF/Tiam2 的磷酸化对于二丁酰环腺苷酸处理的 PC12D 细胞中 Rac1 的激活和神经突生长至关重要。
Mol Biol Cell. 2011 May 15;22(10):1780-90. doi: 10.1091/mbc.E10-09-0783. Epub 2011 Apr 1.
7
The c-Fes tyrosine kinase cooperates with the breakpoint cluster region protein (Bcr) to induce neurite extension in a Rac- and Cdc42-dependent manner.c-Fes酪氨酸激酶与断裂簇区域蛋白(Bcr)协同作用,以Rac和Cdc42依赖的方式诱导神经突延伸。
Exp Cell Res. 2004 Sep 10;299(1):188-98. doi: 10.1016/j.yexcr.2004.05.010.
8
Regulation of EphA2 receptor endocytosis by SHIP2 lipid phosphatase via phosphatidylinositol 3-Kinase-dependent Rac1 activation.SHIP2脂质磷酸酶通过磷脂酰肌醇3-激酶依赖性Rac1激活对EphA2受体内吞作用的调控
J Biol Chem. 2007 Jan 26;282(4):2683-94. doi: 10.1074/jbc.M608509200. Epub 2006 Nov 29.
9
PACAP activates Rac1 and synergizes with NGF to activate ERK1/2, thereby inducing neurite outgrowth in PC12 cells.垂体腺苷酸环化酶激活肽(PACAP)激活Rac1,并与神经生长因子(NGF)协同作用以激活细胞外信号调节激酶1/2(ERK1/2),从而诱导PC12细胞的神经突生长。
Brain Res Mol Brain Res. 2004 Apr 7;123(1-2):18-26. doi: 10.1016/j.molbrainres.2003.12.013.
10
Dual role of SRC homology domain 2-containing inositol phosphatase 2 in the regulation of platelet-derived growth factor and insulin-like growth factor I signaling in rat vascular smooth muscle cells.含Src同源结构域2的肌醇磷酸酶2在大鼠血管平滑肌细胞中对血小板衍生生长因子和胰岛素样生长因子I信号传导调节中的双重作用
Endocrinology. 2003 Sep;144(9):4204-14. doi: 10.1210/en.2003-0190.

引用本文的文献

1
Nonlinear dynamics in phosphoinositide metabolism.磷酸肌醇代谢中的非线性动力学。
Curr Opin Cell Biol. 2024 Jun;88:102373. doi: 10.1016/j.ceb.2024.102373. Epub 2024 May 25.
2
Histamine-induced biphasic activation of RhoA allows for persistent RhoA signaling.组胺诱导的 RhoA 双相激活允许持续的 RhoA 信号转导。
PLoS Biol. 2020 Sep 3;18(9):e3000866. doi: 10.1371/journal.pbio.3000866. eCollection 2020 Sep.
3
Two New FRET Imaging Measures: Linearly Proportional to and Highly Contrasting the Fraction of Active Molecules.

本文引用的文献

1
Akt-PDK1 complex mediates epidermal growth factor-induced membrane protrusion through Ral activation.Akt-PDK1复合物通过Ral激活介导表皮生长因子诱导的膜突出。
Mol Biol Cell. 2007 Jan;18(1):119-28. doi: 10.1091/mbc.e06-05-0467. Epub 2006 Nov 1.
2
Cell-signalling dynamics in time and space.细胞信号在时间和空间上的动态变化。
Nat Rev Mol Cell Biol. 2006 Mar;7(3):165-76. doi: 10.1038/nrm1838.
3
Dynamics of the Ras/ERK MAPK cascade as monitored by fluorescent probes.通过荧光探针监测的Ras/ERK丝裂原活化蛋白激酶级联反应的动力学
两种新的荧光共振能量转移成像方法:与活性分子分数呈线性比例且具有高对比度。
PLoS One. 2016 Oct 25;11(10):e0164254. doi: 10.1371/journal.pone.0164254. eCollection 2016.
4
A Model for Direction Sensing in Dictyostelium discoideum: Ras Activity and Symmetry Breaking Driven by a Gβγ-Mediated, Gα2-Ric8 -- Dependent Signal Transduction Network.盘基网柄菌方向感知模型:由Gβγ介导、Gα2-Ric8依赖性信号转导网络驱动的Ras活性与对称性破缺
PLoS Comput Biol. 2016 May 6;12(5):e1004900. doi: 10.1371/journal.pcbi.1004900. eCollection 2016 May.
5
Regulation of Intracellular Structural Tension by Talin in the Axon Growth and Regeneration.踝蛋白对轴突生长和再生过程中细胞内结构张力的调控
Mol Neurobiol. 2016 Sep;53(7):4582-95. doi: 10.1007/s12035-015-9394-9. Epub 2015 Aug 23.
6
Positive regulation of Rho GTPase activity by RhoGDIs as a result of their direct interaction with GAPs.Rho鸟苷酸解离抑制剂(RhoGDIs)通过与GAPs直接相互作用对Rho GTPase活性进行正向调节。
BMC Syst Biol. 2015 Jan 28;9:3. doi: 10.1186/s12918-015-0143-5.
7
Quantitative in vivo fluorescence cross-correlation analyses highlight the importance of competitive effects in the regulation of protein-protein interactions.体内定量荧光交叉相关分析突出了竞争效应在蛋白质-蛋白质相互作用调控中的重要性。
Mol Cell Biol. 2014 Sep;34(17):3272-90. doi: 10.1128/MCB.00087-14. Epub 2014 Jun 23.
8
The role of phosphoinositides in synapse function.磷酸肌醇在突触功能中的作用。
Mol Neurobiol. 2014 Dec;50(3):821-38. doi: 10.1007/s12035-014-8768-8. Epub 2014 Jun 17.
9
Subcellular targeting and dynamic regulation of PTEN: implications for neuronal cells and neurological disorders.PTEN的亚细胞定位与动态调控:对神经元细胞和神经疾病的影响
Front Mol Neurosci. 2014 Apr 1;7:23. doi: 10.3389/fnmol.2014.00023. eCollection 2014.
10
Discovery and development of small molecule SHIP phosphatase modulators.小分子SHIP磷酸酶调节剂的发现与开发
Med Res Rev. 2014 Jul;34(4):795-824. doi: 10.1002/med.21305. Epub 2013 Dec 2.
J Biol Chem. 2006 Mar 31;281(13):8917-26. doi: 10.1074/jbc.M509344200. Epub 2006 Jan 17.
4
SHIP2 interaction with the cytoskeletal protein Vinexin.SHIP2与细胞骨架蛋白Vinexin的相互作用。
FEBS J. 2005 Dec;272(23):6052-66. doi: 10.1111/j.1742-4658.2005.04996.x.
5
Determination of absolute protein numbers in single synapses by a GFP-based calibration technique.通过基于绿色荧光蛋白(GFP)的校准技术测定单个突触中的绝对蛋白数量。
Nat Methods. 2005 Sep;2(9):677-84. doi: 10.1038/nmeth783.
6
FRET imaging in nerve growth cones reveals a high level of RhoA activity within the peripheral domain.神经生长锥中的荧光共振能量转移成像显示,外周区域内RhoA活性水平较高。
Brain Res Mol Brain Res. 2005 Oct 3;139(2):277-87. doi: 10.1016/j.molbrainres.2005.05.030.
7
Imaging phosphoinositide dynamics using GFP-tagged protein domains.使用绿色荧光蛋白标记的蛋白结构域成像磷酸肌醇动力学。
Biol Cell. 2005 Jul;97(7):501-18. doi: 10.1042/BC20040080.
8
An inducible translocation strategy to rapidly activate and inhibit small GTPase signaling pathways.一种用于快速激活和抑制小GTP酶信号通路的诱导性易位策略。
Nat Methods. 2005 Jun;2(6):415-8. doi: 10.1038/nmeth763.
9
Activation of Rac1 by phosphatidylinositol 3-kinase in vivo: role in activation of mitogen-activated protein kinase (MAPK) pathways and retinoic acid-induced neuronal differentiation of SH-SY5Y cells.磷脂酰肌醇3激酶在体内对Rac1的激活作用:在丝裂原活化蛋白激酶(MAPK)信号通路激活及维甲酸诱导的SH-SY5Y细胞神经元分化中的作用
J Neurochem. 2005 May;93(3):571-83. doi: 10.1111/j.1471-4159.2005.03106.x.
10
Lowe syndrome protein Ocrl1 is translocated to membrane ruffles upon Rac GTPase activation: a new perspective on Lowe syndrome pathophysiology.Lowe综合征蛋白Ocrl1在Rac GTP酶激活后转位至膜皱褶:对Lowe综合征病理生理学的新见解。
Hum Mol Genet. 2005 Jun 1;14(11):1441-8. doi: 10.1093/hmg/ddi153. Epub 2005 Apr 13.