Suppr超能文献

一般剪接因子 PUF60 和 U2AF(65)对前体 mRNA 剪接的控制。

Control of pre-mRNA splicing by the general splicing factors PUF60 and U2AF(65).

机构信息

Cold Spring Harbor Laboratory, Cold Spring Harbor, New York, United States of America.

出版信息

PLoS One. 2007 Jun 20;2(6):e538. doi: 10.1371/journal.pone.0000538.

Abstract

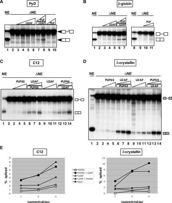
Pre-mRNA splicing is a crucial step in gene expression, and accurate recognition of splice sites is an essential part of this process. Splice sites with weak matches to the consensus sequences are common, though it is not clear how such sites are efficiently utilized. Using an in vitro splicing-complementation approach, we identified PUF60 as a factor that promotes splicing of an intron with a weak 3' splice-site. PUF60 has homology to U2AF(65), a general splicing factor that facilitates 3' splice-site recognition at the early stages of spliceosome assembly. We demonstrate that PUF60 can functionally substitute for U2AF(65)in vitro, but splicing is strongly stimulated by the presence of both proteins. Reduction of either PUF60 or U2AF(65) in cells alters the splicing pattern of endogenous transcripts, consistent with the idea that regulation of PUF60 and U2AF(65) levels can dictate alternative splicing patterns. Our results indicate that recognition of 3' splice sites involves different U2AF-like molecules, and that modulation of these general splicing factors can have profound effects on splicing.

摘要

前体 mRNA 剪接是基因表达的一个关键步骤,而准确识别剪接位点是这个过程的一个重要部分。尽管不太清楚这些弱匹配的剪接位点是如何被有效地利用的,但具有较弱的保守序列匹配的剪接位点是很常见的。我们使用体外剪接互补的方法,鉴定了 PUF60 是一种促进具有弱 3' 剪接位点的内含子剪接的因子。PUF60 与 U2AF(65)具有同源性,U2AF(65)是一种通用的剪接因子,它有助于剪接体组装早期的 3' 剪接位点识别。我们证明,PUF60 可以在体外替代 U2AF(65)发挥功能,但两种蛋白的存在强烈地刺激了剪接。细胞中 PUF60 或 U2AF(65)的减少改变了内源性转录本的剪接模式,这与调节 PUF60 和 U2AF(65)水平可以决定选择性剪接模式的观点一致。我们的结果表明,3' 剪接位点的识别涉及不同的 U2AF 样分子,而这些通用剪接因子的调节可以对剪接产生深远的影响。

https://cdn.ncbi.nlm.nih.gov/pmc/blobs/2377/1888729/808f5405870b/pone.0000538.g001.jpg

文献AI研究员

20分钟写一篇综述,助力文献阅读效率提升50倍。

立即体验

用中文搜PubMed

大模型驱动的PubMed中文搜索引擎

马上搜索

文档翻译

学术文献翻译模型,支持多种主流文档格式。

立即体验