Gray Daniel, Abramson Jakub, Benoist Christophe, Mathis Diane
Section on Immunology and Immunogenetics, Joslin Diabetes Center, Department of Medicine, Brigham and Women's Hospital, Harvard Medical School, Boston, MA 02215, USA.
J Exp Med. 2007 Oct 29;204(11):2521-8. doi: 10.1084/jem.20070795. Epub 2007 Oct 1.
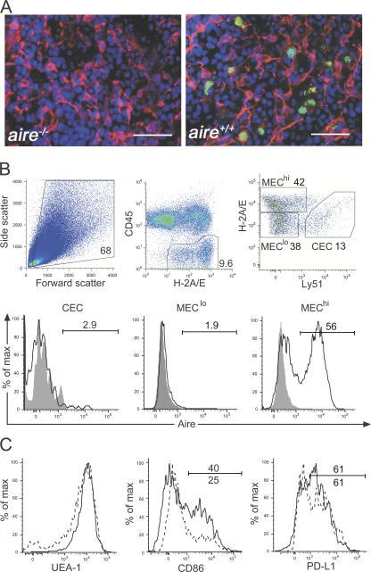
Expression of autoimmune regulator (Aire) by thymic medullary epithelial cells (MECs) is critical for central tolerance of self. To explore the mechanism by which such a rare cell population imposes tolerance on the large repertoire of differentiating thymocytes, we examined the proliferation and turnover of Aire(+) and Aire(-) MEC subsets through flow cytometric analysis of 5-bromo-2'deoxyuridine (BrdU) incorporation. The Aire(+) MEC subset was almost entirely postmitotic and derived from cycling Aire(-) precursors. Experiments using reaggregate thymic organ cultures revealed the presence of such precursors among Aire(-) MECs expressing low levels of major histocompatibility complex class II and CD80. The kinetics of BrdU decay showed the Aire(+) population to have a high turnover. Aire did not have a direct impact on the division of MECs in vitro or in vivo but, rather, induced their apoptosis. We argue that these properties strongly favor a "terminal differentiation" model for Aire function in MECs, placing strict temporal limits on the operation of any individual Aire(+) MEC in central tolerance induction. We further speculate that the speedy apoptosis of Aire-expressing MECs may be a mechanism to promote cross-presentation of the array of peripheral-tissue antigens they produce.
胸腺髓质上皮细胞(MECs)表达自身免疫调节因子(Aire)对于自身的中枢耐受至关重要。为了探究这样一个稀有细胞群体对大量分化中的胸腺细胞施加耐受的机制,我们通过对5-溴-2'-脱氧尿苷(BrdU)掺入进行流式细胞术分析,检测了Aire(+)和Aire(-) MEC亚群的增殖和更新情况。Aire(+) MEC亚群几乎完全处于有丝分裂后状态,且源自处于增殖周期的Aire(-)前体细胞。使用重组胸腺器官培养的实验揭示,在表达低水平主要组织相容性复合体II类分子和CD80的Aire(-) MEC中存在此类前体细胞。BrdU衰减动力学显示Aire(+)群体具有高更新率。Aire在体外或体内对MEC的分裂没有直接影响,而是诱导其凋亡。我们认为,这些特性强烈支持MEC中Aire功能的“终末分化”模型,对任何单个Aire(+) MEC在中枢耐受诱导中的作用设置了严格的时间限制。我们进一步推测,表达Aire的MEC的快速凋亡可能是一种促进它们所产生的外周组织抗原阵列交叉呈递的机制。