• 文献检索
  • 文档翻译
  • 深度研究
  • 学术资讯
  • Suppr Zotero 插件Zotero 插件
  • 邀请有礼
  • 套餐&价格
  • 历史记录
应用&插件
Suppr Zotero 插件Zotero 插件浏览器插件Mac 客户端Windows 客户端微信小程序
定价
高级版会员购买积分包购买API积分包
服务
文献检索文档翻译深度研究API 文档MCP 服务
关于我们
关于 Suppr公司介绍联系我们用户协议隐私条款
关注我们

Suppr 超能文献

核心技术专利:CN118964589B侵权必究
粤ICP备2023148730 号-1Suppr @ 2026

文献检索

告别复杂PubMed语法,用中文像聊天一样搜索,搜遍4000万医学文献。AI智能推荐,让科研检索更轻松。

立即免费搜索

文件翻译

保留排版,准确专业,支持PDF/Word/PPT等文件格式,支持 12+语言互译。

免费翻译文档

深度研究

AI帮你快速写综述,25分钟生成高质量综述,智能提取关键信息,辅助科研写作。

立即免费体验

循环中的中性粒细胞通过抑制健康小鼠血管中的细菌和IFNγ依赖性诱导型一氧化氮合酶(iNOS)表达来维持生理血压。

Circulating neutrophils maintain physiological blood pressure by suppressing bacteria and IFNgamma-dependent iNOS expression in the vasculature of healthy mice.

作者信息

Morton Jonathan, Coles Barbara, Wright Kate, Gallimore Awen, Morrow Jason D, Terry Erin S, Anning Peter B, Morgan B Paul, Dioszeghy Vincent, Kühn Hartmut, Chaitidis Pavlos, Hobbs Adrian J, Jones Simon A, O'Donnell Valerie B

机构信息

Department of Medical Biochemistry & Immunology, Cardiff University, Cardiff, United Kingdom.

出版信息

Blood. 2008 May 15;111(10):5187-94. doi: 10.1182/blood-2007-10-117283. Epub 2008 Feb 15.

DOI:10.1182/blood-2007-10-117283
PMID:18281503
原文链接:https://pmc.ncbi.nlm.nih.gov/articles/PMC2602588/
Abstract

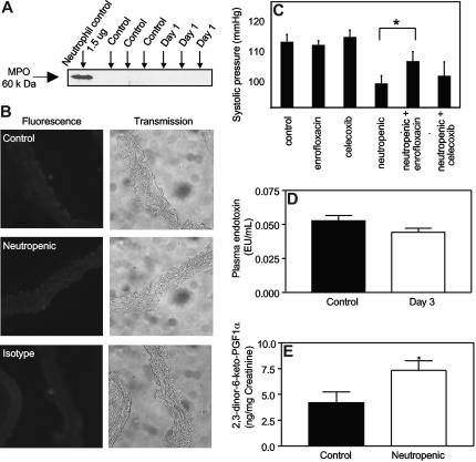
Whether leukocytes exert an influence on vascular function in vivo is not known. Here, genetic and pharmacologic approaches show that the absence of neutrophils leads to acute blood pressure dysregulation. Following neutrophil depletion, systolic blood pressure falls significantly over 3 days (88.0 +/- 3.5 vs 104.0 +/- 2.8 mm Hg, day 3 vs day 0, mean +/- SEM, P < .001), and aortic rings from neutropenic mice do not constrict properly. The constriction defect is corrected using l-nitroarginine-methyl ester (L-NAME) or the specific inducible nitric oxide synthase (iNOS) inhibitor 1400W, while acetylcholine relaxation is normal. iNOS- or IFNgamma-deficient mice are protected from neutropenia-induced hypotension, indicating that iNOS-derived nitric oxide (NO) is responsible and that its induction involves IFNgamma. Oral enrofloxacin partially inhibited hypotension, implicating bacterial products. Roles for cyclooxygenase, complement C5, or endotoxin were excluded, although urinary prostacyclin metabolites were elevated. Neutrophil depletion required complement opsinization, with no evidence for intravascular degranulation. In summary, circulating neutrophils contribute to maintaining physiological tone in the vasculature, at least in part through suppressing early proinflammatory effects of infection. The speed with which hypotension developed provides insight into early changes that occur in the absence of neutrophils and illustrates the importance of constant surveillance of mucosal sites by granulocytes in healthy mice.

摘要

白细胞在体内是否对血管功能产生影响尚不清楚。在此,遗传学和药理学方法表明,中性粒细胞的缺失会导致急性血压失调。中性粒细胞耗竭后,收缩压在3天内显著下降(第3天与第0天相比,88.0±3.5 vs 104.0±2.8 mmHg,平均值±标准误,P<.001),且中性粒细胞减少小鼠的主动脉环不能正常收缩。使用L-硝基精氨酸甲酯(L-NAME)或特异性诱导型一氧化氮合酶(iNOS)抑制剂1400W可纠正收缩缺陷,而乙酰胆碱舒张功能正常。iNOS或IFNγ缺陷型小鼠可免受中性粒细胞减少诱导的低血压影响,表明iNOS衍生的一氧化氮(NO)起作用,且其诱导涉及IFNγ。口服恩诺沙星可部分抑制低血压,提示细菌产物参与其中。尽管尿前列环素代谢产物升高,但排除了环氧化酶、补体C5或内毒素的作用。中性粒细胞耗竭需要补体调理,且无血管内脱颗粒的证据。总之,循环中的中性粒细胞至少部分通过抑制感染的早期促炎作用,有助于维持血管系统的生理张力。低血压发展的速度为了解中性粒细胞缺失时发生的早期变化提供了线索,并说明了健康小鼠中粒细胞对黏膜部位持续监测的重要性。

https://cdn.ncbi.nlm.nih.gov/pmc/blobs/dba5/2602588/f39e3d832039/zh80090818550004.jpg
https://cdn.ncbi.nlm.nih.gov/pmc/blobs/dba5/2602588/db1857994085/zh80090818550001.jpg
https://cdn.ncbi.nlm.nih.gov/pmc/blobs/dba5/2602588/3ec28cf03546/zh80090818550002.jpg
https://cdn.ncbi.nlm.nih.gov/pmc/blobs/dba5/2602588/49bb1ac52244/zh80090818550003.jpg
https://cdn.ncbi.nlm.nih.gov/pmc/blobs/dba5/2602588/f39e3d832039/zh80090818550004.jpg
https://cdn.ncbi.nlm.nih.gov/pmc/blobs/dba5/2602588/db1857994085/zh80090818550001.jpg
https://cdn.ncbi.nlm.nih.gov/pmc/blobs/dba5/2602588/3ec28cf03546/zh80090818550002.jpg
https://cdn.ncbi.nlm.nih.gov/pmc/blobs/dba5/2602588/49bb1ac52244/zh80090818550003.jpg
https://cdn.ncbi.nlm.nih.gov/pmc/blobs/dba5/2602588/f39e3d832039/zh80090818550004.jpg

相似文献

1
Circulating neutrophils maintain physiological blood pressure by suppressing bacteria and IFNgamma-dependent iNOS expression in the vasculature of healthy mice.循环中的中性粒细胞通过抑制健康小鼠血管中的细菌和IFNγ依赖性诱导型一氧化氮合酶(iNOS)表达来维持生理血压。
Blood. 2008 May 15;111(10):5187-94. doi: 10.1182/blood-2007-10-117283. Epub 2008 Feb 15.
2
Contribution of nitric oxide synthase isoforms to cholinergic vasodilation in murine retinal arterioles.一氧化氮合酶同工酶对小鼠视网膜小动脉胆碱能血管舒张的作用。
Exp Eye Res. 2013 Apr;109:60-6. doi: 10.1016/j.exer.2013.01.012. Epub 2013 Feb 19.
3
Estrogen up-regulates inducible nitric oxide synthase, nitric oxide, and cyclooxygenase-2 in splenocytes activated with T cell stimulants: role of interferon-gamma.雌激素上调经T细胞刺激剂激活的脾细胞中的诱导型一氧化氮合酶、一氧化氮和环氧合酶-2:γ干扰素的作用
Endocrinology. 2006 Feb;147(2):662-71. doi: 10.1210/en.2005-0829. Epub 2005 Nov 17.
4
Modulation of neutrophil apoptosis by murine pulmonary microvascular endothelial cell inducible nitric oxide synthase.诱导型一氧化氮合酶对中性粒细胞凋亡的调节作用
Biochem Biophys Res Commun. 2010 Oct 15;401(2):207-12. doi: 10.1016/j.bbrc.2010.09.029. Epub 2010 Sep 15.
5
L-tryptophan-L-kynurenine pathway metabolism accelerated by Toxoplasma gondii infection is abolished in gamma interferon-gene-deficient mice: cross-regulation between inducible nitric oxide synthase and indoleamine-2,3-dioxygenase.弓形虫感染加速的L-色氨酸-L-犬尿氨酸途径代谢在γ干扰素基因缺陷小鼠中被消除:诱导型一氧化氮合酶与吲哚胺-2,3-双加氧酶之间的交叉调节
Infect Immun. 2002 Feb;70(2):779-86. doi: 10.1128/IAI.70.2.779-786.2002.
6
Upregulation of vascular inducible nitric oxide synthase mediates the hypotensive effect of ethanol in conscious female rats.血管诱导型一氧化氮合酶的上调介导了乙醇对清醒雌性大鼠的降压作用。
J Appl Physiol (1985). 2006 Mar;100(3):1011-8. doi: 10.1152/japplphysiol.01058.2005. Epub 2005 Nov 17.
7
Profound inhibition of myogenic tone in rat cardiac allografts is due to eNOS- and iNOS-based nitric oxide and an intrinsic defect in vascular smooth muscle contraction.大鼠心脏同种异体移植中肌源性张力的显著抑制是由于基于内皮型一氧化氮合酶(eNOS)和诱导型一氧化氮合酶(iNOS)产生的一氧化氮以及血管平滑肌收缩的内在缺陷所致。
Circulation. 2000 Mar 21;101(11):1303-10. doi: 10.1161/01.cir.101.11.1303.
8
Atorvastatin restores the impaired vascular endothelium-dependent relaxations mediated by nitric oxide and endothelium-derived hyperpolarizing factors but not hypotension in sepsis.阿托伐他汀恢复了脓毒症中由一氧化氮和内皮衍生超极化因子介导的受损血管内皮依赖性舒张作用,但不降低血压。
J Cardiovasc Pharmacol. 2009 Dec;54(6):526-34. doi: 10.1097/FJC.0b013e3181bfafd6.
9
Inducible nitric oxide synthase (iNOS) is not required for IL-2-induced hypotension and vascular leak syndrome in mice.诱导型一氧化氮合酶(iNOS)对于白细胞介素-2诱导的小鼠低血压和血管渗漏综合征并非必需。
J Immunother. 2008 May;31(4):325-33. doi: 10.1097/CJI.0b013e31816112e8.
10
Selective iNOS inhibition prevents hypotension in septic rats while preserving endothelium-dependent vasodilation.选择性诱导型一氧化氮合酶抑制可预防脓毒症大鼠的低血压,同时保留内皮依赖性血管舒张功能。
Anesth Analg. 2001 Mar;92(3):681-7. doi: 10.1097/00000539-200103000-00025.

引用本文的文献

1
The roles of neutrophils in cardiovascular diseases.中性粒细胞在心血管疾病中的作用。
Front Cardiovasc Med. 2025 Mar 19;12:1526170. doi: 10.3389/fcvm.2025.1526170. eCollection 2025.
2
Role of Neutrophil Extracellular Traps in Hypertension and Their Impact on Target Organs.中性粒细胞胞外诱捕网在高血压中的作用及其对靶器官的影响。
J Clin Hypertens (Greenwich). 2025 Jan;27(1):e14942. doi: 10.1111/jch.14942. Epub 2024 Dec 17.
3
Mechanisms of inflammation modulation by different immune cells in hypertensive nephropathy.不同免疫细胞在高血压肾病中炎症调节的机制。

本文引用的文献

1
CD59 or C3 are not requred for angiotensin II-dependent hypertension or hypertrophy in mice.CD59或C3对于小鼠血管紧张素II依赖性高血压或肥大并非必需。
Immunology. 2007 Aug;121(4):518-25. doi: 10.1111/j.1365-2567.2007.02598.x. Epub 2007 Apr 13.
2
Nitric oxide deficiency promotes vascular side effects of cyclooxygenase inhibitors.一氧化氮缺乏会促进环氧化酶抑制剂的血管副作用。
Blood. 2006 Dec 15;108(13):4059-62. doi: 10.1182/blood-2006-02-005330. Epub 2006 Aug 24.
3
Host control of Mycobacterium tuberculosis is regulated by 5-lipoxygenase-dependent lipoxin production.
Front Immunol. 2024 Mar 13;15:1333170. doi: 10.3389/fimmu.2024.1333170. eCollection 2024.
4
Immune and inflammatory mechanisms in hypertension.高血压中的免疫和炎症机制。
Nat Rev Cardiol. 2024 Jun;21(6):396-416. doi: 10.1038/s41569-023-00964-1. Epub 2024 Jan 3.
5
Th1 Cells Alter the Inflammatory Signature of IL-6 by Channeling STAT Transcription Factors to Alu-like Retroelements.Th1 细胞通过将 STAT 转录因子导向 Alu 样反转录元件来改变 IL-6 的炎症特征。
J Immunol. 2023 Jul 15;211(2):274-286. doi: 10.4049/jimmunol.2300114.
6
Meta-analysis of differences in neutrophil to lymphocyte ratio between hypertensive and non-hypertensive individuals.高血压与非高血压个体中性粒细胞与淋巴细胞比值差异的荟萃分析。
BMC Cardiovasc Disord. 2023 Jun 3;23(1):283. doi: 10.1186/s12872-023-03304-w.
7
Effective, Long-Term, Neutrophil Depletion Using a Murinized Anti-Ly-6G 1A8 Antibody.使用鼠源抗 Ly-6G 1A8 抗体有效且长期的中性粒细胞耗竭。
Cells. 2022 Oct 27;11(21):3406. doi: 10.3390/cells11213406.
8
Innate Immune Cells and Hypertension: Neutrophils and Neutrophil Extracellular Traps (NETs).固有免疫细胞与高血压:中性粒细胞和中性粒细胞胞外诱捕网(NETs)。
Compr Physiol. 2021 Feb 12;11(1):1575-1589. doi: 10.1002/cphy.c200020.
9
The Role of Neutrophils in Hypertension.中性粒细胞在高血压中的作用。
Int J Mol Sci. 2020 Nov 12;21(22):8536. doi: 10.3390/ijms21228536.
10
AT1R Activating Autoantibodies in Hematopoietic Stem Cell Transplantation.造血干细胞移植中的AT1R激活自身抗体
Biol Blood Marrow Transplant. 2020 Nov;26(11):2061-2067. doi: 10.1016/j.bbmt.2020.07.029. Epub 2020 Jul 28.
宿主对结核分枝杆菌的控制由5-脂氧合酶依赖性脂oxin的产生所调节。
J Clin Invest. 2005 Jun;115(6):1601-6. doi: 10.1172/JCI23949.
4
Benign hereditary leukopenia-neutropenia does not result from lack of low grade inflammation. A new look in the era of microinflammation.良性遗传性白细胞减少症-中性粒细胞减少症并非由低度炎症缺乏所致。微炎症时代的新视角。
Blood Cells Mol Dis. 2005 Mar-Apr;34(2):135-40. doi: 10.1016/j.bcmd.2004.11.004.
5
A role for the mouse 12/15-lipoxygenase pathway in promoting epithelial wound healing and host defense.小鼠12/15-脂氧合酶途径在促进上皮伤口愈合和宿主防御中的作用。
J Biol Chem. 2005 Apr 15;280(15):15267-78. doi: 10.1074/jbc.M410638200. Epub 2005 Feb 11.
6
Modulation of macrophage phenotype by soluble product(s) released from neutrophils.中性粒细胞释放的可溶性产物对巨噬细胞表型的调节作用。
J Immunol. 2005 Feb 15;174(4):2265-72. doi: 10.4049/jimmunol.174.4.2265.
7
Leukocyte count and coronary heart disease: implications for risk assessment.白细胞计数与冠心病:对风险评估的影响
J Am Coll Cardiol. 2004 Nov 16;44(10):1945-56. doi: 10.1016/j.jacc.2004.07.056.
8
Novel model of constrictive pericarditis associated with autoimmune heart disease in interferon-gamma-knockout mice.干扰素-γ基因敲除小鼠中与自身免疫性心脏病相关的缩窄性心包炎新模型。
Circulation. 2004 Nov 2;110(18):2910-7. doi: 10.1161/01.CIR.0000147538.92263.3A. Epub 2004 Oct 25.
9
T cell-mediated vascular dysfunction of human allografts results from IFN-gamma dysregulation of NO synthase.人同种异体移植物的T细胞介导的血管功能障碍源于一氧化氮合酶的γ干扰素失调。
J Clin Invest. 2004 Sep;114(6):846-56. doi: 10.1172/JCI21767.
10
Myeloperoxidase enhances nitric oxide catabolism during myocardial ischemia and reperfusion.髓过氧化物酶在心肌缺血和再灌注期间增强一氧化氮分解代谢。
Free Radic Biol Med. 2004 Sep 15;37(6):902-11. doi: 10.1016/j.freeradbiomed.2004.06.003.