Fillmore Christine M, Kuperwasser Charlotte
Department of Genetics, Sackler School, Tufts University School of Medicine, Harrison Avenue, Boston, Massachusetts 02111, USA.
Breast Cancer Res. 2008;10(2):R25. doi: 10.1186/bcr1982. Epub 2008 Mar 26.
The phenotypic and functional differences between cells that initiate human breast tumors (cancer stem cells) and those that comprise the tumor bulk are difficult to study using only primary tumor tissue. We embarked on this study hypothesizing that breast cancer cell lines would contain analogous hierarchical differentiation programs to those found in primary breast tumors.
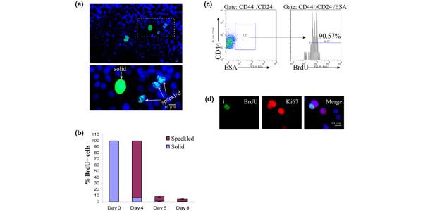
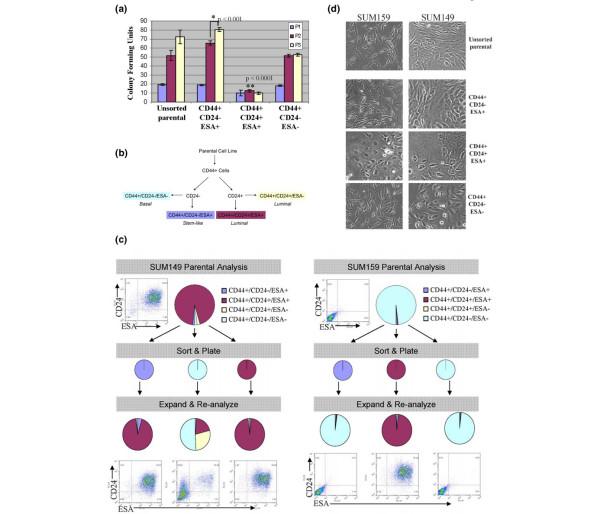
Eight human breast cell lines (human mammary epithelial cells, and MCF10A, MCF7, SUM149, SUM159, SUM1315 and MDA.MB.231 cells) were analyzed using flow cytometry for CD44, CD24, and epithelial-specific antigen (ESA) expression. Limiting dilution orthotopic injections were used to evaluate tumor initiation, while serial colony-forming unit, reconstitution and tumorsphere assays were performed to assess self-renewal and differentiation. Pulse-chase bromodeoxyuridine (5-bromo-2-deoxyuridine [BrdU]) labeling was used to examine cell cycle and label-retention of cancer stem cells. Cells were treated with paclitaxel and 5-fluorouracil to test selective resistance to chemotherapy, and gene expression profile after chemotherapy were examined.
The percentage of CD44+/CD24- cells within cell lines does not correlate with tumorigenicity, but as few as 100 cells can form tumors when sorted for CD44+/CD24-/low/ESA+. Furthermore, CD44+/CD24-/ESA+ cells can self-renew, reconstitute the parental cell line, retain BrdU label, and preferentially survive chemotherapy.
These data validate the use of cancer cell lines as models for the development and testing of novel therapeutics aimed at eradicating cancer stem cells.
仅使用原发性肿瘤组织很难研究引发人类乳腺肿瘤的细胞(癌症干细胞)与构成肿瘤主体的细胞之间的表型和功能差异。我们开展这项研究,假设乳腺癌细胞系将包含与原发性乳腺肿瘤中发现的类似的分级分化程序。
使用流式细胞术分析8种人类乳腺细胞系(人乳腺上皮细胞、MCF10A、MCF7、SUM149、SUM159、SUM1315和MDA.MB.231细胞)的CD44、CD24和上皮特异性抗原(ESA)表达。采用极限稀释原位注射评估肿瘤起始,同时进行系列集落形成单位、重建和肿瘤球测定以评估自我更新和分化。脉冲追踪溴脱氧尿苷(5-溴-2-脱氧尿苷[BrdU])标记用于检查癌细胞干细胞的细胞周期和标记保留。用紫杉醇和5-氟尿嘧啶处理细胞以测试对化疗的选择性抗性,并检查化疗后的基因表达谱。
细胞系中CD44+/CD24-细胞的百分比与致瘤性无关,但分选得到的CD44+/CD24-/低/ESA+细胞中,少至100个细胞就能形成肿瘤。此外,CD44+/CD24-/ESA+细胞能够自我更新、重建亲代细胞系、保留BrdU标记,并在化疗中优先存活。
这些数据验证了使用癌细胞系作为开发和测试旨在根除癌症干细胞的新型疗法的模型。