• 文献检索
  • 文档翻译
  • 深度研究
  • 学术资讯
  • Suppr Zotero 插件Zotero 插件
  • 邀请有礼
  • 套餐&价格
  • 历史记录
应用&插件
Suppr Zotero 插件Zotero 插件浏览器插件Mac 客户端Windows 客户端微信小程序
定价
高级版会员购买积分包购买API积分包
服务
文献检索文档翻译深度研究API 文档MCP 服务
关于我们
关于 Suppr公司介绍联系我们用户协议隐私条款
关注我们

Suppr 超能文献

核心技术专利:CN118964589B侵权必究
粤ICP备2023148730 号-1Suppr @ 2026

文献检索

告别复杂PubMed语法,用中文像聊天一样搜索,搜遍4000万医学文献。AI智能推荐,让科研检索更轻松。

立即免费搜索

文件翻译

保留排版,准确专业,支持PDF/Word/PPT等文件格式,支持 12+语言互译。

免费翻译文档

深度研究

AI帮你快速写综述,25分钟生成高质量综述,智能提取关键信息,辅助科研写作。

立即免费体验

酵母基因表达中的基因-环境相互作用。

Gene-environment interaction in yeast gene expression.

作者信息

Smith Erin N, Kruglyak Leonid

机构信息

Lewis-Sigler Institute for Integrative Genomics and Department of Ecology and Evolutionary Biology, Princeton University, Princeton, New Jersey, United States of America.

出版信息

PLoS Biol. 2008 Apr 15;6(4):e83. doi: 10.1371/journal.pbio.0060083.

DOI:10.1371/journal.pbio.0060083
PMID:18416601
原文链接:https://pmc.ncbi.nlm.nih.gov/articles/PMC2292755/
Abstract

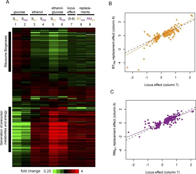
The effects of genetic variants on phenotypic traits often depend on environmental and physiological conditions, but such gene-environment interactions are poorly understood. Recently developed approaches that treat transcript abundances of thousands of genes as quantitative traits offer the opportunity to broadly characterize the architecture of gene-environment interactions. We examined the genetic and molecular basis of variation in gene expression between two yeast strains (BY and RM) grown in two different conditions (glucose and ethanol as carbon sources). We observed that most transcripts vary by strain and condition, with 2,996, 3,448, and 2,037 transcripts showing significant strain, condition, and strain-condition interaction effects, respectively. We expression profiled over 100 segregants derived from a cross between BY and RM in both growth conditions, and identified 1,555 linkages for 1,382 transcripts that show significant gene-environment interaction. At the locus level, local linkages, which usually correspond to polymorphisms in cis-regulatory elements, tend to be more stable across conditions, such that they are more likely to show the same effect or the same direction of effect across conditions. Distant linkages, which usually correspond to polymorphisms influencing trans-acting factors, are more condition-dependent, and often show effects in different directions in the two conditions. We characterized a locus that influences expression of many growth-related transcripts, and showed that the majority of the variation is explained by polymorphism in the gene IRA2. The RM allele of IRA2 appears to inhibit Ras/PKA signaling more strongly than the BY allele, and has undergone a change in selective pressure. Our results provide a broad overview of the genetic architecture of gene-environment interactions, as well as a detailed molecular example, and lead to key insights into how the effects of different classes of regulatory variants are modulated by the environment. These observations will guide the design of studies aimed at understanding the genetic basis of complex traits.

摘要

基因变异对表型性状的影响通常取决于环境和生理条件,但这种基因 - 环境相互作用却鲜为人知。最近开发的将数千个基因的转录丰度视为数量性状的方法,为广泛描述基因 - 环境相互作用的结构提供了契机。我们研究了在两种不同条件(以葡萄糖和乙醇作为碳源)下生长的两种酵母菌株(BY和RM)之间基因表达变异的遗传和分子基础。我们观察到,大多数转录本在菌株和条件之间存在差异,分别有2996、3448和2037个转录本显示出显著的菌株、条件以及菌株 - 条件相互作用效应。我们对来自BY和RM杂交的100多个分离株在两种生长条件下进行了表达谱分析,并确定了1382个显示出显著基因 - 环境相互作用的转录本的1555个连锁关系。在基因座水平上,通常对应于顺式调控元件多态性的局部连锁在不同条件下往往更稳定,因此它们更有可能在不同条件下表现出相同的效应或相同的效应方向。通常对应于影响反式作用因子多态性的远距离连锁则更依赖于条件,并且在两种条件下常常表现出不同方向的效应。我们鉴定了一个影响许多与生长相关转录本表达的基因座,并表明大部分变异是由IRA2基因中的多态性所解释的。IRA2的RM等位基因似乎比BY等位基因更强烈地抑制Ras/PKA信号传导,并且经历了选择压力的变化。我们的结果提供了基因 - 环境相互作用遗传结构的广泛概述,以及一个详细的分子实例,并对不同类型调控变异的效应如何受到环境调节产生了关键见解。这些观察结果将指导旨在理解复杂性状遗传基础的研究设计。

https://cdn.ncbi.nlm.nih.gov/pmc/blobs/7b15/2689684/340f1f915dc5/pbio.0060083.g008.jpg
https://cdn.ncbi.nlm.nih.gov/pmc/blobs/7b15/2689684/af136d627c1f/pbio.0060083.g001.jpg
https://cdn.ncbi.nlm.nih.gov/pmc/blobs/7b15/2689684/009d5a93dd05/pbio.0060083.g002.jpg
https://cdn.ncbi.nlm.nih.gov/pmc/blobs/7b15/2689684/4cd135da1a5a/pbio.0060083.g003.jpg
https://cdn.ncbi.nlm.nih.gov/pmc/blobs/7b15/2689684/a1f1f2cde672/pbio.0060083.g004.jpg
https://cdn.ncbi.nlm.nih.gov/pmc/blobs/7b15/2689684/a08f86bf2ebb/pbio.0060083.g005.jpg
https://cdn.ncbi.nlm.nih.gov/pmc/blobs/7b15/2689684/0dabe1917f06/pbio.0060083.g006.jpg
https://cdn.ncbi.nlm.nih.gov/pmc/blobs/7b15/2689684/2ae39646f47a/pbio.0060083.g007.jpg
https://cdn.ncbi.nlm.nih.gov/pmc/blobs/7b15/2689684/340f1f915dc5/pbio.0060083.g008.jpg
https://cdn.ncbi.nlm.nih.gov/pmc/blobs/7b15/2689684/af136d627c1f/pbio.0060083.g001.jpg
https://cdn.ncbi.nlm.nih.gov/pmc/blobs/7b15/2689684/009d5a93dd05/pbio.0060083.g002.jpg
https://cdn.ncbi.nlm.nih.gov/pmc/blobs/7b15/2689684/4cd135da1a5a/pbio.0060083.g003.jpg
https://cdn.ncbi.nlm.nih.gov/pmc/blobs/7b15/2689684/a1f1f2cde672/pbio.0060083.g004.jpg
https://cdn.ncbi.nlm.nih.gov/pmc/blobs/7b15/2689684/a08f86bf2ebb/pbio.0060083.g005.jpg
https://cdn.ncbi.nlm.nih.gov/pmc/blobs/7b15/2689684/0dabe1917f06/pbio.0060083.g006.jpg
https://cdn.ncbi.nlm.nih.gov/pmc/blobs/7b15/2689684/2ae39646f47a/pbio.0060083.g007.jpg
https://cdn.ncbi.nlm.nih.gov/pmc/blobs/7b15/2689684/340f1f915dc5/pbio.0060083.g008.jpg

相似文献

1
Gene-environment interaction in yeast gene expression.酵母基因表达中的基因-环境相互作用。
PLoS Biol. 2008 Apr 15;6(4):e83. doi: 10.1371/journal.pbio.0060083.
2
Resolving the Complex Genetic Basis of Phenotypic Variation and Variability of Cellular Growth.解析细胞生长表型变异和变异性的复杂遗传基础。
Genetics. 2017 Jul;206(3):1645-1657. doi: 10.1534/genetics.116.195180. Epub 2017 May 11.
3
Genetic basis of haloperidol resistance in Saccharomyces cerevisiae is complex and dose dependent.酿酒酵母中氟哌啶醇抗性的遗传基础复杂且具有剂量依赖性。
PLoS Genet. 2014 Dec 18;10(12):e1004894. doi: 10.1371/journal.pgen.1004894. eCollection 2014 Dec.
4
Harnessing natural sequence variation to dissect posttranscriptional regulatory networks in yeast.利用自然序列变异剖析酵母中的转录后调控网络。
G3 (Bethesda). 2014 Jun 17;4(8):1539-53. doi: 10.1534/g3.114.012039.
5
Local regulatory variation in Saccharomyces cerevisiae.酿酒酵母中的局部调控变异
PLoS Genet. 2005 Aug;1(2):e25. doi: 10.1371/journal.pgen.0010025. Epub 2005 Aug 19.
6
Multiple epistatic DNA variants in a single gene affect gene expression in trans.单个基因中的多个上位 DNA 变体在转录中影响基因表达。
Genetics. 2022 Jan 4;220(1). doi: 10.1093/genetics/iyab208.
7
Linkage mapping of yeast cross protection connects gene expression variation to a higher-order organismal trait.酵母交叉保护的连锁作图将基因表达变化与更高级的生物体性状联系起来。
PLoS Genet. 2018 Apr 12;14(4):e1007335. doi: 10.1371/journal.pgen.1007335. eCollection 2018 Apr.
8
Network hubs buffer environmental variation in Saccharomyces cerevisiae.网络中心缓冲酿酒酵母中的环境变化。
PLoS Biol. 2008 Nov 4;6(11):e264. doi: 10.1371/journal.pbio.0060264.
9
Differential Regulation of Cryptic Genetic Variation Shapes the Genetic Interactome Underlying Complex Traits.隐秘遗传变异的差异调控塑造了复杂性状背后的遗传相互作用组。
Genome Biol Evol. 2016 Dec 1;8(12):3559-3573. doi: 10.1093/gbe/evw258.
10
The evolution of gene expression QTL in Saccharomyces cerevisiae.酿酒酵母中基因表达 QTL 的进化。
PLoS One. 2007 Aug 1;2(7):e678. doi: 10.1371/journal.pone.0000678.

引用本文的文献

1
Interaction of genetic variants activates latent metabolic pathways in yeast.基因变异的相互作用激活了酵母中潜在的代谢途径。
Nat Commun. 2025 Aug 27;16(1):8014. doi: 10.1038/s41467-025-63306-4.
2
Translational fidelity and longevity are genetically linked.翻译保真度和寿命在基因上是相关联的。
Nat Commun. 2025 Aug 13;16(1):7521. doi: 10.1038/s41467-025-62944-y.
3
Uncovering Functional Gene Regulatory Networks in Bulk and Single-Cell Data through Robust Transcription Factor Activity Estimation and Model-Guided Experimental Validation.

本文引用的文献

1
A genome-wide association study of global gene expression.一项关于全基因组基因表达的关联研究。
Nat Genet. 2007 Oct;39(10):1202-7. doi: 10.1038/ng2109. Epub 2007 Sep 16.
2
Discovery of expression QTLs using large-scale transcriptional profiling in human lymphocytes.利用人类淋巴细胞大规模转录谱发现表达数量性状基因座
Nat Genet. 2007 Oct;39(10):1208-16. doi: 10.1038/ng2119. Epub 2007 Sep 16.
3
Population genomics of human gene expression.人类基因表达的群体基因组学
通过稳健的转录因子活性估计和模型指导的实验验证,揭示批量和单细胞数据中的功能基因调控网络。
bioRxiv. 2025 Jun 13:2025.06.09.658650. doi: 10.1101/2025.06.09.658650.
4
Global epistasis in budding yeast driven by many natural variants whose effects scale with fitness.由许多自然变异驱动的芽殖酵母中的全局上位性,这些变异的效应与适应性成比例。
bioRxiv. 2025 Jun 1:2025.05.28.656710. doi: 10.1101/2025.05.28.656710.
5
Discovery and characterisation of gene by environment and epistatic genetic effects in a vertebrate model.脊椎动物模型中基因的环境与上位性遗传效应的发现及特征描述
bioRxiv. 2025 May 26:2025.04.24.650462. doi: 10.1101/2025.04.24.650462.
6
Rates of Evolution of Developmental Changes in Gene Expression in Sordariomycetes.粪壳菌纲中基因表达发育变化的进化速率
Mol Biol Evol. 2025 Jun 4;42(6). doi: 10.1093/molbev/msaf131.
7
Trans-eQTL hotspots shape complex traits by modulating cellular states.跨基因表达数量性状位点热点通过调节细胞状态塑造复杂性状。
Cell Genom. 2025 May 14;5(5):100873. doi: 10.1016/j.xgen.2025.100873. Epub 2025 May 5.
8
Inferring genotype-phenotype maps using attention models.使用注意力模型推断基因型-表型图谱。
ArXiv. 2025 Apr 14:arXiv:2504.10388v1.
9
Trade-offs in modeling context dependency in complex trait genetics.复杂性状遗传学中建模上下文依赖性的权衡。
Elife. 2025 Apr 10;13:RP99210. doi: 10.7554/eLife.99210.
10
Gene-by-environment Interactions and Adaptive Body Size Variation in Mice From the Americas.美洲小鼠中基因与环境的相互作用及适应性体型变异
Mol Biol Evol. 2025 Apr 1;42(4). doi: 10.1093/molbev/msaf078.
Nat Genet. 2007 Oct;39(10):1217-24. doi: 10.1038/ng2142. Epub 2007 Sep 16.
4
Genome sequencing and comparative analysis of Saccharomyces cerevisiae strain YJM789.酿酒酵母菌株YJM789的基因组测序与比较分析。
Proc Natl Acad Sci U S A. 2007 Jul 31;104(31):12825-30. doi: 10.1073/pnas.0701291104. Epub 2007 Jul 25.
5
Genetic properties influencing the evolvability of gene expression.影响基因表达进化能力的遗传特性。
Science. 2007 Jul 6;317(5834):118-21. doi: 10.1126/science.1140247. Epub 2007 May 24.
6
DNA variation and brain region-specific expression profiles exhibit different relationships between inbred mouse strains: implications for eQTL mapping studies.DNA变异与脑区特异性表达谱在近交系小鼠品系间呈现出不同的关系:对表达数量性状基因座(eQTL)定位研究的启示。
Genome Biol. 2007;8(2):R25. doi: 10.1186/gb-2007-8-2-r25.
7
Gene-environment interaction and its impact on coronary heart disease risk.基因-环境相互作用及其对冠心病风险的影响。
Nutr Metab Cardiovasc Dis. 2007 Feb;17(2):148-52. doi: 10.1016/j.numecd.2006.01.008. Epub 2006 Apr 24.
8
Mapping determinants of gene expression plasticity by genetical genomics in C. elegans.通过线虫的遗传基因组学绘制基因表达可塑性的决定因素。
PLoS Genet. 2006 Dec 29;2(12):e222. doi: 10.1371/journal.pgen.0020222. Epub 2006 Nov 13.
9
Global eQTL mapping reveals the complex genetic architecture of transcript-level variation in Arabidopsis.全球eQTL定位揭示了拟南芥转录本水平变异的复杂遗传结构。
Genetics. 2007 Mar;175(3):1441-50. doi: 10.1534/genetics.106.064972. Epub 2006 Dec 18.
10
Four linked genes participate in controlling sporulation efficiency in budding yeast.四个连锁基因参与控制芽殖酵母的孢子形成效率。
PLoS Genet. 2006 Nov 17;2(11):e195. doi: 10.1371/journal.pgen.0020195. Epub 2006 Oct 6.