Hays L E, Zodrow D M, Yates J E, Deffebach M E, Jacoby D B, Olson S B, Pankow J F, Bagby G C
OHSU Cancer Institute, Oregon Health & Science University, 3181 Southwest Sam Jackson Park Road, Portland, OR 97239, USA.
Br J Cancer. 2008 May 20;98(10):1653-61. doi: 10.1038/sj.bjc.6604362. Epub 2008 May 13.
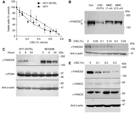
Chromosomal abnormalities are commonly found in bronchogenic carcinoma cells, but the molecular causes of chromosomal instability (CIN) and their relationship to cigarette smoke has not been defined. Because the Fanconi anaemia (FA)/BRCA pathway is essential for maintenance of chromosomal stability, we tested the hypothesis that cigarette smoke suppresses that activity of this pathway. Here, we show that cigarette smoke condensate (CSC) inhibited translation of FANCD2 mRNA (but not FANCC or FANCG) in normal airway epithelial cells and that this suppression of FANCD2 expression was sufficient to induce both genetic instability and programmed cell death in the exposed cell population. Cigarette smoke condensate also suppressed FANCD2 function and induced CIN in bronchogenic carcinoma cells, but these cells were resistant to CSC-induced apoptosis relative to normal airway epithelial cells. We, therefore, suggest that CSC exerts pressure on airway epithelial cells that results in selection and emergence of genetically unstable somatic mutant clones that may have lost the capacity to effectively execute an apoptotic programme. Carcinogen-mediated suppression of FANCD2 gene expression provides a plausible molecular mechanism for CIN in bronchogenic carcinogenesis.
染色体异常在支气管癌细胞中很常见,但染色体不稳定性(CIN)的分子成因及其与香烟烟雾的关系尚未明确。由于范可尼贫血(FA)/BRCA通路对于维持染色体稳定性至关重要,我们检验了香烟烟雾会抑制该通路活性这一假说。在此,我们表明香烟烟雾浓缩物(CSC)在正常气道上皮细胞中抑制了FANCD2 mRNA的翻译(但不影响FANCC或FANCG),并且对FANCD2表达的这种抑制足以在暴露的细胞群体中诱导遗传不稳定性和程序性细胞死亡。香烟烟雾浓缩物还抑制支气管癌细胞中FANCD2的功能并诱导CIN,但相对于正常气道上皮细胞,这些细胞对CSC诱导的凋亡具有抗性。因此,我们认为CSC对气道上皮细胞施加压力,导致遗传不稳定的体细胞突变克隆的选择和出现,这些克隆可能已丧失有效执行凋亡程序的能力。致癌物介导的FANCD2基因表达抑制为支气管癌发生过程中的CIN提供了一种合理的分子机制。