• 文献检索
  • 文档翻译
  • 深度研究
  • 学术资讯
  • Suppr Zotero 插件Zotero 插件
  • 邀请有礼
  • 套餐&价格
  • 历史记录
应用&插件
Suppr Zotero 插件Zotero 插件浏览器插件Mac 客户端Windows 客户端微信小程序
定价
高级版会员购买积分包购买API积分包
服务
文献检索文档翻译深度研究API 文档MCP 服务
关于我们
关于 Suppr公司介绍联系我们用户协议隐私条款
关注我们

Suppr 超能文献

核心技术专利:CN118964589B侵权必究
粤ICP备2023148730 号-1Suppr @ 2026

文献检索

告别复杂PubMed语法,用中文像聊天一样搜索,搜遍4000万医学文献。AI智能推荐,让科研检索更轻松。

立即免费搜索

文件翻译

保留排版,准确专业,支持PDF/Word/PPT等文件格式,支持 12+语言互译。

免费翻译文档

深度研究

AI帮你快速写综述,25分钟生成高质量综述,智能提取关键信息,辅助科研写作。

立即免费体验

源自植物卫星重复序列的染色体外环状DNA研究

Survey of extrachromosomal circular DNA derived from plant satellite repeats.

作者信息

Navrátilová Alice, Koblízková Andrea, Macas Jirí

机构信息

Biology Centre ASCR, Institute of Plant Molecular Biology, Branisovská 31, Ceské Budejovice, CZ-37005, Czech Republic.

出版信息

BMC Plant Biol. 2008 Aug 22;8:90. doi: 10.1186/1471-2229-8-90.

DOI:10.1186/1471-2229-8-90
PMID:18721471
原文链接:https://pmc.ncbi.nlm.nih.gov/articles/PMC2543021/
Abstract

BACKGROUND

Satellite repeats represent one of the most dynamic components of higher plant genomes, undergoing rapid evolutionary changes of their nucleotide sequences and abundance in a genome. However, the exact molecular mechanisms driving these changes and their eventual regulation are mostly unknown. It has been proposed that amplification and homogenization of satellite DNA could be facilitated by extrachromosomal circular DNA (eccDNA) molecules originated by recombination-based excision from satellite repeat arrays. While the models including eccDNA are attractive for their potential to explain rapid turnover of satellite DNA, the existence of satellite repeat-derived eccDNA has not yet been systematically studied in a wider range of plant genomes.

RESULTS

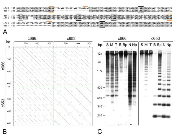
We performed a survey of eccDNA corresponding to nine different families and three subfamilies of satellite repeats in ten species from various genera of higher plants (Arabidopsis, Oryza, Pisum, Secale, Triticum and Vicia). The repeats selected for this study differed in their monomer length, abundance, and chromosomal localization in individual species. Using two-dimensional agarose gel electrophoresis followed by Southern blotting, eccDNA molecules corresponding to all examined satellites were detected. EccDNA occurred in the form of nicked circles ranging from hundreds to over eight thousand nucleotides in size. Within this range the circular molecules occurred preferentially in discrete size intervals corresponding to multiples of monomer or higher-order repeat lengths.

CONCLUSION

This work demonstrated that satellite repeat-derived eccDNA is common in plant genomes and thus it can be seriously considered as a potential intermediate in processes driving satellite repeat evolution. The observed size distribution of circular molecules suggests that they are most likely generated by molecular mechanisms based on homologous recombination requiring long stretches of sequence similarity.

摘要

背景

卫星重复序列是高等植物基因组中最具动态性的组成部分之一,其核苷酸序列和基因组丰度经历快速的进化变化。然而,驱动这些变化的确切分子机制及其最终调控大多未知。有人提出,卫星DNA的扩增和同质化可能由基于重组的从卫星重复序列阵列中切除产生的染色体外环状DNA(eccDNA)分子所促进。虽然包括eccDNA在内的模型因其解释卫星DNA快速周转的潜力而具有吸引力,但卫星重复序列衍生的eccDNA的存在尚未在更广泛的植物基因组中进行系统研究。

结果

我们对来自高等植物不同属(拟南芥、水稻、豌豆、黑麦、小麦和蚕豆)的10个物种中对应于9个不同家族和3个卫星重复序列亚家族的eccDNA进行了调查。本研究选择的重复序列在单个物种中的单体长度、丰度和染色体定位方面存在差异。使用二维琼脂糖凝胶电泳,随后进行Southern印迹,检测到了对应于所有检测卫星的eccDNA分子。EccDNA以切口环状形式出现,大小从数百到八千多个核苷酸不等。在此范围内,环状分子优先出现在对应于单体或高阶重复长度倍数的离散大小区间内。

结论

这项工作表明,卫星重复序列衍生的eccDNA在植物基因组中很常见,因此可以被认真视为驱动卫星重复序列进化过程中的潜在中间体。观察到的环状分子大小分布表明,它们很可能是由基于需要长序列相似性的同源重组的分子机制产生的。

https://cdn.ncbi.nlm.nih.gov/pmc/blobs/d0b8/2543021/49505dd19da8/1471-2229-8-90-5.jpg
https://cdn.ncbi.nlm.nih.gov/pmc/blobs/d0b8/2543021/860bec8a90e8/1471-2229-8-90-1.jpg
https://cdn.ncbi.nlm.nih.gov/pmc/blobs/d0b8/2543021/8219ba0a71b5/1471-2229-8-90-2.jpg
https://cdn.ncbi.nlm.nih.gov/pmc/blobs/d0b8/2543021/b3377df4c816/1471-2229-8-90-3.jpg
https://cdn.ncbi.nlm.nih.gov/pmc/blobs/d0b8/2543021/04d2596f26c3/1471-2229-8-90-4.jpg
https://cdn.ncbi.nlm.nih.gov/pmc/blobs/d0b8/2543021/49505dd19da8/1471-2229-8-90-5.jpg
https://cdn.ncbi.nlm.nih.gov/pmc/blobs/d0b8/2543021/860bec8a90e8/1471-2229-8-90-1.jpg
https://cdn.ncbi.nlm.nih.gov/pmc/blobs/d0b8/2543021/8219ba0a71b5/1471-2229-8-90-2.jpg
https://cdn.ncbi.nlm.nih.gov/pmc/blobs/d0b8/2543021/b3377df4c816/1471-2229-8-90-3.jpg
https://cdn.ncbi.nlm.nih.gov/pmc/blobs/d0b8/2543021/04d2596f26c3/1471-2229-8-90-4.jpg
https://cdn.ncbi.nlm.nih.gov/pmc/blobs/d0b8/2543021/49505dd19da8/1471-2229-8-90-5.jpg

相似文献

1
Survey of extrachromosomal circular DNA derived from plant satellite repeats.源自植物卫星重复序列的染色体外环状DNA研究
BMC Plant Biol. 2008 Aug 22;8:90. doi: 10.1186/1471-2229-8-90.
2
Extrachromosomal circular DNA derived from tandemly repeated genomic sequences in plants.源自植物串联重复基因组序列的染色体外环状DNA。
Plant J. 2008 Mar;53(6):1027-34. doi: 10.1111/j.1365-313X.2007.03394.x. Epub 2007 Dec 15.
3
Extrachromosomal circles of satellite repeats and 5S ribosomal DNA in human cells.人类细胞中外源卫星重复序列和 5S 核糖体 DNA 的环状分子。
Mob DNA. 2010 Mar 8;1(1):11. doi: 10.1186/1759-8753-1-11.
4
Extrachromosomal circular DNA of tandemly repeated genomic sequences in Drosophila.果蝇中串联重复基因组序列的染色体外环状DNA。
Genome Res. 2003 Jun;13(6A):1133-45. doi: 10.1101/gr.907603.
5
Extrachromosomal circular DNA in eukaryotes: possible involvement in the plasticity of tandem repeats.真核生物中的染色体外环状DNA:可能参与串联重复序列的可塑性。
Cytogenet Genome Res. 2009;124(3-4):327-38. doi: 10.1159/000218136. Epub 2009 Jun 25.
6
A novel cell-free system reveals a mechanism of circular DNA formation from tandem repeats.一种新型无细胞系统揭示了串联重复序列形成环状DNA的机制。
Nucleic Acids Res. 2001 Jun 15;29(12):2542-8. doi: 10.1093/nar/29.12.2542.
7
PlantSat: a specialized database for plant satellite repeats.植物卫星序列数据库:一个专门用于植物卫星重复序列的数据库。
Bioinformatics. 2002 Jan;18(1):28-35. doi: 10.1093/bioinformatics/18.1.28.
8
High-resolution mapping of repetitive DNA by in situ hybridization: molecular and chromosomal features of prominent dispersed and discretely localized DNA families from the wild beet species Beta procumbens.通过原位杂交对重复DNA进行高分辨率定位:野生甜菜物种Beta procumbens中显著分散和离散定位的DNA家族的分子和染色体特征
Plant Mol Biol. 1996 Mar;30(6):1099-113. doi: 10.1007/BF00019545.
9
Evolution of ribosomal DNA-derived satellite repeat in tomato genome.番茄基因组中核糖体DNA衍生的卫星重复序列的进化
BMC Plant Biol. 2009 Apr 8;9:42. doi: 10.1186/1471-2229-9-42.
10
The formation and evolution of centromeric satellite repeats in Saccharum species.甘蔗属物种着丝粒卫星重复序列的形成与演化。
Plant J. 2021 May;106(3):616-629. doi: 10.1111/tpj.15186. Epub 2021 Mar 9.

引用本文的文献

1
Molecular mechanisms of extrachromosomal circular DNA formation.染色体外环状DNA形成的分子机制。
Nucleic Acids Res. 2025 Feb 27;53(5). doi: 10.1093/nar/gkaf122.
2
The role of mobile DNA elements in the dynamics of plant genome plasticity.移动DNA元件在植物基因组可塑性动态变化中的作用。
J Exp Bot. 2025 Jun 17;76(9):2433-2446. doi: 10.1093/jxb/erae523.
3
Unveiling the mysteries of extrachromosomal circular DNA: from generation to clinical relevance in human cancers and health.揭开染色体外环状DNA的奥秘:从产生到在人类癌症与健康中的临床相关性

本文引用的文献

1
Characterization of a family of tandemly repeated DNA sequences in Triticeae.禾本科串联重复 DNA 序列家族的特征。
Theor Appl Genet. 1994 Oct;89(2-3):217-25. doi: 10.1007/BF00225145.
2
Extrachromosomal circular DNA derived from tandemly repeated genomic sequences in plants.源自植物串联重复基因组序列的染色体外环状DNA。
Plant J. 2008 Mar;53(6):1027-34. doi: 10.1111/j.1365-313X.2007.03394.x. Epub 2007 Dec 15.
3
Repetitive DNA in the pea (Pisum sativum L.) genome: comprehensive characterization using 454 sequencing and comparison to soybean and Medicago truncatula.
Mol Cancer. 2024 Dec 20;23(1):276. doi: 10.1186/s12943-024-02187-5.
4
Extrachromosomal circular DNA (eccDNA): from carcinogenesis to drug resistance.染色体外环状DNA(eccDNA):从致癌作用到耐药性
Clin Exp Med. 2024 Apr 25;24(1):83. doi: 10.1007/s10238-024-01348-6.
5
The evolution and formation of centromeric repeats analysis in Vitis vinifera.葡萄属植物着丝粒重复序列的进化和形成分析。
Planta. 2024 Mar 24;259(5):99. doi: 10.1007/s00425-024-04374-6.
6
Dynamics of extrachromosomal circular DNA in rice.水稻染色体外环状 DNA 的动态变化。
Nat Commun. 2024 Mar 18;15(1):2413. doi: 10.1038/s41467-024-46691-0.
7
Holocentromeres can consist of merely a few megabase-sized satellite arrays.全着丝粒可以仅仅由少数几个兆碱基大小的卫星阵列组成。
Nat Commun. 2023 Jun 13;14(1):3502. doi: 10.1038/s41467-023-38922-7.
8
The Chlamydomonas Genome Project, version 6: Reference assemblies for mating-type plus and minus strains reveal extensive structural mutation in the laboratory.《衣藻基因组计划》第六版:交配型+和-菌株的参考组装揭示了实验室中广泛的结构突变。
Plant Cell. 2023 Feb 20;35(2):644-672. doi: 10.1093/plcell/koac347.
9
The meiotic driver gene family has unexpectedly persisted for over 100 million years.减数分裂驱动基因家族出人意料地存续了超过 1 亿年。
Elife. 2022 Oct 13;11:e81149. doi: 10.7554/eLife.81149.
10
Sequence characterization of eccDNA content in glyphosate sensitive and resistant Palmer amaranth from geographically distant populations.序列特征分析地理上相距较远的草甘膦敏感和抗性的猪殃殃种群中外显子环 DNA 含量。
PLoS One. 2022 Sep 14;17(9):e0260906. doi: 10.1371/journal.pone.0260906. eCollection 2022.
豌豆(Pisum sativum L.)基因组中的重复DNA:利用454测序技术进行全面表征并与大豆和蒺藜苜蓿进行比较
BMC Genomics. 2007 Nov 21;8:427. doi: 10.1186/1471-2164-8-427.
4
Ku suppresses formation of telomeric circles and alternative telomere lengthening in Arabidopsis.Ku抑制拟南芥中染色体末端环的形成和端粒的替代延长。
Mol Cell. 2007 Jul 6;27(1):163-9. doi: 10.1016/j.molcel.2007.05.025.
5
Transcription and evolutionary dynamics of the centromeric satellite repeat CentO in rice.水稻着丝粒卫星重复序列CentO的转录与进化动态
Mol Biol Evol. 2006 Dec;23(12):2505-20. doi: 10.1093/molbev/msl127. Epub 2006 Sep 20.
6
Sequence homogenization and chromosomal localization of VicTR-B satellites differ between closely related Vicia species.在亲缘关系相近的野豌豆属物种之间,蚕豆TR - B卫星序列的均一化和染色体定位存在差异。
Chromosoma. 2006 Dec;115(6):437-47. doi: 10.1007/s00412-006-0070-8. Epub 2006 Jun 20.
7
Mouse major satellite DNA is prone to eccDNA formation via DNA Ligase IV-dependent pathway.小鼠主要卫星DNA易于通过DNA连接酶IV依赖性途径形成染色体外环状DNA。
Oncogene. 2006 Aug 3;25(33):4515-24. doi: 10.1038/sj.onc.1209485. Epub 2006 Mar 20.
8
The impact of sequence divergence and DNA mismatch repair on homeologous recombination in Arabidopsis.序列差异和DNA错配修复对拟南芥中同源重组的影响。
Plant J. 2006 Mar;45(6):908-16. doi: 10.1111/j.1365-313X.2006.02657.x.
9
Dynamic nucleosomes.动态核小体
Chromosome Res. 2006;14(1):5-16. doi: 10.1007/s10577-005-1026-1.
10
Evidence for rolling circle replication of tandem genes in Drosophila.果蝇中串联基因滚环复制的证据。
Nucleic Acids Res. 2005 Aug 9;33(14):4519-26. doi: 10.1093/nar/gki764. Print 2005.