• 文献检索
  • 文档翻译
  • 深度研究
  • 学术资讯
  • Suppr Zotero 插件Zotero 插件
  • 邀请有礼
  • 套餐&价格
  • 历史记录
应用&插件
Suppr Zotero 插件Zotero 插件浏览器插件Mac 客户端Windows 客户端微信小程序
定价
高级版会员购买积分包购买API积分包
服务
文献检索文档翻译深度研究API 文档MCP 服务
关于我们
关于 Suppr公司介绍联系我们用户协议隐私条款
关注我们

Suppr 超能文献

核心技术专利:CN118964589B侵权必究
粤ICP备2023148730 号-1Suppr @ 2026

文献检索

告别复杂PubMed语法,用中文像聊天一样搜索,搜遍4000万医学文献。AI智能推荐,让科研检索更轻松。

立即免费搜索

文件翻译

保留排版,准确专业,支持PDF/Word/PPT等文件格式,支持 12+语言互译。

免费翻译文档

深度研究

AI帮你快速写综述,25分钟生成高质量综述,智能提取关键信息,辅助科研写作。

立即免费体验

血管细胞黏附分子-1(VCAM-1)和极迟抗原-4(VLA-4)在实验性内脏利什曼病中调节树突状细胞白细胞介素-12p40的产生。

VCAM-1 and VLA-4 modulate dendritic cell IL-12p40 production in experimental visceral leishmaniasis.

作者信息

Stanley Amanda C, Dalton Jane E, Rossotti Susanna H, MacDonald Kelli P, Zhou Yonghong, Rivera Fabian, Schroder Wayne A, Maroof Asher, Hill Geoff R, Kaye Paul M, Engwerda Christian R

机构信息

Queensland Institute of Medical Research, Herston, Queensland, Australia.

出版信息

PLoS Pathog. 2008 Sep 19;4(9):e1000158. doi: 10.1371/journal.ppat.1000158.

DOI:10.1371/journal.ppat.1000158
PMID:18802456
原文链接:https://pmc.ncbi.nlm.nih.gov/articles/PMC2528938/
Abstract

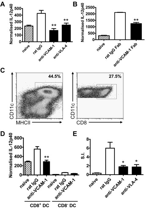
Vascular cell adhesion molecule-1 (VCAM-1) interacts with its major ligand very late antigen-4 (VLA-4) to mediate cell adhesion and transendothelial migration of leukocytes. We report an important role for VCAM-1/VLA-4 interactions in the generation of immune responses during experimental visceral leishmaniasis caused by Leishmania donovani. Our studies demonstrate that these molecules play no direct role in the recruitment of leukocytes to the infected liver, but instead contribute to IL-12p40-production by splenic CD8(+) dendritic cells (DC). Blockade of VCAM-1/VLA-4 interactions using whole antibody or anti-VCAM-1 Fab' fragments reduced IL-12p40 mRNA accumulation by splenic DC 5 hours after L. donovani infection. This was associated with reduced anti-parasitic CD4(+) T cell activation in the spleen and lowered hepatic IFNgamma, TNF and nitric oxide production by 14 days post infection. Importantly, these effects were associated with enhanced parasite growth in the liver in studies with either anti-VCAM-1 or anti-VLA-4 antibodies. These data indicate a role for VCAM-1 and VLA-4 in DC activation during infectious disease.

摘要

血管细胞黏附分子-1(VCAM-1)与其主要配体极迟抗原-4(VLA-4)相互作用,介导白细胞的细胞黏附和跨内皮迁移。我们报告了VCAM-1/VLA-4相互作用在杜氏利什曼原虫引起的实验性内脏利什曼病免疫反应产生中的重要作用。我们的研究表明,这些分子在白细胞募集到受感染肝脏的过程中不发挥直接作用,而是有助于脾脏CD8(+)树突状细胞(DC)产生IL-12p40。在杜氏利什曼原虫感染5小时后,使用全抗体或抗VCAM-1 Fab'片段阻断VCAM-1/VLA-4相互作用,可减少脾脏DC的IL-12p40 mRNA积累。这与感染后14天时脾脏中抗寄生虫CD4(+) T细胞活化减少以及肝脏中IFNγ、TNF和一氧化氮产生降低有关。重要的是,在使用抗VCAM-1或抗VLA-4抗体的研究中,这些效应与肝脏中寄生虫生长增强有关。这些数据表明VCAM-1和VLA-4在传染病期间DC活化中发挥作用。

https://cdn.ncbi.nlm.nih.gov/pmc/blobs/8090/2528938/ecac1df11596/ppat.1000158.g007.jpg
https://cdn.ncbi.nlm.nih.gov/pmc/blobs/8090/2528938/83f04efe1834/ppat.1000158.g001.jpg
https://cdn.ncbi.nlm.nih.gov/pmc/blobs/8090/2528938/3ff5a243eba1/ppat.1000158.g002.jpg
https://cdn.ncbi.nlm.nih.gov/pmc/blobs/8090/2528938/a90129f20508/ppat.1000158.g003.jpg
https://cdn.ncbi.nlm.nih.gov/pmc/blobs/8090/2528938/0f1a93c0ff24/ppat.1000158.g004.jpg
https://cdn.ncbi.nlm.nih.gov/pmc/blobs/8090/2528938/4df65043831b/ppat.1000158.g005.jpg
https://cdn.ncbi.nlm.nih.gov/pmc/blobs/8090/2528938/a46b09719b08/ppat.1000158.g006.jpg
https://cdn.ncbi.nlm.nih.gov/pmc/blobs/8090/2528938/ecac1df11596/ppat.1000158.g007.jpg
https://cdn.ncbi.nlm.nih.gov/pmc/blobs/8090/2528938/83f04efe1834/ppat.1000158.g001.jpg
https://cdn.ncbi.nlm.nih.gov/pmc/blobs/8090/2528938/3ff5a243eba1/ppat.1000158.g002.jpg
https://cdn.ncbi.nlm.nih.gov/pmc/blobs/8090/2528938/a90129f20508/ppat.1000158.g003.jpg
https://cdn.ncbi.nlm.nih.gov/pmc/blobs/8090/2528938/0f1a93c0ff24/ppat.1000158.g004.jpg
https://cdn.ncbi.nlm.nih.gov/pmc/blobs/8090/2528938/4df65043831b/ppat.1000158.g005.jpg
https://cdn.ncbi.nlm.nih.gov/pmc/blobs/8090/2528938/a46b09719b08/ppat.1000158.g006.jpg
https://cdn.ncbi.nlm.nih.gov/pmc/blobs/8090/2528938/ecac1df11596/ppat.1000158.g007.jpg

相似文献

1
VCAM-1 and VLA-4 modulate dendritic cell IL-12p40 production in experimental visceral leishmaniasis.血管细胞黏附分子-1(VCAM-1)和极迟抗原-4(VLA-4)在实验性内脏利什曼病中调节树突状细胞白细胞介素-12p40的产生。
PLoS Pathog. 2008 Sep 19;4(9):e1000158. doi: 10.1371/journal.ppat.1000158.
2
Modulation of CD11C+ splenic dendritic cell functions in murine visceral leishmaniasis: correlation with parasite replication in the spleen.小鼠内脏利什曼病中CD11C⁺脾树突状细胞功能的调节:与脾脏中寄生虫复制的相关性
Immunology. 2000 Feb;99(2):305-13. doi: 10.1046/j.1365-2567.2000.00939.x.
3
Immunization with a recombinant stage-regulated surface protein from Leishmania donovani induces protection against visceral leishmaniasis.用来自杜氏利什曼原虫的重组阶段调节表面蛋白进行免疫接种可诱导对内脏利什曼病的保护作用。
J Immunol. 2000 Dec 15;165(12):7064-71. doi: 10.4049/jimmunol.165.12.7064.
4
Distinct roles for IL-6 and IL-12p40 in mediating protection against Leishmania donovani and the expansion of IL-10+ CD4+ T cells.白细胞介素-6和白细胞介素-12p40在介导抗杜氏利什曼原虫感染的保护作用及白细胞介素-10+ CD4+ T细胞扩增中的不同作用。
Eur J Immunol. 2006 Jul;36(7):1764-71. doi: 10.1002/eji.200635937.
5
Distinct roles for lymphotoxin-alpha and tumor necrosis factor in the control of Leishmania donovani infection.淋巴毒素-α和肿瘤坏死因子在杜氏利什曼原虫感染控制中的不同作用。
Am J Pathol. 2004 Dec;165(6):2123-33. doi: 10.1016/s0002-9440(10)63262-2.
6
Tissue requirements for establishing long-term CD4+ T cell-mediated immunity following Leishmania donovani infection.建立利什曼原虫感染后长期 CD4+T 细胞介导免疫所需的组织要求。
J Immunol. 2014 Apr 15;192(8):3709-18. doi: 10.4049/jimmunol.1300768. Epub 2014 Mar 14.
7
The role of ICAM-1/LFA-1 and VCAM-1/VLA-4 interactions on T helper 2 cytokine production by lung T cells of Toxocara canis-infected mice.细胞间黏附分子-1/淋巴细胞功能相关抗原-1(ICAM-1/LFA-1)和血管细胞黏附分子-1/极迟抗原-4(VCAM-1/VLA-4)相互作用对犬弓首蛔虫感染小鼠肺T细胞产生辅助性T细胞2细胞因子的作用。
Immunology. 1998 Nov;95(3):419-26. doi: 10.1046/j.1365-2567.1998.00616.x.
8
Role of VLA-4 in the development of allergic conjunctivitis in mice.VLA - 4在小鼠过敏性结膜炎发病中的作用。
Mol Vis. 2006 Apr 7;12:310-7.
9
Temporal regulation of interleukin-12p70 (IL-12p70) and IL-12-related cytokines in splenic dendritic cell subsets during Leishmania donovani infection.杜氏利什曼原虫感染期间脾脏树突状细胞亚群中白细胞介素-12p70(IL-12p70)及IL-12相关细胞因子的时间调控
Infect Immun. 2008 Jan;76(1):239-49. doi: 10.1128/IAI.00643-07. Epub 2007 Nov 12.
10
Suppression of hepatic lesions in a murine graft-versus-host reaction by antibodies against adhesion molecules.通过抗黏附分子抗体抑制小鼠移植物抗宿主反应中的肝脏病变。
J Hepatol. 2000 Apr;32(4):587-95. doi: 10.1016/s0168-8278(00)80220-2.

引用本文的文献

1
Proteomics of plasma-derived extracellular vesicles from human patients identifies biomarkers for monitoring visceral leishmaniasis therapy.对人类患者血浆来源的细胞外囊泡进行蛋白质组学分析,鉴定出用于监测内脏利什曼病治疗的生物标志物。
Front Immunol. 2025 Sep 12;16:1646335. doi: 10.3389/fimmu.2025.1646335. eCollection 2025.
2
A molecular signature for IL-10-producing Th1 cells in protozoan parasitic diseases.原虫寄生虫病中产生 IL-10 的 Th1 细胞的分子特征。
JCI Insight. 2023 Dec 22;8(24):e169362. doi: 10.1172/jci.insight.169362.
3
Impact of disease-modifying therapies on humoral and cellular immune-responses following SARS-CoV-2 vaccination in MS patients.

本文引用的文献

1
Temporal regulation of interleukin-12p70 (IL-12p70) and IL-12-related cytokines in splenic dendritic cell subsets during Leishmania donovani infection.杜氏利什曼原虫感染期间脾脏树突状细胞亚群中白细胞介素-12p70(IL-12p70)及IL-12相关细胞因子的时间调控
Infect Immun. 2008 Jan;76(1):239-49. doi: 10.1128/IAI.00643-07. Epub 2007 Nov 12.
2
Responses to Leishmania donovani in mice deficient in interleukin-12 (IL-12), IL-12/IL-23, or IL-18.白细胞介素-12(IL-12)、IL-12/IL-23或IL-18缺陷小鼠对杜氏利什曼原虫的反应
Infect Immun. 2006 Jul;74(7):4370-4. doi: 10.1128/IAI.00422-06.
3
Loss of dendritic cell migration and impaired resistance to Leishmania donovani infection in mice deficient in CCL19 and CCL21.
疾病修正疗法对 MS 患者 COVID-19 疫苗接种后体液和细胞免疫反应的影响。
Clin Transl Sci. 2022 Jul;15(7):1606-1612. doi: 10.1111/cts.13256. Epub 2022 Mar 4.
4
Determinants of Innate Immunity in Visceral Leishmaniasis and Their Implication in Vaccine Development.内脏利什曼病先天免疫的决定因素及其对疫苗开发的影响。
Front Immunol. 2021 Oct 12;12:748325. doi: 10.3389/fimmu.2021.748325. eCollection 2021.
5
B Cell Adhesion to Fibroblast-Like Synoviocytes Is Up-Regulated by Tumor Necrosis Factor-Alpha via Expression of Human Vascular Cell Adhesion Molecule-1 Mediated by B Cell-Activating Factor.B 细胞通过肿瘤坏死因子-α表达人血管细胞黏附分子-1而上皮细胞黏附作用增强,该作用由 B 细胞激活因子介导。
Int J Mol Sci. 2021 Jul 2;22(13):7166. doi: 10.3390/ijms22137166.
6
Molecular Biomarkers of Neovascular Age-Related Macular Degeneration With Incomplete Response to Anti-Vascular Endothelial Growth Factor Treatment.对抗血管内皮生长因子治疗反应不完全的新生血管性年龄相关性黄斑变性的分子生物标志物
Front Pharmacol. 2020 Dec 29;11:594087. doi: 10.3389/fphar.2020.594087. eCollection 2020.
7
IL-4 Mediated Resistance of BALB/c Mice to Visceral Leishmaniasis Is Independent of IL-4Rα Signaling via T Cells.IL-4 介导的 BALB/c 小鼠对内脏利什曼病的抗性不依赖于 T 细胞的 IL-4Rα 信号。
Front Immunol. 2019 Aug 16;10:1957. doi: 10.3389/fimmu.2019.01957. eCollection 2019.
8
Interleukin 2 is an Upstream Regulator of CD4+ T Cells From Visceral Leishmaniasis Patients With Therapeutic Potential.白细胞介素 2 是内脏利什曼病患者 CD4+ T 细胞的上游调节剂,具有治疗潜力。
J Infect Dis. 2019 Jun 5;220(1):163-173. doi: 10.1093/infdis/jiz074.
9
Breast cancer metastasis: Putative therapeutic role of vascular cell adhesion molecule-1.乳腺癌转移:血管细胞黏附分子-1 的潜在治疗作用。
Cell Oncol (Dordr). 2017 Jun;40(3):199-208. doi: 10.1007/s13402-017-0324-x. Epub 2017 May 22.
10
VCAM-1 and ICAM-1 Serum Levels as Markers of Relapse in Visceral Leishmaniasis.血管细胞黏附分子-1和细胞间黏附分子-1血清水平作为内脏利什曼病复发的标志物
Mediterr J Hematol Infect Dis. 2017 Jan 1;9(1):e2017011. doi: 10.4084/MJHID.2017.011. eCollection 2017.
CCL19和CCL21缺陷小鼠中树突状细胞迁移丧失及对杜氏利什曼原虫感染的抵抗力受损。
J Immunol. 2006 May 1;176(9):5486-93. doi: 10.4049/jimmunol.176.9.5486.
4
Safety, pharmacokinetic and dosimetry evaluation of the proposed thrombus imaging agent 99mTc-DI-DD-3B6/22-80B3 Fab'.新型血栓显像剂99mTc-DI-DD-3B6/22-80B3 Fab'的安全性、药代动力学及剂量学评估
Eur J Nucl Med Mol Imaging. 2006 Jun;33(6):648-56. doi: 10.1007/s00259-005-0025-y. Epub 2006 Mar 10.
5
B-cell activation by membrane-bound antigens is facilitated by the interaction of VLA-4 with VCAM-1.VLA-4与VCAM-1的相互作用促进了膜结合抗原对B细胞的激活。
EMBO J. 2006 Feb 22;25(4):889-99. doi: 10.1038/sj.emboj.7600944. Epub 2006 Feb 2.
6
Distinct roles for lymphotoxin-alpha and tumor necrosis factor in the control of Leishmania donovani infection.淋巴毒素-α和肿瘤坏死因子在杜氏利什曼原虫感染控制中的不同作用。
Am J Pathol. 2004 Dec;165(6):2123-33. doi: 10.1016/s0002-9440(10)63262-2.
7
VLA-4 integrin concentrates at the peripheral supramolecular activation complex of the immune synapse and drives T helper 1 responses.VLA-4整合素聚集在免疫突触的外周超分子激活复合物处,并驱动辅助性T细胞1型反应。
Proc Natl Acad Sci U S A. 2004 Jul 27;101(30):11058-63. doi: 10.1073/pnas.0307927101. Epub 2004 Jul 19.
8
T cell biasing by activated dendritic cells.活化树突状细胞对T细胞的偏向作用。
J Immunol. 2004 Jul 15;173(2):955-61. doi: 10.4049/jimmunol.173.2.955.
9
Single photon emission computed tomography of pulmonary emboli and venous thrombi using anti-D-dimer.使用抗D-二聚体对肺栓塞和静脉血栓进行单光子发射计算机断层扫描。
Am J Respir Crit Care Med. 2004 May 1;169(9):987-93. doi: 10.1164/rccm.200306-735OC. Epub 2004 Feb 12.
10
Integrin-dependence of lymphocyte entry into the splenic white pulp.淋巴细胞进入脾白髓的整合素依赖性
J Exp Med. 2003 Feb 3;197(3):353-61. doi: 10.1084/jem.20021569.