Suppr超能文献

脱氢altenusin-C12衍生物(一种选择性DNA聚合酶α抑制剂)对培养细胞中DNA复制的影响。

Effect of dehydroaltenusin-C12 derivative, a selective DNA polymerase alpha inhibitor, on DNA replication in cultured cells.

作者信息

Kuriyama Isoko, Mizuno Takeshi, Fukudome Keishi, Kuramochi Kouji, Tsubaki Kazunori, Usui Takeo, Imamoto Naoko, Sakaguchi Kengo, Sugawara Fumio, Yoshida Hiromi, Mizushina Yoshiyuki

机构信息

Department of Nutritional Science, Laboratory of Food & Nutritional Sciences, Kobe-Gakuin University, Kobe, Hyogo, Japan.

出版信息

Molecules. 2008 Dec 1;13(12):2948-61. doi: 10.3390/molecules13122948.

Abstract

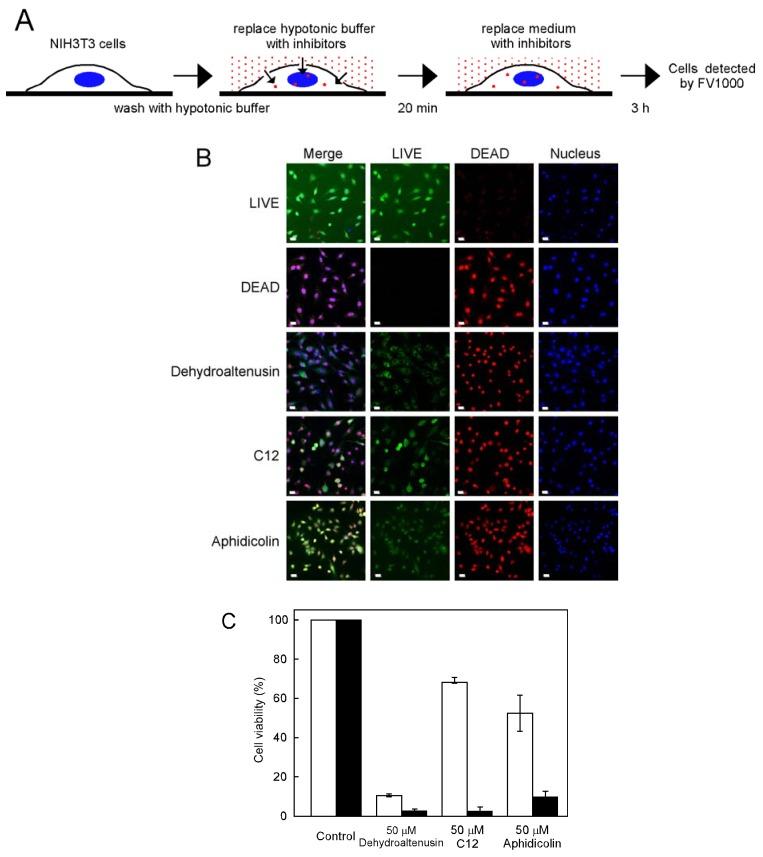
Dehydroaltenusin is a selective inhibitor of mammalian DNA polymerase alpha (pol alpha) from a fungus (Alternaria tennuis). We have designed, synthesized, and characterized a derivative of dehydroaltenusin conjugated with a C12-alkyl side chain (dehydroaltenusin-C12 [C12]). C12 was the strongest pol alpha inhibitor in vitro. We introduced C12 into NIH3T3 cells with the help of a hypotonic shift, that is, a transient exposure of cultured cells in hypotonic buffer with small molecules which can not penetrate cells. The cells that took in C12 by hypotonic shift showed cell growth inhibition. At a low concentration (5 microM), DNA replication was inhibited and several large replication protein A (RPA) foci, which is different from dUTP foci. Furthermore, when C12 was incubated with aphidicolin, RPA foci were not observed in cells. Finally, these findings suggest that C12 inhibited DNA replication through pol alpha inhibition, and generated single-stranded DNA, resulted in uncoupling of the leading strand and lagging strand synthesis. These findings suggest that C12 could be more interesting as a molecule probe or anticancer agent than aphidicolin. C12 might provide novel markers for the development of antiproliferative drugs.

摘要

脱氢altenusin是一种从真菌(细交链孢菌)中提取的哺乳动物DNA聚合酶α(polα)的选择性抑制剂。我们设计、合成并表征了一种与C12-烷基侧链共轭的脱氢altenusin衍生物(脱氢altenusin-C12 [C12])。C12是体外最强的polα抑制剂。我们借助低渗转换将C12导入NIH3T3细胞,即让培养细胞在低渗缓冲液中短暂暴露于不能穿透细胞的小分子。通过低渗转换摄取C12的细胞表现出细胞生长抑制。在低浓度(5微摩尔)时,DNA复制受到抑制,出现了几个大型复制蛋白A(RPA)聚集点,这与dUTP聚集点不同。此外,当C12与阿非科林一起孵育时,细胞中未观察到RPA聚集点。最后,这些发现表明C12通过抑制polα抑制DNA复制,并产生单链DNA,导致前导链和滞后链合成解偶联。这些发现表明,作为分子探针或抗癌剂,C12可能比阿非科林更具吸引力。C12可能为抗增殖药物的开发提供新的标志物。

https://cdn.ncbi.nlm.nih.gov/pmc/blobs/7bf8/6245447/b15b1d88e971/molecules-13-02948-g001.jpg

文献AI研究员

20分钟写一篇综述,助力文献阅读效率提升50倍。

立即体验

用中文搜PubMed

大模型驱动的PubMed中文搜索引擎

马上搜索

文档翻译

学术文献翻译模型,支持多种主流文档格式。

立即体验