Weidenfeld Ina, Gossen Manfred, Löw Rainer, Kentner David, Berger Stefan, Görlich Dirk, Bartsch Dusan, Bujard Hermann, Schönig Kai
MPI für Biophysikalische Chemie, Göttingen, Germany.
Nucleic Acids Res. 2009 Apr;37(7):e50. doi: 10.1093/nar/gkp108. Epub 2009 Mar 5.
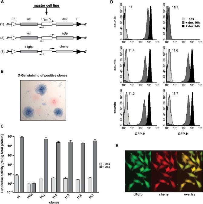
Conditional gene expression systems have developed into essential tools for the study of gene functions. However, their utility is often limited by the difficulty of identifying clonal cell lines, in which transgene control can be realized to its full potential. Here, we describe HeLa cell lines, in which we have identified-by functional analysis-genomic loci, from which the expression of transgenes can be tightly controlled via tetracycline-regulated expression. These loci can be re-targeted by recombinase-mediated cassette exchange. Upon exchange of the gene of interest, the resulting cell line exhibits the qualitative and quantitative properties of controlled transgene expression characteristic for the parent cell line. Moreover, by using an appropriate promoter, these cell lines express the tetracycline controlled transcription activator rtTA2-M2 uniformly throughout the entire cell population. The potential of this approach for functional genomics is highlighted by utilizing one of our master cell lines for the efficient microRNA-mediated knockdown of the endogenous human lamin A/C gene.
条件性基因表达系统已发展成为研究基因功能的重要工具。然而,其效用常常受到难以鉴定克隆细胞系的限制,在克隆细胞系中,转基因控制才能充分发挥其潜力。在此,我们描述了HeLa细胞系,通过功能分析,我们在其中鉴定出了基因组位点,通过四环素调控表达可以严格控制转基因的表达。这些位点可通过重组酶介导的盒式交换重新靶向。在交换目的基因后,所得细胞系表现出亲代细胞系特有的可控转基因表达的定性和定量特性。此外,通过使用合适的启动子,这些细胞系在整个细胞群体中均匀表达四环素控制的转录激活因子rtTA2-M2。利用我们的一个主细胞系对内源性人类核纤层蛋白A/C基因进行高效的微小RNA介导的敲低,突出了这种方法在功能基因组学中的潜力。