Suppr超能文献

使用神经网络检测α-杆状蛋白重复序列及其在亨廷顿蛋白中的应用。

Detection of alpha-rod protein repeats using a neural network and application to huntingtin.

作者信息

Palidwor Gareth A, Shcherbinin Sergey, Huska Matthew R, Rasko Tamas, Stelzl Ulrich, Arumughan Anup, Foulle Raphaele, Porras Pablo, Sanchez-Pulido Luis, Wanker Erich E, Andrade-Navarro Miguel A

机构信息

Ottawa Health Research Institute, Ottawa, Ontario, Canada.

出版信息

PLoS Comput Biol. 2009 Mar;5(3):e1000304. doi: 10.1371/journal.pcbi.1000304. Epub 2009 Mar 13.

Abstract

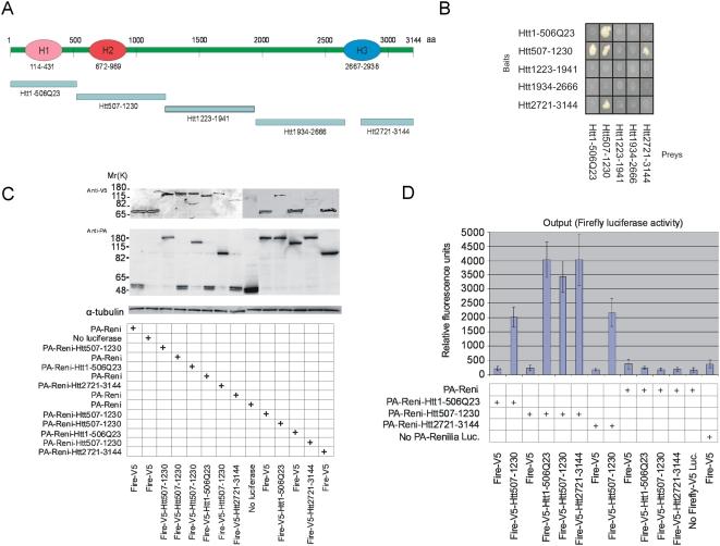
A growing number of solved protein structures display an elongated structural domain, denoted here as alpha-rod, composed of stacked pairs of anti-parallel alpha-helices. Alpha-rods are flexible and expose a large surface, which makes them suitable for protein interaction. Although most likely originating by tandem duplication of a two-helix unit, their detection using sequence similarity between repeats is poor. Here, we show that alpha-rod repeats can be detected using a neural network. The network detects more repeats than are identified by domain databases using multiple profiles, with a low level of false positives (<10%). We identify alpha-rod repeats in approximately 0.4% of proteins in eukaryotic genomes. We then investigate the results for all human proteins, identifying alpha-rod repeats for the first time in six protein families, including proteins STAG1-3, SERAC1, and PSMD1-2 & 5. We also characterize a short version of these repeats in eight protein families of Archaeal, Bacterial, and Fungal species. Finally, we demonstrate the utility of these predictions in directing experimental work to demarcate three alpha-rods in huntingtin, a protein mutated in Huntington's disease. Using yeast two hybrid analysis and an immunoprecipitation technique, we show that the huntingtin fragments containing alpha-rods associate with each other. This is the first definition of domains in huntingtin and the first validation of predicted interactions between fragments of huntingtin, which sets up directions toward functional characterization of this protein. An implementation of the repeat detection algorithm is available as a Web server with a simple graphical output: http://www.ogic.ca/projects/ard. This can be further visualized using BiasViz, a graphic tool for representation of multiple sequence alignments.

摘要

越来越多已解析的蛋白质结构显示出一种细长的结构域,在此称为α-杆,它由反平行α-螺旋的堆叠对组成。α-杆具有柔韧性且暴露较大的表面,这使其适合蛋白质相互作用。尽管它们很可能起源于双螺旋单元的串联重复,但利用重复序列之间的序列相似性来检测它们的效果不佳。在这里,我们表明可以使用神经网络检测α-杆重复序列。该网络检测到的重复序列比使用多个图谱的结构域数据库所识别的更多,且假阳性水平较低(<10%)。我们在真核生物基因组中约0.4%的蛋白质中鉴定出α-杆重复序列。然后我们研究了所有人类蛋白质的结果,首次在六个蛋白质家族中鉴定出α-杆重复序列,包括STAG1 - 3、SERAC1以及PSMD1 - 2和5等蛋白质。我们还对古菌、细菌和真菌物种的八个蛋白质家族中的这些重复序列的短版本进行了特征描述。最后,我们展示了这些预测在指导实验工作以界定亨廷顿蛋白(一种在亨廷顿舞蹈病中发生突变的蛋白质)中的三个α-杆方面的实用性。通过酵母双杂交分析和免疫沉淀技术,我们表明含有α-杆的亨廷顿片段相互关联。这是对亨廷顿蛋白结构域的首次定义,也是对亨廷顿蛋白片段之间预测相互作用的首次验证,为该蛋白质的功能表征指明了方向。重复序列检测算法的一个实现版本可作为具有简单图形输出的网络服务器获取:http://www.ogic.ca/projects/ard 。这可以使用BiasViz(一种用于表示多序列比对的图形工具)进一步可视化。

https://cdn.ncbi.nlm.nih.gov/pmc/blobs/4cea/2647740/ec57666f48a8/pcbi.1000304.g001.jpg

文献检索

告别复杂PubMed语法,用中文像聊天一样搜索,搜遍4000万医学文献。AI智能推荐,让科研检索更轻松。

立即免费搜索

文件翻译

保留排版,准确专业,支持PDF/Word/PPT等文件格式,支持 12+语言互译。

免费翻译文档

深度研究

AI帮你快速写综述,25分钟生成高质量综述,智能提取关键信息,辅助科研写作。

立即免费体验