Sabnis Amit J, Cheung Laurene S, Dail Monique, Kang Hio Chung, Santaguida Marianne, Hermiston Michelle L, Passegué Emmanuelle, Shannon Kevin, Braun Benjamin S
Department of Pediatrics, University of California San Francisco, San Francisco, CA, USA.
PLoS Biol. 2009 Mar 17;7(3):e59. doi: 10.1371/journal.pbio.1000059.
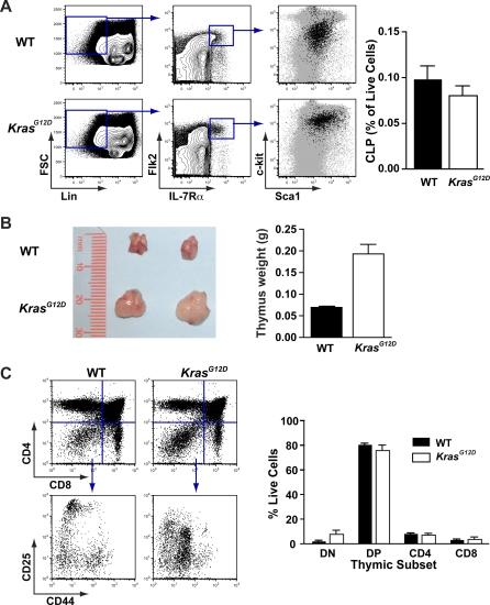
How oncogenes modulate the self-renewal properties of cancer-initiating cells is incompletely understood. Activating KRAS and NRAS mutations are among the most common oncogenic lesions detected in human cancer, and occur in myeloproliferative disorders (MPDs) and leukemias. We investigated the effects of expressing oncogenic Kras(G12D) from its endogenous locus on the proliferation and tumor-initiating properties of murine hematopoietic stem and progenitor cells. MPD could be initiated by Kras(G12D) expression in a highly restricted population enriched for hematopoietic stem cells (HSCs), but not in common myeloid progenitors. Kras(G12D) HSCs demonstrated a marked in vivo competitive advantage over wild-type cells. Kras(G12D) expression also increased the fraction of proliferating HSCs and reduced the overall size of this compartment. Transplanted Kras(G12D) HSCs efficiently initiated acute T-lineage leukemia/lymphoma, which was associated with secondary Notch1 mutations in thymocytes. We conclude that MPD-initiating activity is restricted to the HSC compartment in Kras(G12D) mice, and that distinct self-renewing populations with cooperating mutations emerge during cancer progression.
癌基因如何调节癌症起始细胞的自我更新特性尚未完全明确。激活型KRAS和NRAS突变是在人类癌症中检测到的最常见的致癌性病变之一,且发生于骨髓增殖性疾病(MPD)和白血病中。我们研究了从其内源基因座表达致癌性Kras(G12D)对小鼠造血干细胞和祖细胞增殖及肿瘤起始特性的影响。MPD可由在高度富集造血干细胞(HSC)的特定群体中表达Kras(G12D)引发,但在常见髓系祖细胞中则不会引发。Kras(G12D)造血干细胞在体内相对于野生型细胞表现出显著的竞争优势。Kras(G12D)的表达还增加了增殖性造血干细胞的比例,并减小了该细胞群体的总体规模。移植的Kras(G12D)造血干细胞有效地引发了急性T细胞系白血病/淋巴瘤,这与胸腺细胞中的继发性Notch1突变有关。我们得出结论,在Kras(G12D)小鼠中,MPD起始活性仅限于造血干细胞区室,并且在癌症进展过程中会出现具有协同突变的不同自我更新群体。